Contents
2011-12 National Postsecondary Student Aid Study (NPSAS:12) Field Test
Recently, we sent you material about a study we are conducting for the U.S. Department of Education about how students and their families pay for education beyond high school. The material explains that your participation is critical to the study’s success and, as a token of our appreciation, you will receive a <initialize2_inc_fill> check once you complete the survey. Have you had a chance to read the material?
{If minor:}
Recently, we sent material to you and your parents about a study we are conducting for the U.S. Department of Education about how students and their families pay for education beyond high school. The material explains that your participation is critical to the study’s success and as a token of our appreciation you will receive a <initialize2_inc_fill> check once you complete the survey. Your parents have reviewed the material and given permission for you to participate in this study. Have you had a chance to read the material?
(Ok great.) On average, the survey takes about 35 minutes. This call may be monitored or recorded for quality assurance purposes. You may decline to answer any questions or stop the survey at any time. May we begin the survey now?
(If you have any questions about this study, you may contact the study's director, Dr. Jennifer Wine, or for questions about your rights as a study participant, you may contact RTI’s Office of Research Protection. If you would like their contact information I can give it to you. To contact Dr. Wine, call toll free at 1-877-225-8470; to contact RTI’s Office of Research Protection, call toll free at 1-866-214-2043.)
If no, did not receive material:
The survey takes about 35 minutes and may be monitored or recorded for quality assurance purposes. Your responses, combined with student record information, may be used only for statistical purposes and may not be disclosed, or used, in personally identifiable form for any other purpose, unless otherwise compelled by law. (You are one of approximately 4,500 students who will be taking part in this study.) In addition to your survey responses, we collect financial aid, student records and related information from your institution and sources such as student loan databases and admissions testing agencies. {DISPLAY IF UNDERGRADUATE AND FTB FLAG = 1} Students who enrolled in college for the first time between July 1, 2010 and June 30, 2011 will also be part of a special follow-up study in future years that will help us learn about their education and employment experiences since this completing this 2011 survey.} Your participation is voluntary and will not affect any aid or other benefits that you may receive. You may decline to answer any question or stop the survey at any time. The risk of participating in this study is small and relates to data security. However, there are strict confidentiality and security procedures in place. If you would like us to re-mail the material to you, please let me know. May we begin the survey now?
(You may contact the study's director, Dr. Jennifer Wine, toll free at 1-877-225-8470. For questions about your rights as a study participant, please contact RTI's Office of Research Protection toll free at 1-866-214-2043.)
Spec Name |
Value |
||||||||||||||
Question Name |
N12RESPCONF |
||||||||||||||
Wording |
Before
we begin, it is important to verify that we are surveying the
correct person.
If you are not JOHN Q. PUBLIC, please log out and call 1-877-NPSAS-NOW (1-877-677-2766) to reach our Help Desk and get your correct Study ID. |
||||||||||||||
Item |
|
||||||||||||||
Question Name |
N12CONSENT |
||||||||||||||
Wording |
[If not minor] Recently, we sent you material about a study we are conducting for the U.S. Department of Education about how students and their families pay for education beyond high school. As a token of our appreciation, you will receive a <initialize2_inc_fill> check once you complete the survey. Have you had a chance to read the material? [If minor] Recently, we sent material to you and your parents about a study we are conducting for the U.S. Department of Education about how students and their families pay for education beyond high school. As a token of our appreciation, you will receive a <initialize2_inc_fill> check once you complete the survey. Your parents have reviewed the material and given permission for you to participate in this study. Have you had a chance to read the material?
|
||||||||||||||
Item |
|
||||||||||||||
Question Name |
InfCon1 |
||||||||||||||
Wording |
Great.
To
review the letter that we mailed, click here (PDF letter,
36KB).
On average, the survey takes about 35 minutes. You may decline to answer any question or stop the survey at any time. Do you want to begin the survey now? |
||||||||||||||
Item |
|
||||||||||||||
Question Name |
InfCon2 |
||||||||||||||
Wording |
The survey takes about 35 minutes. Your responses, combined with student record information, may be used only for statistical purposes and may not be disclosed, or used, in personally identifiable form for any other purpose, unless otherwise compelled by law. You are one of approximately 4,500 students who will be taking part in this study. In addition to your survey responses, we collect financial aid, student records and related information from your institution and sources such as student loan databases and admissions testing agencies. [{DISPLAY IF UNDERGRADUATE AND FTB FLAG = 1} Students who were enrolled in college for the first time between July 1, 2010 and June 30, 2011 will also be part of a special follow-up study in future years that will help us learn about their education and employment experiences since completing this 2011 survey.] Your participation is voluntary and will not affect any aid or other benefits that you may receive. You may decline to answer any question or stop the survey at any time. The risk of participating in this study is small and relates to data security. However, there are strict confidentiality and security procedures in place. If you have any questions about the study, you may contact the study's director, Dr. Jennifer Wine, at 1-877-225-8470. For questions about your rights as a study participant, please contact RTI’s Office of Research Protection toll free at 1-866-214-2043. Please call the NPSAS Help Desk at 1-877-NPSAS-NOW (1-877-677-2766) if you would like to have the materials sent to you. To review the letter that we mailed, click here. (PDF letter, 36KB) To review the study brochure, click here. (PDF brochure, 839KB) Do you want to begin the survey now?
|
||||||||||||||
Item |
|
||||||||||||||
Question Name |
END1 |
||||||||||||||
Wording |
Thank you. We look forward to your participation. We will send you a reminder message in a few weeks if you have not yet completed your NPSAS survey. To which e-mail address would you like us to send a reminder? |
||||||||||||||
Item |
|
||||||||||||||
Question Name |
END2 |
||||||||||||||
Wording |
We hope you will reconsider participating in this important education study, for which we are offering a $<inc_amt> incentive. Your participation is vital to the success of this study. Please call 1-877-NPSAS-NOW (1-877-677-2766) if you decide you would like to participate. |
||||||||||||||
Item |
|
Spec Name |
Value |
||||||||||||||||||||||||||||||||||||||||||||||||||||||||||||||||||||||||||||||||||||||||||||||||||||||||||||||||||||||||||||||||||||||||||||||||||||||||||||||||||||||||||||||||||||||||||||||||||||||||||||||||||||||||||||||||||||||||||||||||
Question Name |
N12ELIG |
||||||||||||||||||||||||||||||||||||||||||||||||||||||||||||||||||||||||||||||||||||||||||||||||||||||||||||||||||||||||||||||||||||||||||||||||||||||||||||||||||||||||||||||||||||||||||||||||||||||||||||||||||||||||||||||||||||||||||||||||
Wording |
[If T_B4JULY = 1] Have you attended [Y_NPSCHL] at any time between July 1, 2010 and today? (Select Yes if you have attended [Y_NPSCHL] at any time between July 2010 and today, even if you are not currently attending.) [else] Did you attend [Y_NPSCHL] at any time between July 1, 2010 and June 30, 2011? |
||||||||||||||||||||||||||||||||||||||||||||||||||||||||||||||||||||||||||||||||||||||||||||||||||||||||||||||||||||||||||||||||||||||||||||||||||||||||||||||||||||||||||||||||||||||||||||||||||||||||||||||||||||||||||||||||||||||||||||||||
Item |
|
||||||||||||||||||||||||||||||||||||||||||||||||||||||||||||||||||||||||||||||||||||||||||||||||||||||||||||||||||||||||||||||||||||||||||||||||||||||||||||||||||||||||||||||||||||||||||||||||||||||||||||||||||||||||||||||||||||||||||||||||
Question Name |
N12CURENR |
||||||||||||||||||||||||||||||||||||||||||||||||||||||||||||||||||||||||||||||||||||||||||||||||||||||||||||||||||||||||||||||||||||||||||||||||||||||||||||||||||||||||||||||||||||||||||||||||||||||||||||||||||||||||||||||||||||||||||||||||
Wording |
Are you currently attending [Y_NPSCHL]? |
||||||||||||||||||||||||||||||||||||||||||||||||||||||||||||||||||||||||||||||||||||||||||||||||||||||||||||||||||||||||||||||||||||||||||||||||||||||||||||||||||||||||||||||||||||||||||||||||||||||||||||||||||||||||||||||||||||||||||||||||
Item |
|
||||||||||||||||||||||||||||||||||||||||||||||||||||||||||||||||||||||||||||||||||||||||||||||||||||||||||||||||||||||||||||||||||||||||||||||||||||||||||||||||||||||||||||||||||||||||||||||||||||||||||||||||||||||||||||||||||||||||||||||||
Question Name |
N12NOATT |
||||||||||||||||||||||||||||||||||||||||||||||||||||||||||||||||||||||||||||||||||||||||||||||||||||||||||||||||||||||||||||||||||||||||||||||||||||||||||||||||||||||||||||||||||||||||||||||||||||||||||||||||||||||||||||||||||||||||||||||||
Wording |
Why are you not currently attending [Y_NPSCHL]? |
||||||||||||||||||||||||||||||||||||||||||||||||||||||||||||||||||||||||||||||||||||||||||||||||||||||||||||||||||||||||||||||||||||||||||||||||||||||||||||||||||||||||||||||||||||||||||||||||||||||||||||||||||||||||||||||||||||||||||||||||
Item |
|
||||||||||||||||||||||||||||||||||||||||||||||||||||||||||||||||||||||||||||||||||||||||||||||||||||||||||||||||||||||||||||||||||||||||||||||||||||||||||||||||||||||||||||||||||||||||||||||||||||||||||||||||||||||||||||||||||||||||||||||||
Question Name |
N12DRP |
||||||||||||||||||||||||||||||||||||||||||||||||||||||||||||||||||||||||||||||||||||||||||||||||||||||||||||||||||||||||||||||||||||||||||||||||||||||||||||||||||||||||||||||||||||||||||||||||||||||||||||||||||||||||||||||||||||||||||||||||
Wording |
[If
T_B4JULY = 1] |
||||||||||||||||||||||||||||||||||||||||||||||||||||||||||||||||||||||||||||||||||||||||||||||||||||||||||||||||||||||||||||||||||||||||||||||||||||||||||||||||||||||||||||||||||||||||||||||||||||||||||||||||||||||||||||||||||||||||||||||||
Item |
|
||||||||||||||||||||||||||||||||||||||||||||||||||||||||||||||||||||||||||||||||||||||||||||||||||||||||||||||||||||||||||||||||||||||||||||||||||||||||||||||||||||||||||||||||||||||||||||||||||||||||||||||||||||||||||||||||||||||||||||||||
Question Name |
N12DRPTM |
||||||||||||||||||||||||||||||||||||||||||||||||||||||||||||||||||||||||||||||||||||||||||||||||||||||||||||||||||||||||||||||||||||||||||||||||||||||||||||||||||||||||||||||||||||||||||||||||||||||||||||||||||||||||||||||||||||||||||||||||
Wording |
[If
(N12ELIG=1 and (N12DRPMM blank or N12DRPYY blank)) or (N12ELIG ne
1 and (N12LASTMM blank or N12LASTYY blank))] |
||||||||||||||||||||||||||||||||||||||||||||||||||||||||||||||||||||||||||||||||||||||||||||||||||||||||||||||||||||||||||||||||||||||||||||||||||||||||||||||||||||||||||||||||||||||||||||||||||||||||||||||||||||||||||||||||||||||||||||||||
Item |
|
||||||||||||||||||||||||||||||||||||||||||||||||||||||||||||||||||||||||||||||||||||||||||||||||||||||||||||||||||||||||||||||||||||||||||||||||||||||||||||||||||||||||||||||||||||||||||||||||||||||||||||||||||||||||||||||||||||||||||||||||
Question Name |
N12DRPRF |
||||||||||||||||||||||||||||||||||||||||||||||||||||||||||||||||||||||||||||||||||||||||||||||||||||||||||||||||||||||||||||||||||||||||||||||||||||||||||||||||||||||||||||||||||||||||||||||||||||||||||||||||||||||||||||||||||||||||||||||||
Wording |
Did you receive a full refund of your tuition when you left? |
||||||||||||||||||||||||||||||||||||||||||||||||||||||||||||||||||||||||||||||||||||||||||||||||||||||||||||||||||||||||||||||||||||||||||||||||||||||||||||||||||||||||||||||||||||||||||||||||||||||||||||||||||||||||||||||||||||||||||||||||
Item |
|
||||||||||||||||||||||||||||||||||||||||||||||||||||||||||||||||||||||||||||||||||||||||||||||||||||||||||||||||||||||||||||||||||||||||||||||||||||||||||||||||||||||||||||||||||||||||||||||||||||||||||||||||||||||||||||||||||||||||||||||||
Question Name |
N12DRPCMP |
||||||||||||||||||||||||||||||||||||||||||||||||||||||||||||||||||||||||||||||||||||||||||||||||||||||||||||||||||||||||||||||||||||||||||||||||||||||||||||||||||||||||||||||||||||||||||||||||||||||||||||||||||||||||||||||||||||||||||||||||
Wording |
[If
T_B4JULY=1] |
||||||||||||||||||||||||||||||||||||||||||||||||||||||||||||||||||||||||||||||||||||||||||||||||||||||||||||||||||||||||||||||||||||||||||||||||||||||||||||||||||||||||||||||||||||||||||||||||||||||||||||||||||||||||||||||||||||||||||||||||
Item |
|
||||||||||||||||||||||||||||||||||||||||||||||||||||||||||||||||||||||||||||||||||||||||||||||||||||||||||||||||||||||||||||||||||||||||||||||||||||||||||||||||||||||||||||||||||||||||||||||||||||||||||||||||||||||||||||||||||||||||||||||||
Question Name |
N12DRPOK |
||||||||||||||||||||||||||||||||||||||||||||||||||||||||||||||||||||||||||||||||||||||||||||||||||||||||||||||||||||||||||||||||||||||||||||||||||||||||||||||||||||||||||||||||||||||||||||||||||||||||||||||||||||||||||||||||||||||||||||||||
Wording |
Because you left [Y_NPSCHL] before completing the term, some questions in this survey may seem awkward. Please answer the questions as best you can. Your answers will help us to better understand why people leave school. |
||||||||||||||||||||||||||||||||||||||||||||||||||||||||||||||||||||||||||||||||||||||||||||||||||||||||||||||||||||||||||||||||||||||||||||||||||||||||||||||||||||||||||||||||||||||||||||||||||||||||||||||||||||||||||||||||||||||||||||||||
Item |
|
||||||||||||||||||||||||||||||||||||||||||||||||||||||||||||||||||||||||||||||||||||||||||||||||||||||||||||||||||||||||||||||||||||||||||||||||||||||||||||||||||||||||||||||||||||||||||||||||||||||||||||||||||||||||||||||||||||||||||||||||
Question Name |
N12EVREN |
||||||||||||||||||||||||||||||||||||||||||||||||||||||||||||||||||||||||||||||||||||||||||||||||||||||||||||||||||||||||||||||||||||||||||||||||||||||||||||||||||||||||||||||||||||||||||||||||||||||||||||||||||||||||||||||||||||||||||||||||
Wording |
Have you ever attended [Y_NPSCHL]? |
||||||||||||||||||||||||||||||||||||||||||||||||||||||||||||||||||||||||||||||||||||||||||||||||||||||||||||||||||||||||||||||||||||||||||||||||||||||||||||||||||||||||||||||||||||||||||||||||||||||||||||||||||||||||||||||||||||||||||||||||
Item |
|
||||||||||||||||||||||||||||||||||||||||||||||||||||||||||||||||||||||||||||||||||||||||||||||||||||||||||||||||||||||||||||||||||||||||||||||||||||||||||||||||||||||||||||||||||||||||||||||||||||||||||||||||||||||||||||||||||||||||||||||||
Question Name |
N12LAST |
||||||||||||||||||||||||||||||||||||||||||||||||||||||||||||||||||||||||||||||||||||||||||||||||||||||||||||||||||||||||||||||||||||||||||||||||||||||||||||||||||||||||||||||||||||||||||||||||||||||||||||||||||||||||||||||||||||||||||||||||
Wording |
In what month and year did you last attend [Y_NPSCHL]? |
||||||||||||||||||||||||||||||||||||||||||||||||||||||||||||||||||||||||||||||||||||||||||||||||||||||||||||||||||||||||||||||||||||||||||||||||||||||||||||||||||||||||||||||||||||||||||||||||||||||||||||||||||||||||||||||||||||||||||||||||
Item |
|
||||||||||||||||||||||||||||||||||||||||||||||||||||||||||||||||||||||||||||||||||||||||||||||||||||||||||||||||||||||||||||||||||||||||||||||||||||||||||||||||||||||||||||||||||||||||||||||||||||||||||||||||||||||||||||||||||||||||||||||||
Question Name |
N12WHYSM |
||||||||||||||||||||||||||||||||||||||||||||||||||||||||||||||||||||||||||||||||||||||||||||||||||||||||||||||||||||||||||||||||||||||||||||||||||||||||||||||||||||||||||||||||||||||||||||||||||||||||||||||||||||||||||||||||||||||||||||||||
Wording |
[If
T_B4JULY = 1] |
||||||||||||||||||||||||||||||||||||||||||||||||||||||||||||||||||||||||||||||||||||||||||||||||||||||||||||||||||||||||||||||||||||||||||||||||||||||||||||||||||||||||||||||||||||||||||||||||||||||||||||||||||||||||||||||||||||||||||||||||
Item |
|
||||||||||||||||||||||||||||||||||||||||||||||||||||||||||||||||||||||||||||||||||||||||||||||||||||||||||||||||||||||||||||||||||||||||||||||||||||||||||||||||||||||||||||||||||||||||||||||||||||||||||||||||||||||||||||||||||||||||||||||||
Question Name |
N12DEGREE (RE-INTERVIEW) |
||||||||||||||||||||||||||||||||||||||||||||||||||||||||||||||||||||||||||||||||||||||||||||||||||||||||||||||||||||||||||||||||||||||||||||||||||||||||||||||||||||||||||||||||||||||||||||||||||||||||||||||||||||||||||||||||||||||||||||||||
Wording |
[If Y_NPLEVL = 3 and T_CURENR = 1 and TIO mode] Are you currently working on an associate's degree, or on an undergraduate certificate or diploma including those leading to a license, or are you taking courses but not enrolled in a certificate or degree program at [Y_NPSCHL]? [Else if Y_NPLEVL = 3 and T_CURENR = 1] Which of the following are you currently working on at [Y_NPSCHL]? [else if Y_NPLEVL = 3 and T_CURENR=0 and TIO mode] Were you working on an associate's degree, or on an undergraduate certificate or diploma including those leading to a license, or were you taking courses but not enrolled in a certificate or degree program during your most recent term of enrollment at [Y_NPSCHL] in the 2010-2011 school year (July 1, 2010 - June 30, 2011)? [else if Y_NPLEVL = 3 and T_CURENR=0] Which of the following were you working on during your most recent term of enrollment at [Y_NPSCHL] in the 2010-2011 school year (July 1, 2010 - June 30, 2011)? [else if Y_NPLVL=2 and T_CURENR = 1] What degree or certificate are you currently working on at [Y_NPSCHL]? Please indicate only the degree or certificate programs for which you are currently enrolled at [Y_NPSCHL]. Do not indicate any degree or certificate programs in which you plan to enroll at a future date. For example, if you are earning your associate’s degree but intend to later earn a bachelor’s degree, you would indicate only the associate’s degree here. [else If Y_NPLVL=2 and T_CURENR=0] What degree or certificate were you working on during your most recent term of enrollment at [Y_NPSCHL] in the 2010-2011 school year (July 1, 2010 - June 30, 2011)? Please indicate only the degree or certificate programs for which you were enrolled during your most recent term at [Y_NPSCHL] in 2010-2011. For example, if you were in an associate’s degree program during your last term at [Y_NPSCHL] but were planning to enroll in a bachelor’s degree program, you would indicate only the associate’s degree here. [else if T_CURENR = 1] What degree or certificate are you currently working on at [Y_NPSCHL]? [else] What degree or certificate were you working on during your most recent term of enrollment at [Y_NPSCHL] in the 2010-2011 school year (July 1, 2010 - June 30, 2011)? |
||||||||||||||||||||||||||||||||||||||||||||||||||||||||||||||||||||||||||||||||||||||||||||||||||||||||||||||||||||||||||||||||||||||||||||||||||||||||||||||||||||||||||||||||||||||||||||||||||||||||||||||||||||||||||||||||||||||||||||||||
Item |
|
||||||||||||||||||||||||||||||||||||||||||||||||||||||||||||||||||||||||||||||||||||||||||||||||||||||||||||||||||||||||||||||||||||||||||||||||||||||||||||||||||||||||||||||||||||||||||||||||||||||||||||||||||||||||||||||||||||||||||||||||
Question Name |
N12UGSTATVER (NEW) |
||||||||||||||||||||||||||||||||||||||||||||||||||||||||||||||||||||||||||||||||||||||||||||||||||||||||||||||||||||||||||||||||||||||||||||||||||||||||||||||||||||||||||||||||||||||||||||||||||||||||||||||||||||||||||||||||||||||||||||||||
Wording |
Are you primarily an undergraduate working toward a bachelor's degree in a joint program? |
||||||||||||||||||||||||||||||||||||||||||||||||||||||||||||||||||||||||||||||||||||||||||||||||||||||||||||||||||||||||||||||||||||||||||||||||||||||||||||||||||||||||||||||||||||||||||||||||||||||||||||||||||||||||||||||||||||||||||||||||
Item |
|
||||||||||||||||||||||||||||||||||||||||||||||||||||||||||||||||||||||||||||||||||||||||||||||||||||||||||||||||||||||||||||||||||||||||||||||||||||||||||||||||||||||||||||||||||||||||||||||||||||||||||||||||||||||||||||||||||||||||||||||||
Question Name |
N12ASSOC (RE-INTERVIEW) |
||||||||||||||||||||||||||||||||||||||||||||||||||||||||||||||||||||||||||||||||||||||||||||||||||||||||||||||||||||||||||||||||||||||||||||||||||||||||||||||||||||||||||||||||||||||||||||||||||||||||||||||||||||||||||||||||||||||||||||||||
Wording |
[If T_CURENR = 1] What type of associate's degree are you working on at [Y_NPSCHL]? [else] What type of associate's degree were you working on when you last attended [Y_NPSCHL] in the 2010-2011 school year? |
||||||||||||||||||||||||||||||||||||||||||||||||||||||||||||||||||||||||||||||||||||||||||||||||||||||||||||||||||||||||||||||||||||||||||||||||||||||||||||||||||||||||||||||||||||||||||||||||||||||||||||||||||||||||||||||||||||||||||||||||
Item |
|
||||||||||||||||||||||||||||||||||||||||||||||||||||||||||||||||||||||||||||||||||||||||||||||||||||||||||||||||||||||||||||||||||||||||||||||||||||||||||||||||||||||||||||||||||||||||||||||||||||||||||||||||||||||||||||||||||||||||||||||||
Question Name |
N12DGMS |
||||||||||||||||||||||||||||||||||||||||||||||||||||||||||||||||||||||||||||||||||||||||||||||||||||||||||||||||||||||||||||||||||||||||||||||||||||||||||||||||||||||||||||||||||||||||||||||||||||||||||||||||||||||||||||||||||||||||||||||||
Wording |
[If T_CURENR = 1] What specific master's degree are you working towards? [else] What specific master's degree were you working towards when you last attended [Y_NPSCHL] in the 2010-2011 school year? |
||||||||||||||||||||||||||||||||||||||||||||||||||||||||||||||||||||||||||||||||||||||||||||||||||||||||||||||||||||||||||||||||||||||||||||||||||||||||||||||||||||||||||||||||||||||||||||||||||||||||||||||||||||||||||||||||||||||||||||||||
Item |
|
||||||||||||||||||||||||||||||||||||||||||||||||||||||||||||||||||||||||||||||||||||||||||||||||||||||||||||||||||||||||||||||||||||||||||||||||||||||||||||||||||||||||||||||||||||||||||||||||||||||||||||||||||||||||||||||||||||||||||||||||
Question Name |
N12DGD |
||||||||||||||||||||||||||||||||||||||||||||||||||||||||||||||||||||||||||||||||||||||||||||||||||||||||||||||||||||||||||||||||||||||||||||||||||||||||||||||||||||||||||||||||||||||||||||||||||||||||||||||||||||||||||||||||||||||||||||||||
Wording |
[If T_CURENR = 1] What specific doctoral degree are you working towards? [else] What specific doctoral degree were you working towards when you last attended [Y_NPSCHL] in the 2010-2011 school year?" |
||||||||||||||||||||||||||||||||||||||||||||||||||||||||||||||||||||||||||||||||||||||||||||||||||||||||||||||||||||||||||||||||||||||||||||||||||||||||||||||||||||||||||||||||||||||||||||||||||||||||||||||||||||||||||||||||||||||||||||||||
Item |
|
||||||||||||||||||||||||||||||||||||||||||||||||||||||||||||||||||||||||||||||||||||||||||||||||||||||||||||||||||||||||||||||||||||||||||||||||||||||||||||||||||||||||||||||||||||||||||||||||||||||||||||||||||||||||||||||||||||||||||||||||
Question Name |
N12DGPP |
||||||||||||||||||||||||||||||||||||||||||||||||||||||||||||||||||||||||||||||||||||||||||||||||||||||||||||||||||||||||||||||||||||||||||||||||||||||||||||||||||||||||||||||||||||||||||||||||||||||||||||||||||||||||||||||||||||||||||||||||
Wording |
[If T_CURENR = 1] What specific degree are you working towards at [Y_NPSCHL]? [else] What specific degree were you working towards when you last attended [Y_NPSCHL] in the 2010-2011 school year? |
||||||||||||||||||||||||||||||||||||||||||||||||||||||||||||||||||||||||||||||||||||||||||||||||||||||||||||||||||||||||||||||||||||||||||||||||||||||||||||||||||||||||||||||||||||||||||||||||||||||||||||||||||||||||||||||||||||||||||||||||
Item |
|
||||||||||||||||||||||||||||||||||||||||||||||||||||||||||||||||||||||||||||||||||||||||||||||||||||||||||||||||||||||||||||||||||||||||||||||||||||||||||||||||||||||||||||||||||||||||||||||||||||||||||||||||||||||||||||||||||||||||||||||||
Question Name |
N12CKHOUR |
||||||||||||||||||||||||||||||||||||||||||||||||||||||||||||||||||||||||||||||||||||||||||||||||||||||||||||||||||||||||||||||||||||||||||||||||||||||||||||||||||||||||||||||||||||||||||||||||||||||||||||||||||||||||||||||||||||||||||||||||
Wording |
[If T_CURENR=1] Does your certificate or diploma program require at least 3 months or 300 hours of instruction? [else] Did your certificate or diploma program require at least 3 months or 300 hours of instruction? |
||||||||||||||||||||||||||||||||||||||||||||||||||||||||||||||||||||||||||||||||||||||||||||||||||||||||||||||||||||||||||||||||||||||||||||||||||||||||||||||||||||||||||||||||||||||||||||||||||||||||||||||||||||||||||||||||||||||||||||||||
Item |
|
||||||||||||||||||||||||||||||||||||||||||||||||||||||||||||||||||||||||||||||||||||||||||||||||||||||||||||||||||||||||||||||||||||||||||||||||||||||||||||||||||||||||||||||||||||||||||||||||||||||||||||||||||||||||||||||||||||||||||||||||
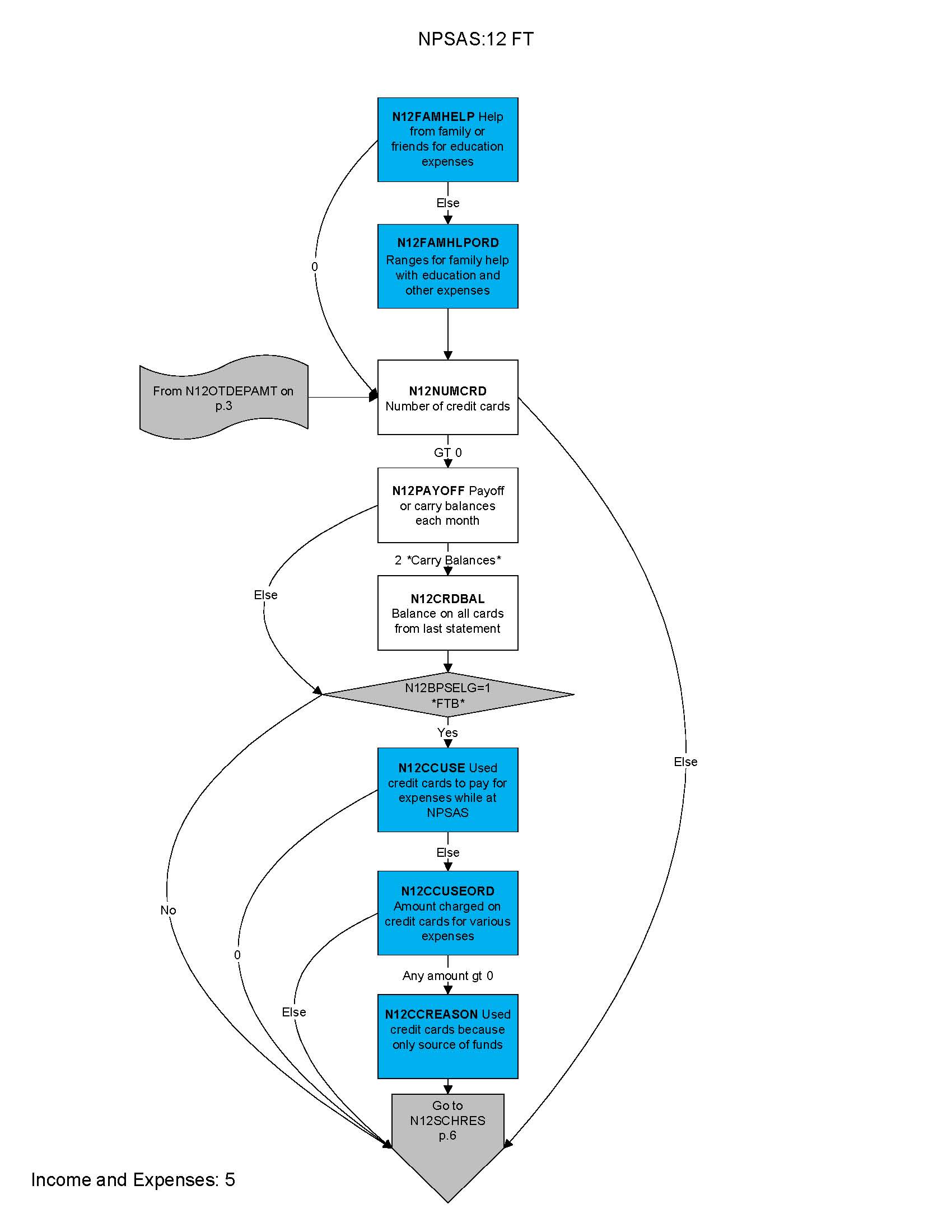
Question Name |
N12RMCRD (NEW) |
||||||||||||||||||||||||||||||||||||||||||||||||||||||||||||||||||||||||||||||||||||||||||||||||||||||||||||||||||||||||||||||||||||||||||||||||||||||||||||||||||||||||||||||||||||||||||||||||||||||||||||||||||||||||||||||||||||||||||||||||
Wording |
[If T_CURENR = 1] While you are attending [Y_NPSCHL], are you taking only remedial or developmental classes? (Remedial courses are used to strengthen your skills before you take your first college-level course in math, reading, or other subjects. Students are usually assigned to remedial courses on the basis of a placement test taken before the school year begins. Often, remedial courses do not count for credit toward graduation.) [else] When you last attended [Y_NPSCHL] in the 2010-2011 school year, were you taking only remedial or developmental classes? (Remedial courses are used to strengthen your skills before you take your first college-level course in math, reading, or other subjects. Students are usually assigned to remedial courses on the basis of a placement test taken before the school year begins. Often, remedial courses do not count for credit toward graduation.) |
||||||||||||||||||||||||||||||||||||||||||||||||||||||||||||||||||||||||||||||||||||||||||||||||||||||||||||||||||||||||||||||||||||||||||||||||||||||||||||||||||||||||||||||||||||||||||||||||||||||||||||||||||||||||||||||||||||||||||||||||
Item |
|
||||||||||||||||||||||||||||||||||||||||||||||||||||||||||||||||||||||||||||||||||||||||||||||||||||||||||||||||||||||||||||||||||||||||||||||||||||||||||||||||||||||||||||||||||||||||||||||||||||||||||||||||||||||||||||||||||||||||||||||||
Question Name |
N12ELCRD |
||||||||||||||||||||||||||||||||||||||||||||||||||||||||||||||||||||||||||||||||||||||||||||||||||||||||||||||||||||||||||||||||||||||||||||||||||||||||||||||||||||||||||||||||||||||||||||||||||||||||||||||||||||||||||||||||||||||||||||||||
Wording |
[If T_CURENR = 1] Are you taking at least one course for credit at [Y_NPSCHL] that could be applied toward fulfilling the requirements for an academic degree? [else] When you last attended [Y_NPSCHL] in the 2010-2011 school year, were you taking at least one course for credit that could be applied toward fulfilling the requirements for an academic degree? |
||||||||||||||||||||||||||||||||||||||||||||||||||||||||||||||||||||||||||||||||||||||||||||||||||||||||||||||||||||||||||||||||||||||||||||||||||||||||||||||||||||||||||||||||||||||||||||||||||||||||||||||||||||||||||||||||||||||||||||||||
Item |
|
||||||||||||||||||||||||||||||||||||||||||||||||||||||||||||||||||||||||||||||||||||||||||||||||||||||||||||||||||||||||||||||||||||||||||||||||||||||||||||||||||||||||||||||||||||||||||||||||||||||||||||||||||||||||||||||||||||||||||||||||
Question Name |
N12BYE |
||||||||||||||||||||||||||||||||||||||||||||||||||||||||||||||||||||||||||||||||||||||||||||||||||||||||||||||||||||||||||||||||||||||||||||||||||||||||||||||||||||||||||||||||||||||||||||||||||||||||||||||||||||||||||||||||||||||||||||||||
Wording |
Based on your responses, it seems you may not be eligible for this study. We will review your responses and we may need to contact you again. |
||||||||||||||||||||||||||||||||||||||||||||||||||||||||||||||||||||||||||||||||||||||||||||||||||||||||||||||||||||||||||||||||||||||||||||||||||||||||||||||||||||||||||||||||||||||||||||||||||||||||||||||||||||||||||||||||||||||||||||||||
Item |
|
||||||||||||||||||||||||||||||||||||||||||||||||||||||||||||||||||||||||||||||||||||||||||||||||||||||||||||||||||||||||||||||||||||||||||||||||||||||||||||||||||||||||||||||||||||||||||||||||||||||||||||||||||||||||||||||||||||||||||||||||
Question Name |
N12ENRINT |
||||||||||||||||||||||||||||||||||||||||||||||||||||||||||||||||||||||||||||||||||||||||||||||||||||||||||||||||||||||||||||||||||||||||||||||||||||||||||||||||||||||||||||||||||||||||||||||||||||||||||||||||||||||||||||||||||||||||||||||||
Wording |
[If
T_STAT in (1, 3)]: |
||||||||||||||||||||||||||||||||||||||||||||||||||||||||||||||||||||||||||||||||||||||||||||||||||||||||||||||||||||||||||||||||||||||||||||||||||||||||||||||||||||||||||||||||||||||||||||||||||||||||||||||||||||||||||||||||||||||||||||||||
Item |
|
||||||||||||||||||||||||||||||||||||||||||||||||||||||||||||||||||||||||||||||||||||||||||||||||||||||||||||||||||||||||||||||||||||||||||||||||||||||||||||||||||||||||||||||||||||||||||||||||||||||||||||||||||||||||||||||||||||||||||||||||
Question Name |
N12DIPL |
||||||||||||||||||||||||||||||||||||||||||||||||||||||||||||||||||||||||||||||||||||||||||||||||||||||||||||||||||||||||||||||||||||||||||||||||||||||||||||||||||||||||||||||||||||||||||||||||||||||||||||||||||||||||||||||||||||||||||||||||
Wording |
Which of the following best describes your high school completion? |
||||||||||||||||||||||||||||||||||||||||||||||||||||||||||||||||||||||||||||||||||||||||||||||||||||||||||||||||||||||||||||||||||||||||||||||||||||||||||||||||||||||||||||||||||||||||||||||||||||||||||||||||||||||||||||||||||||||||||||||||
Item |
|
||||||||||||||||||||||||||||||||||||||||||||||||||||||||||||||||||||||||||||||||||||||||||||||||||||||||||||||||||||||||||||||||||||||||||||||||||||||||||||||||||||||||||||||||||||||||||||||||||||||||||||||||||||||||||||||||||||||||||||||||
Question Name |
N12HSGRAD |
||||||||||||||||||||||||||||||||||||||||||||||||||||||||||||||||||||||||||||||||||||||||||||||||||||||||||||||||||||||||||||||||||||||||||||||||||||||||||||||||||||||||||||||||||||||||||||||||||||||||||||||||||||||||||||||||||||||||||||||||
Wording |
[If
N12DIPL=4] |
||||||||||||||||||||||||||||||||||||||||||||||||||||||||||||||||||||||||||||||||||||||||||||||||||||||||||||||||||||||||||||||||||||||||||||||||||||||||||||||||||||||||||||||||||||||||||||||||||||||||||||||||||||||||||||||||||||||||||||||||
Item |
|
||||||||||||||||||||||||||||||||||||||||||||||||||||||||||||||||||||||||||||||||||||||||||||||||||||||||||||||||||||||||||||||||||||||||||||||||||||||||||||||||||||||||||||||||||||||||||||||||||||||||||||||||||||||||||||||||||||||||||||||||
Question Name |
N12HSCMP |
||||||||||||||||||||||||||||||||||||||||||||||||||||||||||||||||||||||||||||||||||||||||||||||||||||||||||||||||||||||||||||||||||||||||||||||||||||||||||||||||||||||||||||||||||||||||||||||||||||||||||||||||||||||||||||||||||||||||||||||||
Wording |
[If T_B4JULY = 1] Were you completing high school requirements for the entire time you attended [Y_NPSCHL] since July 1, 2010? [else] Were you completing high school requirements for the entire time you attended [Y_NPSCHL] between July 1, 2010 and June 30, 2011? |
||||||||||||||||||||||||||||||||||||||||||||||||||||||||||||||||||||||||||||||||||||||||||||||||||||||||||||||||||||||||||||||||||||||||||||||||||||||||||||||||||||||||||||||||||||||||||||||||||||||||||||||||||||||||||||||||||||||||||||||||
Item |
|
||||||||||||||||||||||||||||||||||||||||||||||||||||||||||||||||||||||||||||||||||||||||||||||||||||||||||||||||||||||||||||||||||||||||||||||||||||||||||||||||||||||||||||||||||||||||||||||||||||||||||||||||||||||||||||||||||||||||||||||||
Question Name |
N12PRDG |
||||||||||||||||||||||||||||||||||||||||||||||||||||||||||||||||||||||||||||||||||||||||||||||||||||||||||||||||||||||||||||||||||||||||||||||||||||||||||||||||||||||||||||||||||||||||||||||||||||||||||||||||||||||||||||||||||||||||||||||||
Wording |
[If N12DIPL=5] Have you earned any degrees or certificates since high school? (Only include degrees or certificates earned through a college, university, or trade school.) [else if T_DEGREE in (1 5)] Have you earned any degrees or certificates since you completed your high school requirements? (Only include degrees or certificates earned through a college, university, or trade school.) [else] Other than the [T_DEGREN] that you [{if T_CURENR=1} are {else} were] working on at [Y_NPSCHL], have you earned any other degrees or certificates since you completed your high school requirements? (Only include degrees or certificates earned through a college, university, or trade school.) |
||||||||||||||||||||||||||||||||||||||||||||||||||||||||||||||||||||||||||||||||||||||||||||||||||||||||||||||||||||||||||||||||||||||||||||||||||||||||||||||||||||||||||||||||||||||||||||||||||||||||||||||||||||||||||||||||||||||||||||||||
Item |
|
||||||||||||||||||||||||||||||||||||||||||||||||||||||||||||||||||||||||||||||||||||||||||||||||||||||||||||||||||||||||||||||||||||||||||||||||||||||||||||||||||||||||||||||||||||||||||||||||||||||||||||||||||||||||||||||||||||||||||||||||
Question Name |
N12OTDG |
||||||||||||||||||||||||||||||||||||||||||||||||||||||||||||||||||||||||||||||||||||||||||||||||||||||||||||||||||||||||||||||||||||||||||||||||||||||||||||||||||||||||||||||||||||||||||||||||||||||||||||||||||||||||||||||||||||||||||||||||
Wording |
Other than the [T_DEGREN] that you [{if T_CURENR=1} are {else} were] working on at [Y_NPSCHL], what other degrees or certificates have you already earned since completing your high school requirements? (Only include degrees or certificates earned through a college, university, or trade school.) |
||||||||||||||||||||||||||||||||||||||||||||||||||||||||||||||||||||||||||||||||||||||||||||||||||||||||||||||||||||||||||||||||||||||||||||||||||||||||||||||||||||||||||||||||||||||||||||||||||||||||||||||||||||||||||||||||||||||||||||||||
Item |
|
||||||||||||||||||||||||||||||||||||||||||||||||||||||||||||||||||||||||||||||||||||||||||||||||||||||||||||||||||||||||||||||||||||||||||||||||||||||||||||||||||||||||||||||||||||||||||||||||||||||||||||||||||||||||||||||||||||||||||||||||
Question Name |
N12PRBDAT |
||||||||||||||||||||||||||||||||||||||||||||||||||||||||||||||||||||||||||||||||||||||||||||||||||||||||||||||||||||||||||||||||||||||||||||||||||||||||||||||||||||||||||||||||||||||||||||||||||||||||||||||||||||||||||||||||||||||||||||||||
Wording |
In what month and year was your bachelor's degree awarded? |
||||||||||||||||||||||||||||||||||||||||||||||||||||||||||||||||||||||||||||||||||||||||||||||||||||||||||||||||||||||||||||||||||||||||||||||||||||||||||||||||||||||||||||||||||||||||||||||||||||||||||||||||||||||||||||||||||||||||||||||||
Item |
|
||||||||||||||||||||||||||||||||||||||||||||||||||||||||||||||||||||||||||||||||||||||||||||||||||||||||||||||||||||||||||||||||||||||||||||||||||||||||||||||||||||||||||||||||||||||||||||||||||||||||||||||||||||||||||||||||||||||||||||||||
Question Name |
N12NFST (RE-INTERVIEW) |
||||||||||||||||||||||||||||||||||||||||||||||||||||||||||||||||||||||||||||||||||||||||||||||||||||||||||||||||||||||||||||||||||||||||||||||||||||||||||||||||||||||||||||||||||||||||||||||||||||||||||||||||||||||||||||||||||||||||||||||||
Wording |
Was [Y_NPSCHL] the first college, university, or trade school you attended after completing your high school requirements? |
||||||||||||||||||||||||||||||||||||||||||||||||||||||||||||||||||||||||||||||||||||||||||||||||||||||||||||||||||||||||||||||||||||||||||||||||||||||||||||||||||||||||||||||||||||||||||||||||||||||||||||||||||||||||||||||||||||||||||||||||
Item |
|
||||||||||||||||||||||||||||||||||||||||||||||||||||||||||||||||||||||||||||||||||||||||||||||||||||||||||||||||||||||||||||||||||||||||||||||||||||||||||||||||||||||||||||||||||||||||||||||||||||||||||||||||||||||||||||||||||||||||||||||||
Question Name |
N12FSTSTR |
||||||||||||||||||||||||||||||||||||||||||||||||||||||||||||||||||||||||||||||||||||||||||||||||||||||||||||||||||||||||||||||||||||||||||||||||||||||||||||||||||||||||||||||||||||||||||||||||||||||||||||||||||||||||||||||||||||||||||||||||
Wording |
In which month and year did you first attend any college, university, or trade school after completing your high school requirements? |
||||||||||||||||||||||||||||||||||||||||||||||||||||||||||||||||||||||||||||||||||||||||||||||||||||||||||||||||||||||||||||||||||||||||||||||||||||||||||||||||||||||||||||||||||||||||||||||||||||||||||||||||||||||||||||||||||||||||||||||||
Item |
|
||||||||||||||||||||||||||||||||||||||||||||||||||||||||||||||||||||||||||||||||||||||||||||||||||||||||||||||||||||||||||||||||||||||||||||||||||||||||||||||||||||||||||||||||||||||||||||||||||||||||||||||||||||||||||||||||||||||||||||||||
Question Name |
N12SCHSTR (RE-INTERVIEW) |
||||||||||||||||||||||||||||||||||||||||||||||||||||||||||||||||||||||||||||||||||||||||||||||||||||||||||||||||||||||||||||||||||||||||||||||||||||||||||||||||||||||||||||||||||||||||||||||||||||||||||||||||||||||||||||||||||||||||||||||||
Wording |
In which month and year did you first attend [Y_NPSCHL] after completing your high school requirements? |
||||||||||||||||||||||||||||||||||||||||||||||||||||||||||||||||||||||||||||||||||||||||||||||||||||||||||||||||||||||||||||||||||||||||||||||||||||||||||||||||||||||||||||||||||||||||||||||||||||||||||||||||||||||||||||||||||||||||||||||||
Item |
|
||||||||||||||||||||||||||||||||||||||||||||||||||||||||||||||||||||||||||||||||||||||||||||||||||||||||||||||||||||||||||||||||||||||||||||||||||||||||||||||||||||||||||||||||||||||||||||||||||||||||||||||||||||||||||||||||||||||||||||||||
Question Name |
N12CDTCHK (NEW) |
||||||||||||||||||||||||||||||||||||||||||||||||||||||||||||||||||||||||||||||||||||||||||||||||||||||||||||||||||||||||||||||||||||||||||||||||||||||||||||||||||||||||||||||||||||||||||||||||||||||||||||||||||||||||||||||||||||||||||||||||
Wording |
Did you first attend any college, university or trade school on or after July 1, 2010? |
||||||||||||||||||||||||||||||||||||||||||||||||||||||||||||||||||||||||||||||||||||||||||||||||||||||||||||||||||||||||||||||||||||||||||||||||||||||||||||||||||||||||||||||||||||||||||||||||||||||||||||||||||||||||||||||||||||||||||||||||
Item |
|
||||||||||||||||||||||||||||||||||||||||||||||||||||||||||||||||||||||||||||||||||||||||||||||||||||||||||||||||||||||||||||||||||||||||||||||||||||||||||||||||||||||||||||||||||||||||||||||||||||||||||||||||||||||||||||||||||||||||||||||||
Question Name |
N12PGMST |
||||||||||||||||||||||||||||||||||||||||||||||||||||||||||||||||||||||||||||||||||||||||||||||||||||||||||||||||||||||||||||||||||||||||||||||||||||||||||||||||||||||||||||||||||||||||||||||||||||||||||||||||||||||||||||||||||||||||||||||||
Wording |
When did you begin your [T_DEGREN] at [Y_NPSCHL]? |
||||||||||||||||||||||||||||||||||||||||||||||||||||||||||||||||||||||||||||||||||||||||||||||||||||||||||||||||||||||||||||||||||||||||||||||||||||||||||||||||||||||||||||||||||||||||||||||||||||||||||||||||||||||||||||||||||||||||||||||||
Item |
|
||||||||||||||||||||||||||||||||||||||||||||||||||||||||||||||||||||||||||||||||||||||||||||||||||||||||||||||||||||||||||||||||||||||||||||||||||||||||||||||||||||||||||||||||||||||||||||||||||||||||||||||||||||||||||||||||||||||||||||||||
Question Name |
N12NENRL |
||||||||||||||||||||||||||||||||||||||||||||||||||||||||||||||||||||||||||||||||||||||||||||||||||||||||||||||||||||||||||||||||||||||||||||||||||||||||||||||||||||||||||||||||||||||||||||||||||||||||||||||||||||||||||||||||||||||||||||||||
Wording |
[If T_CURENR = 1] Between July 2010 and June 2011, in which months have you attended, or do you expect to attend [Y_NPSCHL]? Please do your best to predict your attendance through June 30, 2011. Do not include any months during which you are not taking classes, such as summer break. (If you have attended or will attend [Y_NPSCHL] for only a portion of any month, please include that month.) [else] Between July 2010 and June 2011, in which months did you attend [Y_NPSCHL]? [{if T_B4JULY=1} If you plan to attend [Y_NPSCHL] before June 30, 2011, please indicate the months you plan to attend.] Do not include any months during which you were not taking classes, such as summer break. (If you attended [Y_NPSCHL] for only a portion of any month, please include that month.) |
||||||||||||||||||||||||||||||||||||||||||||||||||||||||||||||||||||||||||||||||||||||||||||||||||||||||||||||||||||||||||||||||||||||||||||||||||||||||||||||||||||||||||||||||||||||||||||||||||||||||||||||||||||||||||||||||||||||||||||||||
Item |
|
||||||||||||||||||||||||||||||||||||||||||||||||||||||||||||||||||||||||||||||||||||||||||||||||||||||||||||||||||||||||||||||||||||||||||||||||||||||||||||||||||||||||||||||||||||||||||||||||||||||||||||||||||||||||||||||||||||||||||||||||
Question Name |
N12STST |
||||||||||||||||||||||||||||||||||||||||||||||||||||||||||||||||||||||||||||||||||||||||||||||||||||||||||||||||||||||||||||||||||||||||||||||||||||||||||||||||||||||||||||||||||||||||||||||||||||||||||||||||||||||||||||||||||||||||||||||||
Wording |
[If
T_CURENR=1] |
||||||||||||||||||||||||||||||||||||||||||||||||||||||||||||||||||||||||||||||||||||||||||||||||||||||||||||||||||||||||||||||||||||||||||||||||||||||||||||||||||||||||||||||||||||||||||||||||||||||||||||||||||||||||||||||||||||||||||||||||
Item |
|
||||||||||||||||||||||||||||||||||||||||||||||||||||||||||||||||||||||||||||||||||||||||||||||||||||||||||||||||||||||||||||||||||||||||||||||||||||||||||||||||||||||||||||||||||||||||||||||||||||||||||||||||||||||||||||||||||||||||||||||||
Question Name |
N12PGMFT |
||||||||||||||||||||||||||||||||||||||||||||||||||||||||||||||||||||||||||||||||||||||||||||||||||||||||||||||||||||||||||||||||||||||||||||||||||||||||||||||||||||||||||||||||||||||||||||||||||||||||||||||||||||||||||||||||||||||||||||||||
Wording |
Since the time that you first started working on your [T_DEGREN] prior to the 2010-2011 school year, were you mainly a full-time or part-time student, or an equal mix of both? |
||||||||||||||||||||||||||||||||||||||||||||||||||||||||||||||||||||||||||||||||||||||||||||||||||||||||||||||||||||||||||||||||||||||||||||||||||||||||||||||||||||||||||||||||||||||||||||||||||||||||||||||||||||||||||||||||||||||||||||||||
Item |
|
||||||||||||||||||||||||||||||||||||||||||||||||||||||||||||||||||||||||||||||||||||||||||||||||||||||||||||||||||||||||||||||||||||||||||||||||||||||||||||||||||||||||||||||||||||||||||||||||||||||||||||||||||||||||||||||||||||||||||||||||
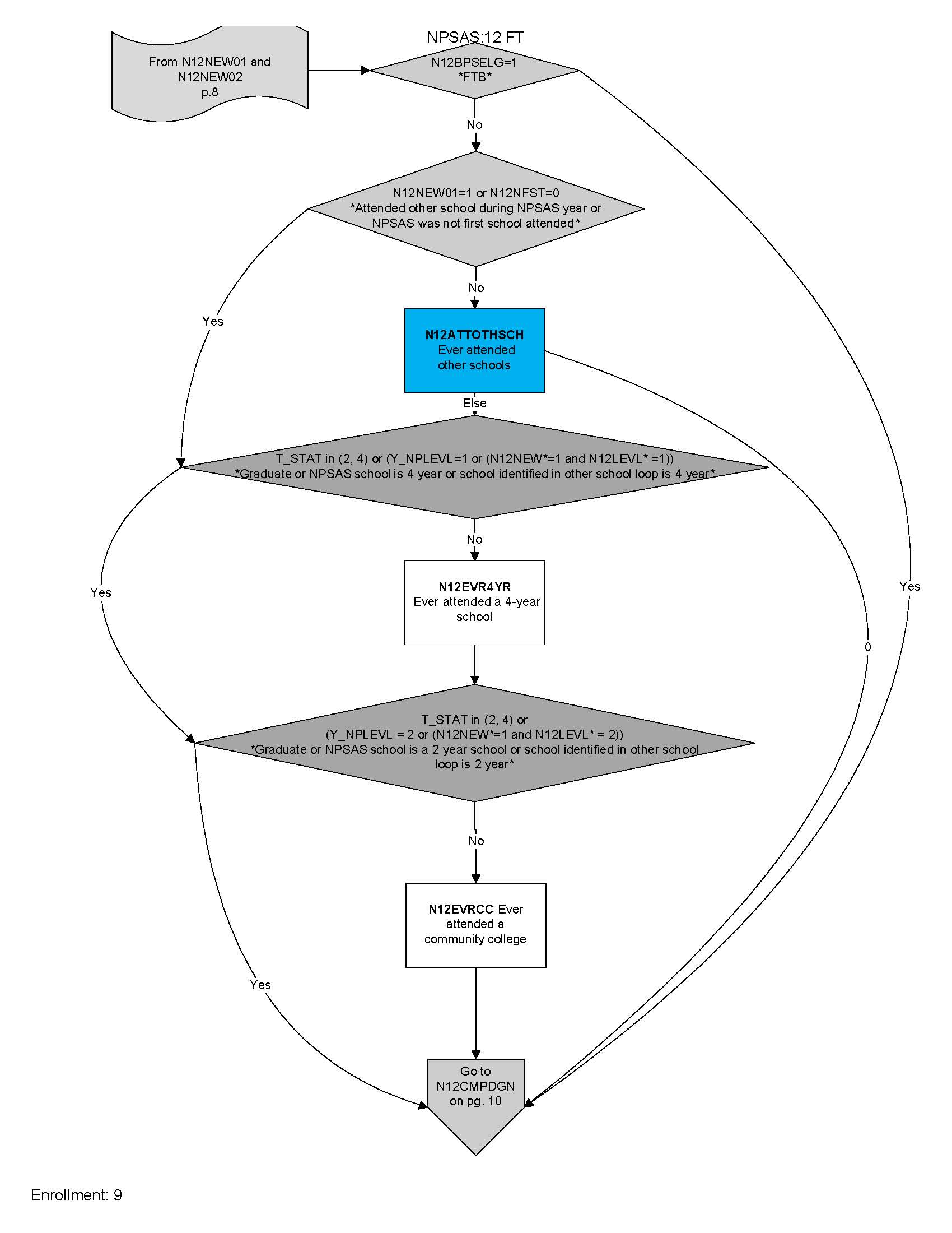
Question Name |
N12NEW01 |
||||||||||||||||||||||||||||||||||||||||||||||||||||||||||||||||||||||||||||||||||||||||||||||||||||||||||||||||||||||||||||||||||||||||||||||||||||||||||||||||||||||||||||||||||||||||||||||||||||||||||||||||||||||||||||||||||||||||||||||||
Wording |
[If
T_B4JULY = 1] |
||||||||||||||||||||||||||||||||||||||||||||||||||||||||||||||||||||||||||||||||||||||||||||||||||||||||||||||||||||||||||||||||||||||||||||||||||||||||||||||||||||||||||||||||||||||||||||||||||||||||||||||||||||||||||||||||||||||||||||||||
Item |
|
||||||||||||||||||||||||||||||||||||||||||||||||||||||||||||||||||||||||||||||||||||||||||||||||||||||||||||||||||||||||||||||||||||||||||||||||||||||||||||||||||||||||||||||||||||||||||||||||||||||||||||||||||||||||||||||||||||||||||||||||
|
|
||||||||||||||||||||||||||||||||||||||||||||||||||||||||||||||||||||||||||||||||||||||||||||||||||||||||||||||||||||||||||||||||||||||||||||||||||||||||||||||||||||||||||||||||||||||||||||||||||||||||||||||||||||||||||||||||||||||||||||||||
Question Name |
N12SCH01 |
||||||||||||||||||||||||||||||||||||||||||||||||||||||||||||||||||||||||||||||||||||||||||||||||||||||||||||||||||||||||||||||||||||||||||||||||||||||||||||||||||||||||||||||||||||||||||||||||||||||||||||||||||||||||||||||||||||||||||||||||
Wording |
[IF WEB MODE] What other school did you attend between July 1, 2010 and June 30, 2011?
[ELSE] What other school did you attend, and in what city and state is it located? Please bear with me as I code this. |
||||||||||||||||||||||||||||||||||||||||||||||||||||||||||||||||||||||||||||||||||||||||||||||||||||||||||||||||||||||||||||||||||||||||||||||||||||||||||||||||||||||||||||||||||||||||||||||||||||||||||||||||||||||||||||||||||||||||||||||||
Item |
|
||||||||||||||||||||||||||||||||||||||||||||||||||||||||||||||||||||||||||||||||||||||||||||||||||||||||||||||||||||||||||||||||||||||||||||||||||||||||||||||||||||||||||||||||||||||||||||||||||||||||||||||||||||||||||||||||||||||||||||||||
Question Name |
N12ENRL01 |
||||||||||||||||||||||||||||||||||||||||||||||||||||||||||||||||||||||||||||||||||||||||||||||||||||||||||||||||||||||||||||||||||||||||||||||||||||||||||||||||||||||||||||||||||||||||||||||||||||||||||||||||||||||||||||||||||||||||||||||||
Wording |
[If T_B4JULY= 1] Between July 2010 and June 2011, which months did you attend, or do you expect to attend [{If N12SCH01 = blank} the other school you went to {else} [N12SCH01]]? Please do your best to predict your attendance through June 30, 2011. Do not include any months during which you are not taking classes, such as summer break.
(If your attendance covers only a portion of any month, please include that month.)
[else] Between July 2010 and June 2011, which months did you attend, or do you expect to attend [{If N12SCH01 = blank} the other school you went to {else} [N12SCH01]]? Do not include any months during which you are not taking classes, such as summer break.
(If you attended for only a portion of any month, please include that month.) |
||||||||||||||||||||||||||||||||||||||||||||||||||||||||||||||||||||||||||||||||||||||||||||||||||||||||||||||||||||||||||||||||||||||||||||||||||||||||||||||||||||||||||||||||||||||||||||||||||||||||||||||||||||||||||||||||||||||||||||||||
Item |
|
||||||||||||||||||||||||||||||||||||||||||||||||||||||||||||||||||||||||||||||||||||||||||||||||||||||||||||||||||||||||||||||||||||||||||||||||||||||||||||||||||||||||||||||||||||||||||||||||||||||||||||||||||||||||||||||||||||||||||||||||
Question Name |
N12STS01 |
||||||||||||||||||||||||||||||||||||||||||||||||||||||||||||||||||||||||||||||||||||||||||||||||||||||||||||||||||||||||||||||||||||||||||||||||||||||||||||||||||||||||||||||||||||||||||||||||||||||||||||||||||||||||||||||||||||||||||||||||
Wording |
[If T_CURENR=1] For the period of time you have attended [{If N12SCH01 = blank} the other school you went to {else} [N12SCH01]] during the 2010-2011 school year, have you been mainly a full-time or part-time student, or an equal mix of both? [else] For the period of time you attended [{If N12SCH01 = blank} the other school you went to {else} [N12SCH01]] during the 2010-2011 school year, were you mainly a full-time or part-time student, or an equal mix of both?
|
||||||||||||||||||||||||||||||||||||||||||||||||||||||||||||||||||||||||||||||||||||||||||||||||||||||||||||||||||||||||||||||||||||||||||||||||||||||||||||||||||||||||||||||||||||||||||||||||||||||||||||||||||||||||||||||||||||||||||||||||
Item |
|
||||||||||||||||||||||||||||||||||||||||||||||||||||||||||||||||||||||||||||||||||||||||||||||||||||||||||||||||||||||||||||||||||||||||||||||||||||||||||||||||||||||||||||||||||||||||||||||||||||||||||||||||||||||||||||||||||||||||||||||||
Question Name |
N12NEW02 |
||||||||||||||||||||||||||||||||||||||||||||||||||||||||||||||||||||||||||||||||||||||||||||||||||||||||||||||||||||||||||||||||||||||||||||||||||||||||||||||||||||||||||||||||||||||||||||||||||||||||||||||||||||||||||||||||||||||||||||||||
Wording |
[If T_B4JULY = 1] You already told [if web: us/if TIO: me] that you have attended the following schools since July 1, 2010: [List schools] Have you attended any other schools since July 1, 2010? [else] You already told [if web: us/if TIO: me] that you have attended the following schools between July 1, 2010 and June 30, 2011: [List schools] Did you attend any other schools between July 1, 2010 and June 30, 2011? |
||||||||||||||||||||||||||||||||||||||||||||||||||||||||||||||||||||||||||||||||||||||||||||||||||||||||||||||||||||||||||||||||||||||||||||||||||||||||||||||||||||||||||||||||||||||||||||||||||||||||||||||||||||||||||||||||||||||||||||||||
Item |
|
||||||||||||||||||||||||||||||||||||||||||||||||||||||||||||||||||||||||||||||||||||||||||||||||||||||||||||||||||||||||||||||||||||||||||||||||||||||||||||||||||||||||||||||||||||||||||||||||||||||||||||||||||||||||||||||||||||||||||||||||
Question Name |
N12ATTOTHSCH (NEW) |
||||||||||||||||||||||||||||||||||||||||||||||||||||||||||||||||||||||||||||||||||||||||||||||||||||||||||||||||||||||||||||||||||||||||||||||||||||||||||||||||||||||||||||||||||||||||||||||||||||||||||||||||||||||||||||||||||||||||||||||||
Wording |
Have you ever attended another college, university, or trade school besides [Y_NPSCHL] since high school? |
||||||||||||||||||||||||||||||||||||||||||||||||||||||||||||||||||||||||||||||||||||||||||||||||||||||||||||||||||||||||||||||||||||||||||||||||||||||||||||||||||||||||||||||||||||||||||||||||||||||||||||||||||||||||||||||||||||||||||||||||
Item |
|
||||||||||||||||||||||||||||||||||||||||||||||||||||||||||||||||||||||||||||||||||||||||||||||||||||||||||||||||||||||||||||||||||||||||||||||||||||||||||||||||||||||||||||||||||||||||||||||||||||||||||||||||||||||||||||||||||||||||||||||||
Question Name |
N12EVR4YR |
||||||||||||||||||||||||||||||||||||||||||||||||||||||||||||||||||||||||||||||||||||||||||||||||||||||||||||||||||||||||||||||||||||||||||||||||||||||||||||||||||||||||||||||||||||||||||||||||||||||||||||||||||||||||||||||||||||||||||||||||
Wording |
Have you ever attended a four-year school? |
||||||||||||||||||||||||||||||||||||||||||||||||||||||||||||||||||||||||||||||||||||||||||||||||||||||||||||||||||||||||||||||||||||||||||||||||||||||||||||||||||||||||||||||||||||||||||||||||||||||||||||||||||||||||||||||||||||||||||||||||
Item |
|
||||||||||||||||||||||||||||||||||||||||||||||||||||||||||||||||||||||||||||||||||||||||||||||||||||||||||||||||||||||||||||||||||||||||||||||||||||||||||||||||||||||||||||||||||||||||||||||||||||||||||||||||||||||||||||||||||||||||||||||||
Question Name |
N12EVRCC |
||||||||||||||||||||||||||||||||||||||||||||||||||||||||||||||||||||||||||||||||||||||||||||||||||||||||||||||||||||||||||||||||||||||||||||||||||||||||||||||||||||||||||||||||||||||||||||||||||||||||||||||||||||||||||||||||||||||||||||||||
Wording |
Have you ever attended a community college? |
||||||||||||||||||||||||||||||||||||||||||||||||||||||||||||||||||||||||||||||||||||||||||||||||||||||||||||||||||||||||||||||||||||||||||||||||||||||||||||||||||||||||||||||||||||||||||||||||||||||||||||||||||||||||||||||||||||||||||||||||
Item |
|
||||||||||||||||||||||||||||||||||||||||||||||||||||||||||||||||||||||||||||||||||||||||||||||||||||||||||||||||||||||||||||||||||||||||||||||||||||||||||||||||||||||||||||||||||||||||||||||||||||||||||||||||||||||||||||||||||||||||||||||||
Question Name |
N12CMPDGN |
||||||||||||||||||||||||||||||||||||||||||||||||||||||||||||||||||||||||||||||||||||||||||||||||||||||||||||||||||||||||||||||||||||||||||||||||||||||||||||||||||||||||||||||||||||||||||||||||||||||||||||||||||||||||||||||||||||||||||||||||
Wording |
[If N12NOATT = 1] Earlier you indicated that you are no longer attending [Y_NPSCHL] because you completed the requirements for your [T_DEGREN] at [Y_NPSCHL]. Is that correct? [else] Have you completed all the requirements for your [T_DEGREN] at [Y_NPSCHL]? |
||||||||||||||||||||||||||||||||||||||||||||||||||||||||||||||||||||||||||||||||||||||||||||||||||||||||||||||||||||||||||||||||||||||||||||||||||||||||||||||||||||||||||||||||||||||||||||||||||||||||||||||||||||||||||||||||||||||||||||||||
Item |
|
||||||||||||||||||||||||||||||||||||||||||||||||||||||||||||||||||||||||||||||||||||||||||||||||||||||||||||||||||||||||||||||||||||||||||||||||||||||||||||||||||||||||||||||||||||||||||||||||||||||||||||||||||||||||||||||||||||||||||||||||
Question Name |
N12DGN |
||||||||||||||||||||||||||||||||||||||||||||||||||||||||||||||||||||||||||||||||||||||||||||||||||||||||||||||||||||||||||||||||||||||||||||||||||||||||||||||||||||||||||||||||||||||||||||||||||||||||||||||||||||||||||||||||||||||||||||||||
Wording |
In what month and year did you receive your [T_DEGREN] from [Y_NPSCHL]? |
||||||||||||||||||||||||||||||||||||||||||||||||||||||||||||||||||||||||||||||||||||||||||||||||||||||||||||||||||||||||||||||||||||||||||||||||||||||||||||||||||||||||||||||||||||||||||||||||||||||||||||||||||||||||||||||||||||||||||||||||
Item |
|
||||||||||||||||||||||||||||||||||||||||||||||||||||||||||||||||||||||||||||||||||||||||||||||||||||||||||||||||||||||||||||||||||||||||||||||||||||||||||||||||||||||||||||||||||||||||||||||||||||||||||||||||||||||||||||||||||||||||||||||||
Question Name |
N12UGYR |
||||||||||||||||||||||||||||||||||||||||||||||||||||||||||||||||||||||||||||||||||||||||||||||||||||||||||||||||||||||||||||||||||||||||||||||||||||||||||||||||||||||||||||||||||||||||||||||||||||||||||||||||||||||||||||||||||||||||||||||||
Wording |
[If T_CURENR = 1] Based on the number of credits you've already earned, what is your year or level at [Y_NPSCHL]? [else] Based on the number of credits you earned, what was your year or level when you last attended [Y_NPSCHL] in the 2010-2011 school year? |
||||||||||||||||||||||||||||||||||||||||||||||||||||||||||||||||||||||||||||||||||||||||||||||||||||||||||||||||||||||||||||||||||||||||||||||||||||||||||||||||||||||||||||||||||||||||||||||||||||||||||||||||||||||||||||||||||||||||||||||||
Item |
|
||||||||||||||||||||||||||||||||||||||||||||||||||||||||||||||||||||||||||||||||||||||||||||||||||||||||||||||||||||||||||||||||||||||||||||||||||||||||||||||||||||||||||||||||||||||||||||||||||||||||||||||||||||||||||||||||||||||||||||||||
Question Name |
N12CLKNUM |
||||||||||||||||||||||||||||||||||||||||||||||||||||||||||||||||||||||||||||||||||||||||||||||||||||||||||||||||||||||||||||||||||||||||||||||||||||||||||||||||||||||||||||||||||||||||||||||||||||||||||||||||||||||||||||||||||||||||||||||||
Wording |
How many months, or hours of instruction, have you already completed at [Y_NPSCHL]? |
||||||||||||||||||||||||||||||||||||||||||||||||||||||||||||||||||||||||||||||||||||||||||||||||||||||||||||||||||||||||||||||||||||||||||||||||||||||||||||||||||||||||||||||||||||||||||||||||||||||||||||||||||||||||||||||||||||||||||||||||
Item |
|
||||||||||||||||||||||||||||||||||||||||||||||||||||||||||||||||||||||||||||||||||||||||||||||||||||||||||||||||||||||||||||||||||||||||||||||||||||||||||||||||||||||||||||||||||||||||||||||||||||||||||||||||||||||||||||||||||||||||||||||||
Question Name |
N12GRYR |
||||||||||||||||||||||||||||||||||||||||||||||||||||||||||||||||||||||||||||||||||||||||||||||||||||||||||||||||||||||||||||||||||||||||||||||||||||||||||||||||||||||||||||||||||||||||||||||||||||||||||||||||||||||||||||||||||||||||||||||||
Wording |
[If T_CURENR = 1] What year of your [T_DEGREN] are you working on at [Y_NPSCHL]? [else] What year of your [T_DEGREN] were you working on when you last attended [Y_NPSCHL] in the 2010-2011 school year? |
||||||||||||||||||||||||||||||||||||||||||||||||||||||||||||||||||||||||||||||||||||||||||||||||||||||||||||||||||||||||||||||||||||||||||||||||||||||||||||||||||||||||||||||||||||||||||||||||||||||||||||||||||||||||||||||||||||||||||||||||
Item |
|
||||||||||||||||||||||||||||||||||||||||||||||||||||||||||||||||||||||||||||||||||||||||||||||||||||||||||||||||||||||||||||||||||||||||||||||||||||||||||||||||||||||||||||||||||||||||||||||||||||||||||||||||||||||||||||||||||||||||||||||||
Question Name |
N12FINISH (NEW) |
||||||||||||||||||||||||||||||||||||||||||||||||||||||||||||||||||||||||||||||||||||||||||||||||||||||||||||||||||||||||||||||||||||||||||||||||||||||||||||||||||||||||||||||||||||||||||||||||||||||||||||||||||||||||||||||||||||||||||||||||
Wording |
Do you intend to complete your associate's degree at [Y_NPSCHL] or at another school? |
||||||||||||||||||||||||||||||||||||||||||||||||||||||||||||||||||||||||||||||||||||||||||||||||||||||||||||||||||||||||||||||||||||||||||||||||||||||||||||||||||||||||||||||||||||||||||||||||||||||||||||||||||||||||||||||||||||||||||||||||
Item |
|
||||||||||||||||||||||||||||||||||||||||||||||||||||||||||||||||||||||||||||||||||||||||||||||||||||||||||||||||||||||||||||||||||||||||||||||||||||||||||||||||||||||||||||||||||||||||||||||||||||||||||||||||||||||||||||||||||||||||||||||||
Question Name |
N12DEGELSE (NEW) |
||||||||||||||||||||||||||||||||||||||||||||||||||||||||||||||||||||||||||||||||||||||||||||||||||||||||||||||||||||||||||||||||||||||||||||||||||||||||||||||||||||||||||||||||||||||||||||||||||||||||||||||||||||||||||||||||||||||||||||||||
Wording |
[If Y_NPLEVL=1] You indicated you do not intend to finish your associate's degree program. Do you intend to complete a bachelor's degree program within a year? [Else] You indicated you do not intend to finish your associate's degree program. Do you intend to transfer and complete a bachelor's degree program somewhere else within one year? |
||||||||||||||||||||||||||||||||||||||||||||||||||||||||||||||||||||||||||||||||||||||||||||||||||||||||||||||||||||||||||||||||||||||||||||||||||||||||||||||||||||||||||||||||||||||||||||||||||||||||||||||||||||||||||||||||||||||||||||||||
Item |
|
||||||||||||||||||||||||||||||||||||||||||||||||||||||||||||||||||||||||||||||||||||||||||||||||||||||||||||||||||||||||||||||||||||||||||||||||||||||||||||||||||||||||||||||||||||||||||||||||||||||||||||||||||||||||||||||||||||||||||||||||
Question Name |
N12NXTDEG (NEW) |
||||||||||||||||||||||||||||||||||||||||||||||||||||||||||||||||||||||||||||||||||||||||||||||||||||||||||||||||||||||||||||||||||||||||||||||||||||||||||||||||||||||||||||||||||||||||||||||||||||||||||||||||||||||||||||||||||||||||||||||||
Wording |
After completing your associate’s degree, do you intend to begin a bachelor’s degree program within one year? |
||||||||||||||||||||||||||||||||||||||||||||||||||||||||||||||||||||||||||||||||||||||||||||||||||||||||||||||||||||||||||||||||||||||||||||||||||||||||||||||||||||||||||||||||||||||||||||||||||||||||||||||||||||||||||||||||||||||||||||||||
Item |
|
||||||||||||||||||||||||||||||||||||||||||||||||||||||||||||||||||||||||||||||||||||||||||||||||||||||||||||||||||||||||||||||||||||||||||||||||||||||||||||||||||||||||||||||||||||||||||||||||||||||||||||||||||||||||||||||||||||||||||||||||
Question Name |
N12TRNLIKEB (NEW) |
||||||||||||||||||||||||||||||||||||||||||||||||||||||||||||||||||||||||||||||||||||||||||||||||||||||||||||||||||||||||||||||||||||||||||||||||||||||||||||||||||||||||||||||||||||||||||||||||||||||||||||||||||||||||||||||||||||||||||||||||
Wording |
On a scale from 0-10, how likely do you think it is that you will successfully transfer from [Y_NPSCHL] to complete your [T_DEGREN]? If you would like to, you can use a decimal value such as a 3.5 or a 6.5 to answer this question or any question in the interview that is on a 0-10 scale. |
||||||||||||||||||||||||||||||||||||||||||||||||||||||||||||||||||||||||||||||||||||||||||||||||||||||||||||||||||||||||||||||||||||||||||||||||||||||||||||||||||||||||||||||||||||||||||||||||||||||||||||||||||||||||||||||||||||||||||||||||
Item |
|
||||||||||||||||||||||||||||||||||||||||||||||||||||||||||||||||||||||||||||||||||||||||||||||||||||||||||||||||||||||||||||||||||||||||||||||||||||||||||||||||||||||||||||||||||||||||||||||||||||||||||||||||||||||||||||||||||||||||||||||||
Question Name |
N12ENRNEXTB (NEW) |
||||||||||||||||||||||||||||||||||||||||||||||||||||||||||||||||||||||||||||||||||||||||||||||||||||||||||||||||||||||||||||||||||||||||||||||||||||||||||||||||||||||||||||||||||||||||||||||||||||||||||||||||||||||||||||||||||||||||||||||||
Wording |
[If Y_CALSYS=1 and T_CURENR=1] On a scale from 0-10, how likely do you think it is that you will still be enrolled for your [T_DEGREN] four months from today? [Else if Y_CALSYS=1] On a scale from 0-10, how likely do you think it is that you will be enrolled for your [T_DEGREN] four months from today? [else if T_CURENR=1] On a scale from 0-10, how likely do you think it is that you will still be enrolled for your [T_DEGREN] next term or semester? [else] On a scale from 0-10, how likely do you think it is that you will be enrolled for your [T_DEGREN] next term or semester? [All get the following instruction--Instruction is in parentheses when N12FINISH=2]: If you would like to, you can use a decimal value such as a 3.5 or a 6.5 to answer this question or any question in the interview that is on a 0-10 scale. |
||||||||||||||||||||||||||||||||||||||||||||||||||||||||||||||||||||||||||||||||||||||||||||||||||||||||||||||||||||||||||||||||||||||||||||||||||||||||||||||||||||||||||||||||||||||||||||||||||||||||||||||||||||||||||||||||||||||||||||||||
Item |
|
||||||||||||||||||||||||||||||||||||||||||||||||||||||||||||||||||||||||||||||||||||||||||||||||||||||||||||||||||||||||||||||||||||||||||||||||||||||||||||||||||||||||||||||||||||||||||||||||||||||||||||||||||||||||||||||||||||||||||||||||
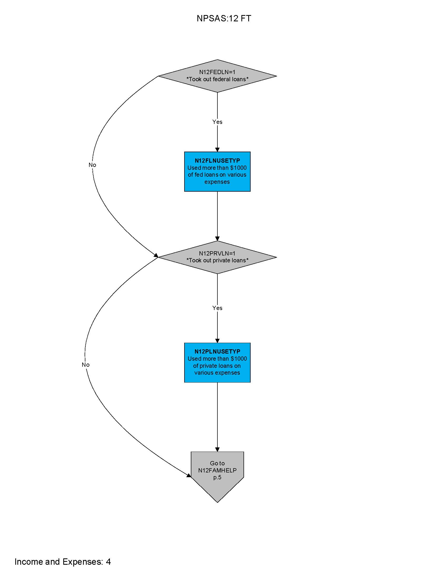
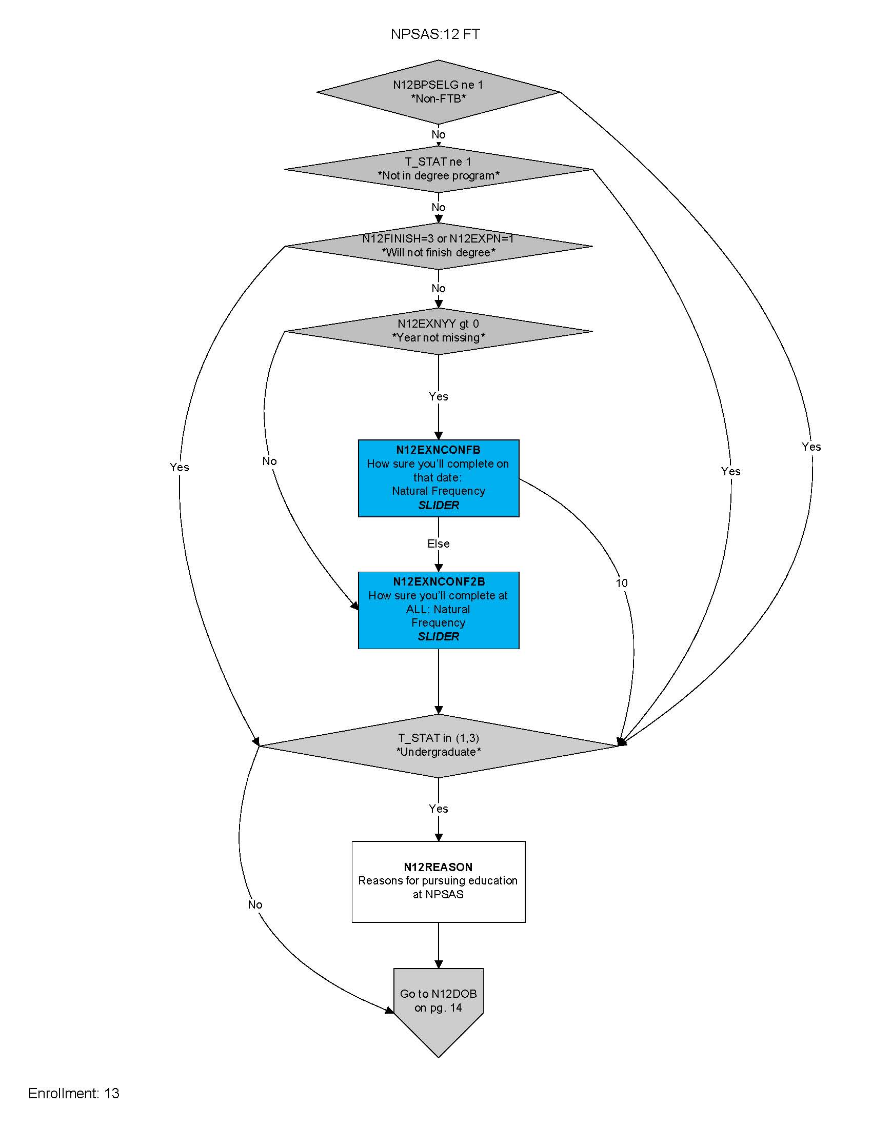
Question Name |
N12EXPN |
||||||||||||||||||||||||||||||||||||||||||||||||||||||||||||||||||||||||||||||||||||||||||||||||||||||||||||||||||||||||||||||||||||||||||||||||||||||||||||||||||||||||||||||||||||||||||||||||||||||||||||||||||||||||||||||||||||||||||||||||
Wording |
In what month and year do you expect to complete the requirements for your [T_DEGREN]? |
||||||||||||||||||||||||||||||||||||||||||||||||||||||||||||||||||||||||||||||||||||||||||||||||||||||||||||||||||||||||||||||||||||||||||||||||||||||||||||||||||||||||||||||||||||||||||||||||||||||||||||||||||||||||||||||||||||||||||||||||
Item |
|
||||||||||||||||||||||||||||||||||||||||||||||||||||||||||||||||||||||||||||||||||||||||||||||||||||||||||||||||||||||||||||||||||||||||||||||||||||||||||||||||||||||||||||||||||||||||||||||||||||||||||||||||||||||||||||||||||||||||||||||||
Question Name |
N12EXNCONFB (NEW) (RE-INTERVIEW) |
||||||||||||||||||||||||||||||||||||||||||||||||||||||||||||||||||||||||||||||||||||||||||||||||||||||||||||||||||||||||||||||||||||||||||||||||||||||||||||||||||||||||||||||||||||||||||||||||||||||||||||||||||||||||||||||||||||||||||||||||
Wording |
[If N12EXNMM gt 0] On a scale from 0-10, how likely do you think it is that you will finish your [T_DEGREN] by [N12EXNMM] [N12EXNYY]? [else] On a scale from 0-10, how likely do you think it is that you will finish your [T_DEGREN] by [N12EXNYY]?" |
||||||||||||||||||||||||||||||||||||||||||||||||||||||||||||||||||||||||||||||||||||||||||||||||||||||||||||||||||||||||||||||||||||||||||||||||||||||||||||||||||||||||||||||||||||||||||||||||||||||||||||||||||||||||||||||||||||||||||||||||
Item |
|
||||||||||||||||||||||||||||||||||||||||||||||||||||||||||||||||||||||||||||||||||||||||||||||||||||||||||||||||||||||||||||||||||||||||||||||||||||||||||||||||||||||||||||||||||||||||||||||||||||||||||||||||||||||||||||||||||||||||||||||||
Question Name |
N12EXNCONF2B (NEW) (RE-INTERVIEW) |
||||||||||||||||||||||||||||||||||||||||||||||||||||||||||||||||||||||||||||||||||||||||||||||||||||||||||||||||||||||||||||||||||||||||||||||||||||||||||||||||||||||||||||||||||||||||||||||||||||||||||||||||||||||||||||||||||||||||||||||||
Wording |
[If N12EXNMM gt 0 and N12EXNYY gt 0] On a scale from 0-10, how likely do you think it is that you will finish your [T_DEGREN] at some point in the future, even if it is not by [N12EXNMM] [N12EXNYY]? [else if N12EXNYY gt 0] On a scale from 0-10, how likely do you think it is that you will finish your [T_DEGREN] at some point in the future, even if it is not by [N12EXNYY]? [else] On a scale from 0-10, how likely do you think it is that you will finish your [T_DEGREN] at some point in the future?" |
||||||||||||||||||||||||||||||||||||||||||||||||||||||||||||||||||||||||||||||||||||||||||||||||||||||||||||||||||||||||||||||||||||||||||||||||||||||||||||||||||||||||||||||||||||||||||||||||||||||||||||||||||||||||||||||||||||||||||||||||
Item |
|
||||||||||||||||||||||||||||||||||||||||||||||||||||||||||||||||||||||||||||||||||||||||||||||||||||||||||||||||||||||||||||||||||||||||||||||||||||||||||||||||||||||||||||||||||||||||||||||||||||||||||||||||||||||||||||||||||||||||||||||||
Question Name |
N12REASON (RE-INTERVIEW) |
||||||||||||||||||||||||||||||||||||||||||||||||||||||||||||||||||||||||||||||||||||||||||||||||||||||||||||||||||||||||||||||||||||||||||||||||||||||||||||||||||||||||||||||||||||||||||||||||||||||||||||||||||||||||||||||||||||||||||||||||
Wording |
Which of these reasons best describes why you enrolled in education beyond high school? |
||||||||||||||||||||||||||||||||||||||||||||||||||||||||||||||||||||||||||||||||||||||||||||||||||||||||||||||||||||||||||||||||||||||||||||||||||||||||||||||||||||||||||||||||||||||||||||||||||||||||||||||||||||||||||||||||||||||||||||||||
Item |
|
||||||||||||||||||||||||||||||||||||||||||||||||||||||||||||||||||||||||||||||||||||||||||||||||||||||||||||||||||||||||||||||||||||||||||||||||||||||||||||||||||||||||||||||||||||||||||||||||||||||||||||||||||||||||||||||||||||||||||||||||
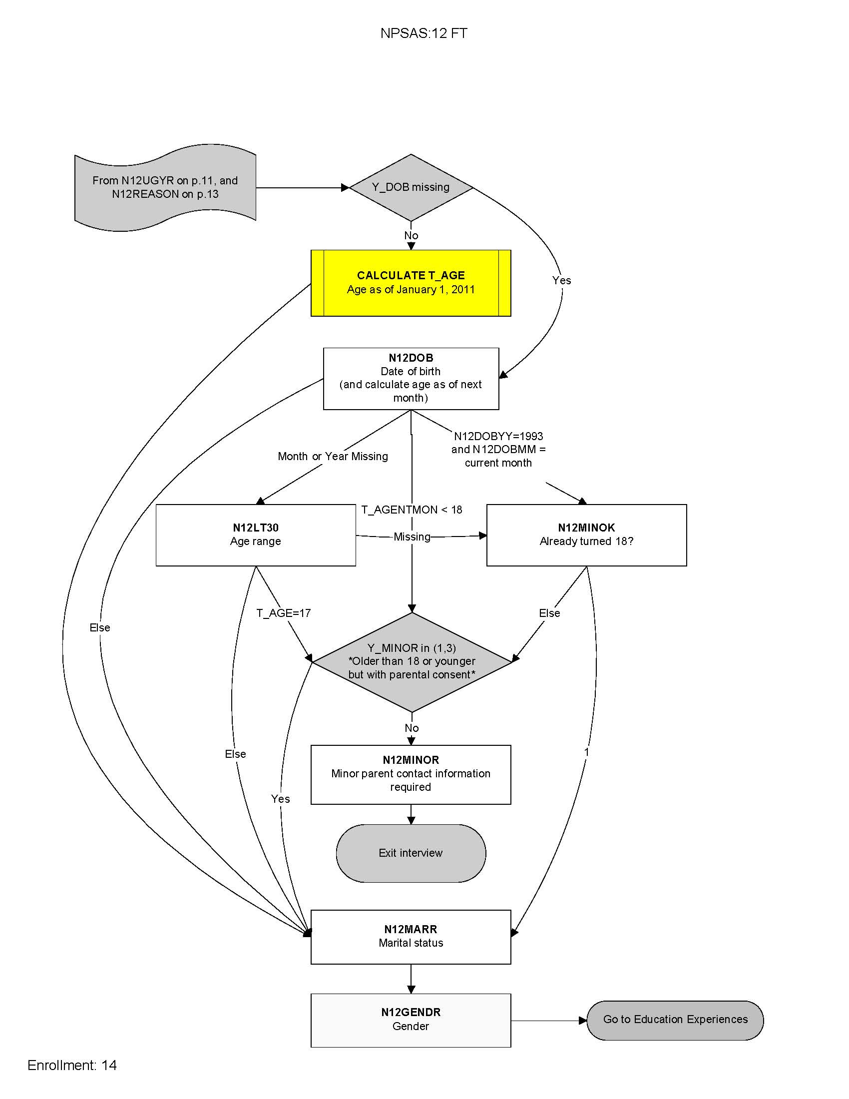
Question Name |
N12DOB |
||||||||||||||||||||||||||||||||||||||||||||||||||||||||||||||||||||||||||||||||||||||||||||||||||||||||||||||||||||||||||||||||||||||||||||||||||||||||||||||||||||||||||||||||||||||||||||||||||||||||||||||||||||||||||||||||||||||||||||||||
Wording |
So that we can customize your interview, in what month and year were you born? |
||||||||||||||||||||||||||||||||||||||||||||||||||||||||||||||||||||||||||||||||||||||||||||||||||||||||||||||||||||||||||||||||||||||||||||||||||||||||||||||||||||||||||||||||||||||||||||||||||||||||||||||||||||||||||||||||||||||||||||||||
Item |
|
||||||||||||||||||||||||||||||||||||||||||||||||||||||||||||||||||||||||||||||||||||||||||||||||||||||||||||||||||||||||||||||||||||||||||||||||||||||||||||||||||||||||||||||||||||||||||||||||||||||||||||||||||||||||||||||||||||||||||||||||
Question Name |
N12LT30 |
||||||||||||||||||||||||||||||||||||||||||||||||||||||||||||||||||||||||||||||||||||||||||||||||||||||||||||||||||||||||||||||||||||||||||||||||||||||||||||||||||||||||||||||||||||||||||||||||||||||||||||||||||||||||||||||||||||||||||||||||
Wording |
What is your age range? Are you... |
||||||||||||||||||||||||||||||||||||||||||||||||||||||||||||||||||||||||||||||||||||||||||||||||||||||||||||||||||||||||||||||||||||||||||||||||||||||||||||||||||||||||||||||||||||||||||||||||||||||||||||||||||||||||||||||||||||||||||||||||
Item |
|
||||||||||||||||||||||||||||||||||||||||||||||||||||||||||||||||||||||||||||||||||||||||||||||||||||||||||||||||||||||||||||||||||||||||||||||||||||||||||||||||||||||||||||||||||||||||||||||||||||||||||||||||||||||||||||||||||||||||||||||||
Question Name |
N12MINOK |
||||||||||||||||||||||||||||||||||||||||||||||||||||||||||||||||||||||||||||||||||||||||||||||||||||||||||||||||||||||||||||||||||||||||||||||||||||||||||||||||||||||||||||||||||||||||||||||||||||||||||||||||||||||||||||||||||||||||||||||||
Wording |
Have you already turned 18? |
||||||||||||||||||||||||||||||||||||||||||||||||||||||||||||||||||||||||||||||||||||||||||||||||||||||||||||||||||||||||||||||||||||||||||||||||||||||||||||||||||||||||||||||||||||||||||||||||||||||||||||||||||||||||||||||||||||||||||||||||
Item |
|
||||||||||||||||||||||||||||||||||||||||||||||||||||||||||||||||||||||||||||||||||||||||||||||||||||||||||||||||||||||||||||||||||||||||||||||||||||||||||||||||||||||||||||||||||||||||||||||||||||||||||||||||||||||||||||||||||||||||||||||||
Question Name |
N12MINOR |
||||||||||||||||||||||||||||||||||||||||||||||||||||||||||||||||||||||||||||||||||||||||||||||||||||||||||||||||||||||||||||||||||||||||||||||||||||||||||||||||||||||||||||||||||||||||||||||||||||||||||||||||||||||||||||||||||||||||||||||||
Wording |
[If
Y_MINOR = 2] |
||||||||||||||||||||||||||||||||||||||||||||||||||||||||||||||||||||||||||||||||||||||||||||||||||||||||||||||||||||||||||||||||||||||||||||||||||||||||||||||||||||||||||||||||||||||||||||||||||||||||||||||||||||||||||||||||||||||||||||||||
Item |
|
||||||||||||||||||||||||||||||||||||||||||||||||||||||||||||||||||||||||||||||||||||||||||||||||||||||||||||||||||||||||||||||||||||||||||||||||||||||||||||||||||||||||||||||||||||||||||||||||||||||||||||||||||||||||||||||||||||||||||||||||
Question Name |
N12MARR |
||||||||||||||||||||||||||||||||||||||||||||||||||||||||||||||||||||||||||||||||||||||||||||||||||||||||||||||||||||||||||||||||||||||||||||||||||||||||||||||||||||||||||||||||||||||||||||||||||||||||||||||||||||||||||||||||||||||||||||||||
Wording |
[If Y_DOB ne blank] So that we can customize your interview, please answer the following questions. What is your current marital status? [else] What is your current marital status? |
||||||||||||||||||||||||||||||||||||||||||||||||||||||||||||||||||||||||||||||||||||||||||||||||||||||||||||||||||||||||||||||||||||||||||||||||||||||||||||||||||||||||||||||||||||||||||||||||||||||||||||||||||||||||||||||||||||||||||||||||
Item |
|
||||||||||||||||||||||||||||||||||||||||||||||||||||||||||||||||||||||||||||||||||||||||||||||||||||||||||||||||||||||||||||||||||||||||||||||||||||||||||||||||||||||||||||||||||||||||||||||||||||||||||||||||||||||||||||||||||||||||||||||||
Question Name |
N12GENDR |
||||||||||||||||||||||||||||||||||||||||||||||||||||||||||||||||||||||||||||||||||||||||||||||||||||||||||||||||||||||||||||||||||||||||||||||||||||||||||||||||||||||||||||||||||||||||||||||||||||||||||||||||||||||||||||||||||||||||||||||||
Wording |
Are you male or female? |
||||||||||||||||||||||||||||||||||||||||||||||||||||||||||||||||||||||||||||||||||||||||||||||||||||||||||||||||||||||||||||||||||||||||||||||||||||||||||||||||||||||||||||||||||||||||||||||||||||||||||||||||||||||||||||||||||||||||||||||||
Item |
|
Spec Name |
Value |
||||||||||||||||||||||||||||||||||||||||||||||||||||||||||||||||||||||||||||||||||||||||||||||||||||||||||||||||||||||||||||||||||||||||||||||||||||||||||||||||||||||||||||||||||||||||||||||||||||||||||||||||||||||||||||||||||||||||||||||||||||||||||||||||||||||||||||||||||||||||||||||||||
Question Name |
INTEDEXP |
||||||||||||||||||||||||||||||||||||||||||||||||||||||||||||||||||||||||||||||||||||||||||||||||||||||||||||||||||||||||||||||||||||||||||||||||||||||||||||||||||||||||||||||||||||||||||||||||||||||||||||||||||||||||||||||||||||||||||||||||||||||||||||||||||||||||||||||||||||||||||||||||||
Wording |
The following questions focus on your educational experiences in high school and college. |
||||||||||||||||||||||||||||||||||||||||||||||||||||||||||||||||||||||||||||||||||||||||||||||||||||||||||||||||||||||||||||||||||||||||||||||||||||||||||||||||||||||||||||||||||||||||||||||||||||||||||||||||||||||||||||||||||||||||||||||||||||||||||||||||||||||||||||||||||||||||||||||||||
Item |
|
||||||||||||||||||||||||||||||||||||||||||||||||||||||||||||||||||||||||||||||||||||||||||||||||||||||||||||||||||||||||||||||||||||||||||||||||||||||||||||||||||||||||||||||||||||||||||||||||||||||||||||||||||||||||||||||||||||||||||||||||||||||||||||||||||||||||||||||||||||||||||||||||||
Question Name |
N12HSTYP (RE-INTERVIEW) |
||||||||||||||||||||||||||||||||||||||||||||||||||||||||||||||||||||||||||||||||||||||||||||||||||||||||||||||||||||||||||||||||||||||||||||||||||||||||||||||||||||||||||||||||||||||||||||||||||||||||||||||||||||||||||||||||||||||||||||||||||||||||||||||||||||||||||||||||||||||||||||||||||
Wording |
Was the last high school you attended public or private? |
||||||||||||||||||||||||||||||||||||||||||||||||||||||||||||||||||||||||||||||||||||||||||||||||||||||||||||||||||||||||||||||||||||||||||||||||||||||||||||||||||||||||||||||||||||||||||||||||||||||||||||||||||||||||||||||||||||||||||||||||||||||||||||||||||||||||||||||||||||||||||||||||||
Item |
|
||||||||||||||||||||||||||||||||||||||||||||||||||||||||||||||||||||||||||||||||||||||||||||||||||||||||||||||||||||||||||||||||||||||||||||||||||||||||||||||||||||||||||||||||||||||||||||||||||||||||||||||||||||||||||||||||||||||||||||||||||||||||||||||||||||||||||||||||||||||||||||||||||
Question Name |
N12HSCDR |
||||||||||||||||||||||||||||||||||||||||||||||||||||||||||||||||||||||||||||||||||||||||||||||||||||||||||||||||||||||||||||||||||||||||||||||||||||||||||||||||||||||||||||||||||||||||||||||||||||||||||||||||||||||||||||||||||||||||||||||||||||||||||||||||||||||||||||||||||||||||||||||||||
Wording |
[If WEB mode] What is the name of the high school? [Else] What is the name of the high school? Please bear with me as I code this. |
||||||||||||||||||||||||||||||||||||||||||||||||||||||||||||||||||||||||||||||||||||||||||||||||||||||||||||||||||||||||||||||||||||||||||||||||||||||||||||||||||||||||||||||||||||||||||||||||||||||||||||||||||||||||||||||||||||||||||||||||||||||||||||||||||||||||||||||||||||||||||||||||||
Item |
|
||||||||||||||||||||||||||||||||||||||||||||||||||||||||||||||||||||||||||||||||||||||||||||||||||||||||||||||||||||||||||||||||||||||||||||||||||||||||||||||||||||||||||||||||||||||||||||||||||||||||||||||||||||||||||||||||||||||||||||||||||||||||||||||||||||||||||||||||||||||||||||||||||
Question Name |
N12HSGPES (RE-INTERVIEW) |
||||||||||||||||||||||||||||||||||||||||||||||||||||||||||||||||||||||||||||||||||||||||||||||||||||||||||||||||||||||||||||||||||||||||||||||||||||||||||||||||||||||||||||||||||||||||||||||||||||||||||||||||||||||||||||||||||||||||||||||||||||||||||||||||||||||||||||||||||||||||||||||||||
Wording |
Which of the following would you say best describes your high school grades overall (unweighted)? |
||||||||||||||||||||||||||||||||||||||||||||||||||||||||||||||||||||||||||||||||||||||||||||||||||||||||||||||||||||||||||||||||||||||||||||||||||||||||||||||||||||||||||||||||||||||||||||||||||||||||||||||||||||||||||||||||||||||||||||||||||||||||||||||||||||||||||||||||||||||||||||||||||
Item |
|
||||||||||||||||||||||||||||||||||||||||||||||||||||||||||||||||||||||||||||||||||||||||||||||||||||||||||||||||||||||||||||||||||||||||||||||||||||||||||||||||||||||||||||||||||||||||||||||||||||||||||||||||||||||||||||||||||||||||||||||||||||||||||||||||||||||||||||||||||||||||||||||||||
Question Name |
N12MATHHT (RE-INTERVIEW) |
||||||||||||||||||||||||||||||||||||||||||||||||||||||||||||||||||||||||||||||||||||||||||||||||||||||||||||||||||||||||||||||||||||||||||||||||||||||||||||||||||||||||||||||||||||||||||||||||||||||||||||||||||||||||||||||||||||||||||||||||||||||||||||||||||||||||||||||||||||||||||||||||||
Wording |
Which of the following math courses did you take while in high school? |
||||||||||||||||||||||||||||||||||||||||||||||||||||||||||||||||||||||||||||||||||||||||||||||||||||||||||||||||||||||||||||||||||||||||||||||||||||||||||||||||||||||||||||||||||||||||||||||||||||||||||||||||||||||||||||||||||||||||||||||||||||||||||||||||||||||||||||||||||||||||||||||||||
Item |
|
||||||||||||||||||||||||||||||||||||||||||||||||||||||||||||||||||||||||||||||||||||||||||||||||||||||||||||||||||||||||||||||||||||||||||||||||||||||||||||||||||||||||||||||||||||||||||||||||||||||||||||||||||||||||||||||||||||||||||||||||||||||||||||||||||||||||||||||||||||||||||||||||||
Question Name |
N12AP1 (NEW) (RE-INTERVIEW) |
||||||||||||||||||||||||||||||||||||||||||||||||||||||||||||||||||||||||||||||||||||||||||||||||||||||||||||||||||||||||||||||||||||||||||||||||||||||||||||||||||||||||||||||||||||||||||||||||||||||||||||||||||||||||||||||||||||||||||||||||||||||||||||||||||||||||||||||||||||||||||||||||||
Wording |
While in high school, did you take any Advanced Placement (AP) courses or Advanced Placement exams? (Advanced placement (AP) exams are those offered in specialized study areas such as biology or chemistry, and credit earned by these exams may be accepted by colleges. We will ask you about any credits earned in the International Baccalaureate (IB) program next.) |
||||||||||||||||||||||||||||||||||||||||||||||||||||||||||||||||||||||||||||||||||||||||||||||||||||||||||||||||||||||||||||||||||||||||||||||||||||||||||||||||||||||||||||||||||||||||||||||||||||||||||||||||||||||||||||||||||||||||||||||||||||||||||||||||||||||||||||||||||||||||||||||||||
Item |
|
||||||||||||||||||||||||||||||||||||||||||||||||||||||||||||||||||||||||||||||||||||||||||||||||||||||||||||||||||||||||||||||||||||||||||||||||||||||||||||||||||||||||||||||||||||||||||||||||||||||||||||||||||||||||||||||||||||||||||||||||||||||||||||||||||||||||||||||||||||||||||||||||||
Question Name |
N12AP2 (NEW) |
||||||||||||||||||||||||||||||||||||||||||||||||||||||||||||||||||||||||||||||||||||||||||||||||||||||||||||||||||||||||||||||||||||||||||||||||||||||||||||||||||||||||||||||||||||||||||||||||||||||||||||||||||||||||||||||||||||||||||||||||||||||||||||||||||||||||||||||||||||||||||||||||||
Wording |
While in high school, how many... (If you did not take any AP courses or exams while in high school, enter a "0" in each of the boxes below.) |
||||||||||||||||||||||||||||||||||||||||||||||||||||||||||||||||||||||||||||||||||||||||||||||||||||||||||||||||||||||||||||||||||||||||||||||||||||||||||||||||||||||||||||||||||||||||||||||||||||||||||||||||||||||||||||||||||||||||||||||||||||||||||||||||||||||||||||||||||||||||||||||||||
Item |
|
||||||||||||||||||||||||||||||||||||||||||||||||||||||||||||||||||||||||||||||||||||||||||||||||||||||||||||||||||||||||||||||||||||||||||||||||||||||||||||||||||||||||||||||||||||||||||||||||||||||||||||||||||||||||||||||||||||||||||||||||||||||||||||||||||||||||||||||||||||||||||||||||||
Question Name |
N12AP3A (NEW) |
||||||||||||||||||||||||||||||||||||||||||||||||||||||||||||||||||||||||||||||||||||||||||||||||||||||||||||||||||||||||||||||||||||||||||||||||||||||||||||||||||||||||||||||||||||||||||||||||||||||||||||||||||||||||||||||||||||||||||||||||||||||||||||||||||||||||||||||||||||||||||||||||||
Wording |
For the AP exam on which you scored a 3 or greater, did [Y_NPSCHL]... |
||||||||||||||||||||||||||||||||||||||||||||||||||||||||||||||||||||||||||||||||||||||||||||||||||||||||||||||||||||||||||||||||||||||||||||||||||||||||||||||||||||||||||||||||||||||||||||||||||||||||||||||||||||||||||||||||||||||||||||||||||||||||||||||||||||||||||||||||||||||||||||||||||
Item |
|
||||||||||||||||||||||||||||||||||||||||||||||||||||||||||||||||||||||||||||||||||||||||||||||||||||||||||||||||||||||||||||||||||||||||||||||||||||||||||||||||||||||||||||||||||||||||||||||||||||||||||||||||||||||||||||||||||||||||||||||||||||||||||||||||||||||||||||||||||||||||||||||||||
Question Name |
N12AP3B (NEW) |
||||||||||||||||||||||||||||||||||||||||||||||||||||||||||||||||||||||||||||||||||||||||||||||||||||||||||||||||||||||||||||||||||||||||||||||||||||||||||||||||||||||||||||||||||||||||||||||||||||||||||||||||||||||||||||||||||||||||||||||||||||||||||||||||||||||||||||||||||||||||||||||||||
Wording |
For how many of the [N12APNUMEXM] AP exams on which you scored a 3 or greater did [Y_NPSCHL]... |
||||||||||||||||||||||||||||||||||||||||||||||||||||||||||||||||||||||||||||||||||||||||||||||||||||||||||||||||||||||||||||||||||||||||||||||||||||||||||||||||||||||||||||||||||||||||||||||||||||||||||||||||||||||||||||||||||||||||||||||||||||||||||||||||||||||||||||||||||||||||||||||||||
Item |
|
||||||||||||||||||||||||||||||||||||||||||||||||||||||||||||||||||||||||||||||||||||||||||||||||||||||||||||||||||||||||||||||||||||||||||||||||||||||||||||||||||||||||||||||||||||||||||||||||||||||||||||||||||||||||||||||||||||||||||||||||||||||||||||||||||||||||||||||||||||||||||||||||||
Question Name |
N12IB1 (NEW) |
||||||||||||||||||||||||||||||||||||||||||||||||||||||||||||||||||||||||||||||||||||||||||||||||||||||||||||||||||||||||||||||||||||||||||||||||||||||||||||||||||||||||||||||||||||||||||||||||||||||||||||||||||||||||||||||||||||||||||||||||||||||||||||||||||||||||||||||||||||||||||||||||||
Wording |
While in high school, did you participate in the International Baccalaureate (IB) Diploma Program? |
||||||||||||||||||||||||||||||||||||||||||||||||||||||||||||||||||||||||||||||||||||||||||||||||||||||||||||||||||||||||||||||||||||||||||||||||||||||||||||||||||||||||||||||||||||||||||||||||||||||||||||||||||||||||||||||||||||||||||||||||||||||||||||||||||||||||||||||||||||||||||||||||||
Item |
|
||||||||||||||||||||||||||||||||||||||||||||||||||||||||||||||||||||||||||||||||||||||||||||||||||||||||||||||||||||||||||||||||||||||||||||||||||||||||||||||||||||||||||||||||||||||||||||||||||||||||||||||||||||||||||||||||||||||||||||||||||||||||||||||||||||||||||||||||||||||||||||||||||
Question Name |
N12IB2 (NEW) |
||||||||||||||||||||||||||||||||||||||||||||||||||||||||||||||||||||||||||||||||||||||||||||||||||||||||||||||||||||||||||||||||||||||||||||||||||||||||||||||||||||||||||||||||||||||||||||||||||||||||||||||||||||||||||||||||||||||||||||||||||||||||||||||||||||||||||||||||||||||||||||||||||
Wording |
Were you awarded the IB diploma? |
||||||||||||||||||||||||||||||||||||||||||||||||||||||||||||||||||||||||||||||||||||||||||||||||||||||||||||||||||||||||||||||||||||||||||||||||||||||||||||||||||||||||||||||||||||||||||||||||||||||||||||||||||||||||||||||||||||||||||||||||||||||||||||||||||||||||||||||||||||||||||||||||||
Item |
|
||||||||||||||||||||||||||||||||||||||||||||||||||||||||||||||||||||||||||||||||||||||||||||||||||||||||||||||||||||||||||||||||||||||||||||||||||||||||||||||||||||||||||||||||||||||||||||||||||||||||||||||||||||||||||||||||||||||||||||||||||||||||||||||||||||||||||||||||||||||||||||||||||
Question Name |
N12COLLCR (RE-INTERVIEW) |
||||||||||||||||||||||||||||||||||||||||||||||||||||||||||||||||||||||||||||||||||||||||||||||||||||||||||||||||||||||||||||||||||||||||||||||||||||||||||||||||||||||||||||||||||||||||||||||||||||||||||||||||||||||||||||||||||||||||||||||||||||||||||||||||||||||||||||||||||||||||||||||||||
Wording |
While in high school, did you take any college-level courses for which you earned college credit? |
||||||||||||||||||||||||||||||||||||||||||||||||||||||||||||||||||||||||||||||||||||||||||||||||||||||||||||||||||||||||||||||||||||||||||||||||||||||||||||||||||||||||||||||||||||||||||||||||||||||||||||||||||||||||||||||||||||||||||||||||||||||||||||||||||||||||||||||||||||||||||||||||||
Item |
|
||||||||||||||||||||||||||||||||||||||||||||||||||||||||||||||||||||||||||||||||||||||||||||||||||||||||||||||||||||||||||||||||||||||||||||||||||||||||||||||||||||||||||||||||||||||||||||||||||||||||||||||||||||||||||||||||||||||||||||||||||||||||||||||||||||||||||||||||||||||||||||||||||
Question Name |
N12ACTSAT |
||||||||||||||||||||||||||||||||||||||||||||||||||||||||||||||||||||||||||||||||||||||||||||||||||||||||||||||||||||||||||||||||||||||||||||||||||||||||||||||||||||||||||||||||||||||||||||||||||||||||||||||||||||||||||||||||||||||||||||||||||||||||||||||||||||||||||||||||||||||||||||||||||
Wording |
Which of the following tests did you take? |
||||||||||||||||||||||||||||||||||||||||||||||||||||||||||||||||||||||||||||||||||||||||||||||||||||||||||||||||||||||||||||||||||||||||||||||||||||||||||||||||||||||||||||||||||||||||||||||||||||||||||||||||||||||||||||||||||||||||||||||||||||||||||||||||||||||||||||||||||||||||||||||||||
Item |
|
||||||||||||||||||||||||||||||||||||||||||||||||||||||||||||||||||||||||||||||||||||||||||||||||||||||||||||||||||||||||||||||||||||||||||||||||||||||||||||||||||||||||||||||||||||||||||||||||||||||||||||||||||||||||||||||||||||||||||||||||||||||||||||||||||||||||||||||||||||||||||||||||||
Question Name |
SUPINSTRUCT (NEW) |
||||||||||||||||||||||||||||||||||||||||||||||||||||||||||||||||||||||||||||||||||||||||||||||||||||||||||||||||||||||||||||||||||||||||||||||||||||||||||||||||||||||||||||||||||||||||||||||||||||||||||||||||||||||||||||||||||||||||||||||||||||||||||||||||||||||||||||||||||||||||||||||||||
Wording |
Please use a number from 1 to 5 to answer the next few questions. One means "not at all supportive" and five means "completely supportive." You can use decimal values such as a 2.5 or a 4.5 to answer these questions. |
||||||||||||||||||||||||||||||||||||||||||||||||||||||||||||||||||||||||||||||||||||||||||||||||||||||||||||||||||||||||||||||||||||||||||||||||||||||||||||||||||||||||||||||||||||||||||||||||||||||||||||||||||||||||||||||||||||||||||||||||||||||||||||||||||||||||||||||||||||||||||||||||||
Item |
|
||||||||||||||||||||||||||||||||||||||||||||||||||||||||||||||||||||||||||||||||||||||||||||||||||||||||||||||||||||||||||||||||||||||||||||||||||||||||||||||||||||||||||||||||||||||||||||||||||||||||||||||||||||||||||||||||||||||||||||||||||||||||||||||||||||||||||||||||||||||||||||||||||
Question Name |
N12PARSUP (NEW) (RE-INTERVIEW) |
||||||||||||||||||||||||||||||||||||||||||||||||||||||||||||||||||||||||||||||||||||||||||||||||||||||||||||||||||||||||||||||||||||||||||||||||||||||||||||||||||||||||||||||||||||||||||||||||||||||||||||||||||||||||||||||||||||||||||||||||||||||||||||||||||||||||||||||||||||||||||||||||||
Wording |
How supportive are your parents (or guardians) of your continuing your education by going to college? |
||||||||||||||||||||||||||||||||||||||||||||||||||||||||||||||||||||||||||||||||||||||||||||||||||||||||||||||||||||||||||||||||||||||||||||||||||||||||||||||||||||||||||||||||||||||||||||||||||||||||||||||||||||||||||||||||||||||||||||||||||||||||||||||||||||||||||||||||||||||||||||||||||
Item |
|
||||||||||||||||||||||||||||||||||||||||||||||||||||||||||||||||||||||||||||||||||||||||||||||||||||||||||||||||||||||||||||||||||||||||||||||||||||||||||||||||||||||||||||||||||||||||||||||||||||||||||||||||||||||||||||||||||||||||||||||||||||||||||||||||||||||||||||||||||||||||||||||||||
Question Name |
N12SPPSUP (NEW) |
||||||||||||||||||||||||||||||||||||||||||||||||||||||||||||||||||||||||||||||||||||||||||||||||||||||||||||||||||||||||||||||||||||||||||||||||||||||||||||||||||||||||||||||||||||||||||||||||||||||||||||||||||||||||||||||||||||||||||||||||||||||||||||||||||||||||||||||||||||||||||||||||||
Wording |
How supportive is your spouse of your continuing your education by going to college? |
||||||||||||||||||||||||||||||||||||||||||||||||||||||||||||||||||||||||||||||||||||||||||||||||||||||||||||||||||||||||||||||||||||||||||||||||||||||||||||||||||||||||||||||||||||||||||||||||||||||||||||||||||||||||||||||||||||||||||||||||||||||||||||||||||||||||||||||||||||||||||||||||||
Item |
|
||||||||||||||||||||||||||||||||||||||||||||||||||||||||||||||||||||||||||||||||||||||||||||||||||||||||||||||||||||||||||||||||||||||||||||||||||||||||||||||||||||||||||||||||||||||||||||||||||||||||||||||||||||||||||||||||||||||||||||||||||||||||||||||||||||||||||||||||||||||||||||||||||
Question Name |
N12FHSUP (NEW) |
||||||||||||||||||||||||||||||||||||||||||||||||||||||||||||||||||||||||||||||||||||||||||||||||||||||||||||||||||||||||||||||||||||||||||||||||||||||||||||||||||||||||||||||||||||||||||||||||||||||||||||||||||||||||||||||||||||||||||||||||||||||||||||||||||||||||||||||||||||||||||||||||||
Wording |
[If T_AGE gt 30] How supportive are your friends from home of your continuing your education by going to college? (When thinking about your friends, do not include family members or other relatives in your answer.) [Else] How supportive are your friends from home of your continuing your education by going to college? |
||||||||||||||||||||||||||||||||||||||||||||||||||||||||||||||||||||||||||||||||||||||||||||||||||||||||||||||||||||||||||||||||||||||||||||||||||||||||||||||||||||||||||||||||||||||||||||||||||||||||||||||||||||||||||||||||||||||||||||||||||||||||||||||||||||||||||||||||||||||||||||||||||
Item |
|
||||||||||||||||||||||||||||||||||||||||||||||||||||||||||||||||||||||||||||||||||||||||||||||||||||||||||||||||||||||||||||||||||||||||||||||||||||||||||||||||||||||||||||||||||||||||||||||||||||||||||||||||||||||||||||||||||||||||||||||||||||||||||||||||||||||||||||||||||||||||||||||||||
Question Name |
N12FSSUP (NEW) |
||||||||||||||||||||||||||||||||||||||||||||||||||||||||||||||||||||||||||||||||||||||||||||||||||||||||||||||||||||||||||||||||||||||||||||||||||||||||||||||||||||||||||||||||||||||||||||||||||||||||||||||||||||||||||||||||||||||||||||||||||||||||||||||||||||||||||||||||||||||||||||||||||
Wording |
[If T_AGE gt 30] How supportive are your friends from [Y_NPSCHL] of your continuing your education by going to college? (When thinking about your friends, do not include family members or other relatives in your answer.) [Else] How supportive are your friends from [Y_NPSCHL] of your continuing your education by going to college? |
||||||||||||||||||||||||||||||||||||||||||||||||||||||||||||||||||||||||||||||||||||||||||||||||||||||||||||||||||||||||||||||||||||||||||||||||||||||||||||||||||||||||||||||||||||||||||||||||||||||||||||||||||||||||||||||||||||||||||||||||||||||||||||||||||||||||||||||||||||||||||||||||||
Item |
|
||||||||||||||||||||||||||||||||||||||||||||||||||||||||||||||||||||||||||||||||||||||||||||||||||||||||||||||||||||||||||||||||||||||||||||||||||||||||||||||||||||||||||||||||||||||||||||||||||||||||||||||||||||||||||||||||||||||||||||||||||||||||||||||||||||||||||||||||||||||||||||||||||
Question Name |
SUPPORTEND (NEW) |
||||||||||||||||||||||||||||||||||||||||||||||||||||||||||||||||||||||||||||||||||||||||||||||||||||||||||||||||||||||||||||||||||||||||||||||||||||||||||||||||||||||||||||||||||||||||||||||||||||||||||||||||||||||||||||||||||||||||||||||||||||||||||||||||||||||||||||||||||||||||||||||||||
Wording |
I am now finished asking you this set of questions that use a 1-5 scale. There will be others in the interview, but I will let you know when they come up. |
||||||||||||||||||||||||||||||||||||||||||||||||||||||||||||||||||||||||||||||||||||||||||||||||||||||||||||||||||||||||||||||||||||||||||||||||||||||||||||||||||||||||||||||||||||||||||||||||||||||||||||||||||||||||||||||||||||||||||||||||||||||||||||||||||||||||||||||||||||||||||||||||||
Item |
|
||||||||||||||||||||||||||||||||||||||||||||||||||||||||||||||||||||||||||||||||||||||||||||||||||||||||||||||||||||||||||||||||||||||||||||||||||||||||||||||||||||||||||||||||||||||||||||||||||||||||||||||||||||||||||||||||||||||||||||||||||||||||||||||||||||||||||||||||||||||||||||||||||
Question Name |
N12DBLMAJ |
||||||||||||||||||||||||||||||||||||||||||||||||||||||||||||||||||||||||||||||||||||||||||||||||||||||||||||||||||||||||||||||||||||||||||||||||||||||||||||||||||||||||||||||||||||||||||||||||||||||||||||||||||||||||||||||||||||||||||||||||||||||||||||||||||||||||||||||||||||||||||||||||||
Wording |
[If T_CURENR=1 and T_HIGHEST in (2, 3)] Have you declared a major or field of study at [Y_NPSCHL]? [If T_CURENR=1] Have you declared a major at [Y_NPSCHL]? [else if T_CURENR=0 and T_HIGHEST in (2, 3)] Had you already declared a major or field of study when you last attended [Y_NPSCHL] in the 2010-2011 school year? [else] Had you already declared a major when you last attended [Y_NPSCHL] in the 2010-2011 school year? |
||||||||||||||||||||||||||||||||||||||||||||||||||||||||||||||||||||||||||||||||||||||||||||||||||||||||||||||||||||||||||||||||||||||||||||||||||||||||||||||||||||||||||||||||||||||||||||||||||||||||||||||||||||||||||||||||||||||||||||||||||||||||||||||||||||||||||||||||||||||||||||||||||
Item |
|
||||||||||||||||||||||||||||||||||||||||||||||||||||||||||||||||||||||||||||||||||||||||||||||||||||||||||||||||||||||||||||||||||||||||||||||||||||||||||||||||||||||||||||||||||||||||||||||||||||||||||||||||||||||||||||||||||||||||||||||||||||||||||||||||||||||||||||||||||||||||||||||||||
Question Name |
N12CLSTY |
||||||||||||||||||||||||||||||||||||||||||||||||||||||||||||||||||||||||||||||||||||||||||||||||||||||||||||||||||||||||||||||||||||||||||||||||||||||||||||||||||||||||||||||||||||||||||||||||||||||||||||||||||||||||||||||||||||||||||||||||||||||||||||||||||||||||||||||||||||||||||||||||||
Wording |
[If T_CURENR = 1] What is the primary field or subject you have been studying during the 2010-2011 school year? [else] What was the primary field or subject you were studying when you last attended [Y_NPSCHL] in the 2010-2011 school year?" |
||||||||||||||||||||||||||||||||||||||||||||||||||||||||||||||||||||||||||||||||||||||||||||||||||||||||||||||||||||||||||||||||||||||||||||||||||||||||||||||||||||||||||||||||||||||||||||||||||||||||||||||||||||||||||||||||||||||||||||||||||||||||||||||||||||||||||||||||||||||||||||||||||
Item |
|
||||||||||||||||||||||||||||||||||||||||||||||||||||||||||||||||||||||||||||||||||||||||||||||||||||||||||||||||||||||||||||||||||||||||||||||||||||||||||||||||||||||||||||||||||||||||||||||||||||||||||||||||||||||||||||||||||||||||||||||||||||||||||||||||||||||||||||||||||||||||||||||||||
Question Name |
N12FLDCOMB (NEW) |
||||||||||||||||||||||||||||||||||||||||||||||||||||||||||||||||||||||||||||||||||||||||||||||||||||||||||||||||||||||||||||||||||||||||||||||||||||||||||||||||||||||||||||||||||||||||||||||||||||||||||||||||||||||||||||||||||||||||||||||||||||||||||||||||||||||||||||||||||||||||||||||||||
Wording |
[If N12CLSTY = 13 and N12CLSTY_OTHER missing] On a scale from 0-10, how likely is it that you will finish a degree [T_CLSTY]? [else If T_CURENR = 1] You just told [if web: us/if TIO: me] you are studying [T_CLSTY]. On a scale from 0-10, how likely is it that you will finish a degree in [T_CLSTY]? [else] You just told [if web: us/if TIO: me] you were studying [T_CLSTY] during the most recent term you attended [Y_NPSCHL] in the 2010-2011 school year. On a scale from 0-10, how likely is it that you will finish a degree in [T_CLSTY]? |
||||||||||||||||||||||||||||||||||||||||||||||||||||||||||||||||||||||||||||||||||||||||||||||||||||||||||||||||||||||||||||||||||||||||||||||||||||||||||||||||||||||||||||||||||||||||||||||||||||||||||||||||||||||||||||||||||||||||||||||||||||||||||||||||||||||||||||||||||||||||||||||||||
Item |
|
||||||||||||||||||||||||||||||||||||||||||||||||||||||||||||||||||||||||||||||||||||||||||||||||||||||||||||||||||||||||||||||||||||||||||||||||||||||||||||||||||||||||||||||||||||||||||||||||||||||||||||||||||||||||||||||||||||||||||||||||||||||||||||||||||||||||||||||||||||||||||||||||||
Question Name |
N12MAJ1 |
||||||||||||||||||||||||||||||||||||||||||||||||||||||||||||||||||||||||||||||||||||||||||||||||||||||||||||||||||||||||||||||||||||||||||||||||||||||||||||||||||||||||||||||||||||||||||||||||||||||||||||||||||||||||||||||||||||||||||||||||||||||||||||||||||||||||||||||||||||||||||||||||||
Wording |
[If T_CURENR=1 and N12DBLMAJ=2] What is your first major or field of study at [Y_NPSCHL]? Since you have a double-major, please indicate only one major here. You will have an opportunity next to provide your other major. [else If T_CURENR=1] What is your [{if N12DBLMAJ=3} intended]major or field of study at [Y_NPSCHL]? [else If T_CURENR=0 and N12DBLMAJ=2] What was your first major or field of study when you last attended [Y_NPSCHL] in the 2010-2011 school year? Since you had a double-major, please indicate only one major here. You will have an opportunity next to provide your other major. [else] What was your [{if N12DBLMAJ=3} intended] major or field of study when you last attended [Y_NPSCHL] in the 2010-2011 school year? |
||||||||||||||||||||||||||||||||||||||||||||||||||||||||||||||||||||||||||||||||||||||||||||||||||||||||||||||||||||||||||||||||||||||||||||||||||||||||||||||||||||||||||||||||||||||||||||||||||||||||||||||||||||||||||||||||||||||||||||||||||||||||||||||||||||||||||||||||||||||||||||||||||
Item |
Major (“CIP”) Coder: Data Source: CIP: Classification of Instructional Programs (NCES) |
||||||||||||||||||||||||||||||||||||||||||||||||||||||||||||||||||||||||||||||||||||||||||||||||||||||||||||||||||||||||||||||||||||||||||||||||||||||||||||||||||||||||||||||||||||||||||||||||||||||||||||||||||||||||||||||||||||||||||||||||||||||||||||||||||||||||||||||||||||||||||||||||||
Question Name |
N12MJ1COMB (NEW) |
||||||||||||||||||||||||||||||||||||||||||||||||||||||||||||||||||||||||||||||||||||||||||||||||||||||||||||||||||||||||||||||||||||||||||||||||||||||||||||||||||||||||||||||||||||||||||||||||||||||||||||||||||||||||||||||||||||||||||||||||||||||||||||||||||||||||||||||||||||||||||||||||||
Wording |
[If N12MAJ1 ne missing] You just told [if web: us/if TIO: me] about your major in [N12MAJ1]. On a scale from 0-10, how likely is it that you will finish your [T_DEGREN] in that field? [Else] On a scale from 0-10, how likely is it that you will finish your [T_DEGREN] in your field of study? |
||||||||||||||||||||||||||||||||||||||||||||||||||||||||||||||||||||||||||||||||||||||||||||||||||||||||||||||||||||||||||||||||||||||||||||||||||||||||||||||||||||||||||||||||||||||||||||||||||||||||||||||||||||||||||||||||||||||||||||||||||||||||||||||||||||||||||||||||||||||||||||||||||
Item |
|
||||||||||||||||||||||||||||||||||||||||||||||||||||||||||||||||||||||||||||||||||||||||||||||||||||||||||||||||||||||||||||||||||||||||||||||||||||||||||||||||||||||||||||||||||||||||||||||||||||||||||||||||||||||||||||||||||||||||||||||||||||||||||||||||||||||||||||||||||||||||||||||||||
Question Name |
N12MAJ2 |
||||||||||||||||||||||||||||||||||||||||||||||||||||||||||||||||||||||||||||||||||||||||||||||||||||||||||||||||||||||||||||||||||||||||||||||||||||||||||||||||||||||||||||||||||||||||||||||||||||||||||||||||||||||||||||||||||||||||||||||||||||||||||||||||||||||||||||||||||||||||||||||||||
Wording |
[If T_CURENR = 1] What is your second major or field of study at [Y_NPSCHL]?" [else] What was your second major or field of study when you last attended [Y_NPSCHL] in the 2010-2011 school year? |
||||||||||||||||||||||||||||||||||||||||||||||||||||||||||||||||||||||||||||||||||||||||||||||||||||||||||||||||||||||||||||||||||||||||||||||||||||||||||||||||||||||||||||||||||||||||||||||||||||||||||||||||||||||||||||||||||||||||||||||||||||||||||||||||||||||||||||||||||||||||||||||||||
Item |
Major (“CIP”) Coder: Data Source: CIP: Classification of Instructional Programs (NCES) |
||||||||||||||||||||||||||||||||||||||||||||||||||||||||||||||||||||||||||||||||||||||||||||||||||||||||||||||||||||||||||||||||||||||||||||||||||||||||||||||||||||||||||||||||||||||||||||||||||||||||||||||||||||||||||||||||||||||||||||||||||||||||||||||||||||||||||||||||||||||||||||||||||
Question Name |
N12MJ2COMB (NEW) |
||||||||||||||||||||||||||||||||||||||||||||||||||||||||||||||||||||||||||||||||||||||||||||||||||||||||||||||||||||||||||||||||||||||||||||||||||||||||||||||||||||||||||||||||||||||||||||||||||||||||||||||||||||||||||||||||||||||||||||||||||||||||||||||||||||||||||||||||||||||||||||||||||
Wording |
[If N12MAJ2 ne missing] You just told [if Web: us/if TIO: me] about your major in [N12MAJ2]. On a scale from 0-10, how likely is it that you will finish your [T_DEGREN] in that field? [Else] On a scale from 0-10, how likely is it that you will finish your [T_DEGREN] in your field of study? |
||||||||||||||||||||||||||||||||||||||||||||||||||||||||||||||||||||||||||||||||||||||||||||||||||||||||||||||||||||||||||||||||||||||||||||||||||||||||||||||||||||||||||||||||||||||||||||||||||||||||||||||||||||||||||||||||||||||||||||||||||||||||||||||||||||||||||||||||||||||||||||||||||
Item |
|
||||||||||||||||||||||||||||||||||||||||||||||||||||||||||||||||||||||||||||||||||||||||||||||||||||||||||||||||||||||||||||||||||||||||||||||||||||||||||||||||||||||||||||||||||||||||||||||||||||||||||||||||||||||||||||||||||||||||||||||||||||||||||||||||||||||||||||||||||||||||||||||||||
Question Name |
N12PREACADEF (NEW) |
||||||||||||||||||||||||||||||||||||||||||||||||||||||||||||||||||||||||||||||||||||||||||||||||||||||||||||||||||||||||||||||||||||||||||||||||||||||||||||||||||||||||||||||||||||||||||||||||||||||||||||||||||||||||||||||||||||||||||||||||||||||||||||||||||||||||||||||||||||||||||||||||||
Wording |
[if Web mode] For the next few questions, please tell us how much you agree with each statement by providing a number from 1 to 5, with 1 being "strongly disagree" and 5 being "strongly agree." If you would like to, you can use decimal values such as a 2.5 or a 4.5 to answer these questions. Before I attended [Y_NPSCHL], I was confident I had the ability to succeed there as a student. [Else]:For the next few questions, please tell me how much you agree with each statement by providing a number from 1 to 5, with 1 being "strongly disagree" and 5 being "strongly agree." If you would like to, you can use decimal values such as a 2.5 or a 4.5 to answer these questions. Before I attended [Y_NPSCHL], I was confident I had the ability to succeed there as a student. |
||||||||||||||||||||||||||||||||||||||||||||||||||||||||||||||||||||||||||||||||||||||||||||||||||||||||||||||||||||||||||||||||||||||||||||||||||||||||||||||||||||||||||||||||||||||||||||||||||||||||||||||||||||||||||||||||||||||||||||||||||||||||||||||||||||||||||||||||||||||||||||||||||
Item |
|
||||||||||||||||||||||||||||||||||||||||||||||||||||||||||||||||||||||||||||||||||||||||||||||||||||||||||||||||||||||||||||||||||||||||||||||||||||||||||||||||||||||||||||||||||||||||||||||||||||||||||||||||||||||||||||||||||||||||||||||||||||||||||||||||||||||||||||||||||||||||||||||||||
Question Name |
N12CURACADEF (NEW) |
||||||||||||||||||||||||||||||||||||||||||||||||||||||||||||||||||||||||||||||||||||||||||||||||||||||||||||||||||||||||||||||||||||||||||||||||||||||||||||||||||||||||||||||||||||||||||||||||||||||||||||||||||||||||||||||||||||||||||||||||||||||||||||||||||||||||||||||||||||||||||||||||||
Wording |
[If T_CURENR=1] After having been at [Y_NPSCHL] for a while, I am confident that I have the ability to succeed there as a student. [else] After having been at [Y_NPSCHL] for a while, I was confident that I had the ability to succeed there as a student. |
||||||||||||||||||||||||||||||||||||||||||||||||||||||||||||||||||||||||||||||||||||||||||||||||||||||||||||||||||||||||||||||||||||||||||||||||||||||||||||||||||||||||||||||||||||||||||||||||||||||||||||||||||||||||||||||||||||||||||||||||||||||||||||||||||||||||||||||||||||||||||||||||||
Item |
|
||||||||||||||||||||||||||||||||||||||||||||||||||||||||||||||||||||||||||||||||||||||||||||||||||||||||||||||||||||||||||||||||||||||||||||||||||||||||||||||||||||||||||||||||||||||||||||||||||||||||||||||||||||||||||||||||||||||||||||||||||||||||||||||||||||||||||||||||||||||||||||||||||
Question Name |
N12ACADFAC (NEW) |
||||||||||||||||||||||||||||||||||||||||||||||||||||||||||||||||||||||||||||||||||||||||||||||||||||||||||||||||||||||||||||||||||||||||||||||||||||||||||||||||||||||||||||||||||||||||||||||||||||||||||||||||||||||||||||||||||||||||||||||||||||||||||||||||||||||||||||||||||||||||||||||||||
Wording |
[T_CURENR=1]: My interactions with my teachers at [Y_NPSCHL] are more positive than negative. [else]: My interactions with my teachers at [Y_NPSCHL] were more positive than negative. |
||||||||||||||||||||||||||||||||||||||||||||||||||||||||||||||||||||||||||||||||||||||||||||||||||||||||||||||||||||||||||||||||||||||||||||||||||||||||||||||||||||||||||||||||||||||||||||||||||||||||||||||||||||||||||||||||||||||||||||||||||||||||||||||||||||||||||||||||||||||||||||||||||
Item |
|
||||||||||||||||||||||||||||||||||||||||||||||||||||||||||||||||||||||||||||||||||||||||||||||||||||||||||||||||||||||||||||||||||||||||||||||||||||||||||||||||||||||||||||||||||||||||||||||||||||||||||||||||||||||||||||||||||||||||||||||||||||||||||||||||||||||||||||||||||||||||||||||||||
Question Name |
N12ACADSAT (NEW) |
||||||||||||||||||||||||||||||||||||||||||||||||||||||||||||||||||||||||||||||||||||||||||||||||||||||||||||||||||||||||||||||||||||||||||||||||||||||||||||||||||||||||||||||||||||||||||||||||||||||||||||||||||||||||||||||||||||||||||||||||||||||||||||||||||||||||||||||||||||||||||||||||||
Wording |
[T_CURENR=1]: I’m satisfied with my studies at [Y_NPSCHL]. [else]: I was satisfied with my studies at [Y_NPSCHL]. |
||||||||||||||||||||||||||||||||||||||||||||||||||||||||||||||||||||||||||||||||||||||||||||||||||||||||||||||||||||||||||||||||||||||||||||||||||||||||||||||||||||||||||||||||||||||||||||||||||||||||||||||||||||||||||||||||||||||||||||||||||||||||||||||||||||||||||||||||||||||||||||||||||
Item |
|
||||||||||||||||||||||||||||||||||||||||||||||||||||||||||||||||||||||||||||||||||||||||||||||||||||||||||||||||||||||||||||||||||||||||||||||||||||||||||||||||||||||||||||||||||||||||||||||||||||||||||||||||||||||||||||||||||||||||||||||||||||||||||||||||||||||||||||||||||||||||||||||||||
Question Name |
ACADSLDEREND (NEW) |
||||||||||||||||||||||||||||||||||||||||||||||||||||||||||||||||||||||||||||||||||||||||||||||||||||||||||||||||||||||||||||||||||||||||||||||||||||||||||||||||||||||||||||||||||||||||||||||||||||||||||||||||||||||||||||||||||||||||||||||||||||||||||||||||||||||||||||||||||||||||||||||||||
Wording |
I am now finished asking you this set of questions that use a 1-5 scale. There will be others in the interview, but I will let you know when they come up. |
||||||||||||||||||||||||||||||||||||||||||||||||||||||||||||||||||||||||||||||||||||||||||||||||||||||||||||||||||||||||||||||||||||||||||||||||||||||||||||||||||||||||||||||||||||||||||||||||||||||||||||||||||||||||||||||||||||||||||||||||||||||||||||||||||||||||||||||||||||||||||||||||||
Item |
|
||||||||||||||||||||||||||||||||||||||||||||||||||||||||||||||||||||||||||||||||||||||||||||||||||||||||||||||||||||||||||||||||||||||||||||||||||||||||||||||||||||||||||||||||||||||||||||||||||||||||||||||||||||||||||||||||||||||||||||||||||||||||||||||||||||||||||||||||||||||||||||||||||
Question Name |
N12MAJCHG |
||||||||||||||||||||||||||||||||||||||||||||||||||||||||||||||||||||||||||||||||||||||||||||||||||||||||||||||||||||||||||||||||||||||||||||||||||||||||||||||||||||||||||||||||||||||||||||||||||||||||||||||||||||||||||||||||||||||||||||||||||||||||||||||||||||||||||||||||||||||||||||||||||
Wording |
[If
T_CURENR = 1] |
||||||||||||||||||||||||||||||||||||||||||||||||||||||||||||||||||||||||||||||||||||||||||||||||||||||||||||||||||||||||||||||||||||||||||||||||||||||||||||||||||||||||||||||||||||||||||||||||||||||||||||||||||||||||||||||||||||||||||||||||||||||||||||||||||||||||||||||||||||||||||||||||||
Item |
|
||||||||||||||||||||||||||||||||||||||||||||||||||||||||||||||||||||||||||||||||||||||||||||||||||||||||||||||||||||||||||||||||||||||||||||||||||||||||||||||||||||||||||||||||||||||||||||||||||||||||||||||||||||||||||||||||||||||||||||||||||||||||||||||||||||||||||||||||||||||||||||||||||
Question Name |
N12CHGNUM |
||||||||||||||||||||||||||||||||||||||||||||||||||||||||||||||||||||||||||||||||||||||||||||||||||||||||||||||||||||||||||||||||||||||||||||||||||||||||||||||||||||||||||||||||||||||||||||||||||||||||||||||||||||||||||||||||||||||||||||||||||||||||||||||||||||||||||||||||||||||||||||||||||
Wording |
Have you changed your major... |
||||||||||||||||||||||||||||||||||||||||||||||||||||||||||||||||||||||||||||||||||||||||||||||||||||||||||||||||||||||||||||||||||||||||||||||||||||||||||||||||||||||||||||||||||||||||||||||||||||||||||||||||||||||||||||||||||||||||||||||||||||||||||||||||||||||||||||||||||||||||||||||||||
Item |
|
||||||||||||||||||||||||||||||||||||||||||||||||||||||||||||||||||||||||||||||||||||||||||||||||||||||||||||||||||||||||||||||||||||||||||||||||||||||||||||||||||||||||||||||||||||||||||||||||||||||||||||||||||||||||||||||||||||||||||||||||||||||||||||||||||||||||||||||||||||||||||||||||||
Question Name |
N12OMJ1A |
||||||||||||||||||||||||||||||||||||||||||||||||||||||||||||||||||||||||||||||||||||||||||||||||||||||||||||||||||||||||||||||||||||||||||||||||||||||||||||||||||||||||||||||||||||||||||||||||||||||||||||||||||||||||||||||||||||||||||||||||||||||||||||||||||||||||||||||||||||||||||||||||||
Wording |
What was your original declared major at [Y_NPSCHL]? |
||||||||||||||||||||||||||||||||||||||||||||||||||||||||||||||||||||||||||||||||||||||||||||||||||||||||||||||||||||||||||||||||||||||||||||||||||||||||||||||||||||||||||||||||||||||||||||||||||||||||||||||||||||||||||||||||||||||||||||||||||||||||||||||||||||||||||||||||||||||||||||||||||
Item |
Major (“CIP”) Coder: Data Source: CIP: Classification of Instructional Programs (NCES) |
||||||||||||||||||||||||||||||||||||||||||||||||||||||||||||||||||||||||||||||||||||||||||||||||||||||||||||||||||||||||||||||||||||||||||||||||||||||||||||||||||||||||||||||||||||||||||||||||||||||||||||||||||||||||||||||||||||||||||||||||||||||||||||||||||||||||||||||||||||||||||||||||||
Question Name |
N12KNWCLS (NEW) |
||||||||||||||||||||||||||||||||||||||||||||||||||||||||||||||||||||||||||||||||||||||||||||||||||||||||||||||||||||||||||||||||||||||||||||||||||||||||||||||||||||||||||||||||||||||||||||||||||||||||||||||||||||||||||||||||||||||||||||||||||||||||||||||||||||||||||||||||||||||||||||||||||
Wording |
I know the requirements needed to complete my [T_DEGREN] program at [Y_NPSCHL]. |
||||||||||||||||||||||||||||||||||||||||||||||||||||||||||||||||||||||||||||||||||||||||||||||||||||||||||||||||||||||||||||||||||||||||||||||||||||||||||||||||||||||||||||||||||||||||||||||||||||||||||||||||||||||||||||||||||||||||||||||||||||||||||||||||||||||||||||||||||||||||||||||||||
Item |
|
||||||||||||||||||||||||||||||||||||||||||||||||||||||||||||||||||||||||||||||||||||||||||||||||||||||||||||||||||||||||||||||||||||||||||||||||||||||||||||||||||||||||||||||||||||||||||||||||||||||||||||||||||||||||||||||||||||||||||||||||||||||||||||||||||||||||||||||||||||||||||||||||||
Question Name |
SLDENDSET (NEW) |
||||||||||||||||||||||||||||||||||||||||||||||||||||||||||||||||||||||||||||||||||||||||||||||||||||||||||||||||||||||||||||||||||||||||||||||||||||||||||||||||||||||||||||||||||||||||||||||||||||||||||||||||||||||||||||||||||||||||||||||||||||||||||||||||||||||||||||||||||||||||||||||||||
Wording |
I am now finished asking you this set of questions that use a 1-5 scale. There will be others in the interview, but I will let you know when they come up. |
||||||||||||||||||||||||||||||||||||||||||||||||||||||||||||||||||||||||||||||||||||||||||||||||||||||||||||||||||||||||||||||||||||||||||||||||||||||||||||||||||||||||||||||||||||||||||||||||||||||||||||||||||||||||||||||||||||||||||||||||||||||||||||||||||||||||||||||||||||||||||||||||||
Item |
|
||||||||||||||||||||||||||||||||||||||||||||||||||||||||||||||||||||||||||||||||||||||||||||||||||||||||||||||||||||||||||||||||||||||||||||||||||||||||||||||||||||||||||||||||||||||||||||||||||||||||||||||||||||||||||||||||||||||||||||||||||||||||||||||||||||||||||||||||||||||||||||||||||
Question Name |
N12CROWD1 (NEW) (RE-INTERVIEW) |
||||||||||||||||||||||||||||||||||||||||||||||||||||||||||||||||||||||||||||||||||||||||||||||||||||||||||||||||||||||||||||||||||||||||||||||||||||||||||||||||||||||||||||||||||||||||||||||||||||||||||||||||||||||||||||||||||||||||||||||||||||||||||||||||||||||||||||||||||||||||||||||||||
Wording |
[If T_CURENR = 1]: In your first year at [Y_NPSCHL], have there been any required classes you needed to take but couldn't because the classes were already full or not offered? [else]: In your first year at [Y_NPSCHL], were there any required classes you needed to take but couldn't because the classes were already full or not offered at all? |
||||||||||||||||||||||||||||||||||||||||||||||||||||||||||||||||||||||||||||||||||||||||||||||||||||||||||||||||||||||||||||||||||||||||||||||||||||||||||||||||||||||||||||||||||||||||||||||||||||||||||||||||||||||||||||||||||||||||||||||||||||||||||||||||||||||||||||||||||||||||||||||||||
Item |
|
||||||||||||||||||||||||||||||||||||||||||||||||||||||||||||||||||||||||||||||||||||||||||||||||||||||||||||||||||||||||||||||||||||||||||||||||||||||||||||||||||||||||||||||||||||||||||||||||||||||||||||||||||||||||||||||||||||||||||||||||||||||||||||||||||||||||||||||||||||||||||||||||||
Question Name |
N12CROWD2 (NEW) |
||||||||||||||||||||||||||||||||||||||||||||||||||||||||||||||||||||||||||||||||||||||||||||||||||||||||||||||||||||||||||||||||||||||||||||||||||||||||||||||||||||||||||||||||||||||||||||||||||||||||||||||||||||||||||||||||||||||||||||||||||||||||||||||||||||||||||||||||||||||||||||||||||
Wording |
How many required classes were you unable to take? |
||||||||||||||||||||||||||||||||||||||||||||||||||||||||||||||||||||||||||||||||||||||||||||||||||||||||||||||||||||||||||||||||||||||||||||||||||||||||||||||||||||||||||||||||||||||||||||||||||||||||||||||||||||||||||||||||||||||||||||||||||||||||||||||||||||||||||||||||||||||||||||||||||
Item |
|
||||||||||||||||||||||||||||||||||||||||||||||||||||||||||||||||||||||||||||||||||||||||||||||||||||||||||||||||||||||||||||||||||||||||||||||||||||||||||||||||||||||||||||||||||||||||||||||||||||||||||||||||||||||||||||||||||||||||||||||||||||||||||||||||||||||||||||||||||||||||||||||||||
Question Name |
N12CROWD3 (NEW) |
||||||||||||||||||||||||||||||||||||||||||||||||||||||||||||||||||||||||||||||||||||||||||||||||||||||||||||||||||||||||||||||||||||||||||||||||||||||||||||||||||||||||||||||||||||||||||||||||||||||||||||||||||||||||||||||||||||||||||||||||||||||||||||||||||||||||||||||||||||||||||||||||||
Wording |
[If N12CROWD2=1]: What changes did you make in your course schedule when you were unable to take the required class during your first year? [else]: What changes did you make in your course schedule when you were unable to take the required classes during your first year? |
||||||||||||||||||||||||||||||||||||||||||||||||||||||||||||||||||||||||||||||||||||||||||||||||||||||||||||||||||||||||||||||||||||||||||||||||||||||||||||||||||||||||||||||||||||||||||||||||||||||||||||||||||||||||||||||||||||||||||||||||||||||||||||||||||||||||||||||||||||||||||||||||||
Item |
|
||||||||||||||||||||||||||||||||||||||||||||||||||||||||||||||||||||||||||||||||||||||||||||||||||||||||||||||||||||||||||||||||||||||||||||||||||||||||||||||||||||||||||||||||||||||||||||||||||||||||||||||||||||||||||||||||||||||||||||||||||||||||||||||||||||||||||||||||||||||||||||||||||
Question Name |
N12GPATYP (RE-INTERVIEW) |
||||||||||||||||||||||||||||||||||||||||||||||||||||||||||||||||||||||||||||||||||||||||||||||||||||||||||||||||||||||||||||||||||||||||||||||||||||||||||||||||||||||||||||||||||||||||||||||||||||||||||||||||||||||||||||||||||||||||||||||||||||||||||||||||||||||||||||||||||||||||||||||||||
Wording |
[If
T_CURENR=1] |
||||||||||||||||||||||||||||||||||||||||||||||||||||||||||||||||||||||||||||||||||||||||||||||||||||||||||||||||||||||||||||||||||||||||||||||||||||||||||||||||||||||||||||||||||||||||||||||||||||||||||||||||||||||||||||||||||||||||||||||||||||||||||||||||||||||||||||||||||||||||||||||||||
Item |
|
||||||||||||||||||||||||||||||||||||||||||||||||||||||||||||||||||||||||||||||||||||||||||||||||||||||||||||||||||||||||||||||||||||||||||||||||||||||||||||||||||||||||||||||||||||||||||||||||||||||||||||||||||||||||||||||||||||||||||||||||||||||||||||||||||||||||||||||||||||||||||||||||||
Question Name |
N12GPA |
||||||||||||||||||||||||||||||||||||||||||||||||||||||||||||||||||||||||||||||||||||||||||||||||||||||||||||||||||||||||||||||||||||||||||||||||||||||||||||||||||||||||||||||||||||||||||||||||||||||||||||||||||||||||||||||||||||||||||||||||||||||||||||||||||||||||||||||||||||||||||||||||||
Wording |
[If T_CURENR = 1] What is your cumulative GPA in all classes at [Y_NPSCHL]? [else] What was your cumulative GPA in all classes at [Y_NPSCHL] through the end of your most recent term there? |
||||||||||||||||||||||||||||||||||||||||||||||||||||||||||||||||||||||||||||||||||||||||||||||||||||||||||||||||||||||||||||||||||||||||||||||||||||||||||||||||||||||||||||||||||||||||||||||||||||||||||||||||||||||||||||||||||||||||||||||||||||||||||||||||||||||||||||||||||||||||||||||||||
Item |
|
||||||||||||||||||||||||||||||||||||||||||||||||||||||||||||||||||||||||||||||||||||||||||||||||||||||||||||||||||||||||||||||||||||||||||||||||||||||||||||||||||||||||||||||||||||||||||||||||||||||||||||||||||||||||||||||||||||||||||||||||||||||||||||||||||||||||||||||||||||||||||||||||||
Question Name |
N12GPAEST |
||||||||||||||||||||||||||||||||||||||||||||||||||||||||||||||||||||||||||||||||||||||||||||||||||||||||||||||||||||||||||||||||||||||||||||||||||||||||||||||||||||||||||||||||||||||||||||||||||||||||||||||||||||||||||||||||||||||||||||||||||||||||||||||||||||||||||||||||||||||||||||||||||
Wording |
[If T_CURENR = 1] Overall, which best describes your grades at [Y_NPSCHL]? [else] Overall, which best describes your grades at [Y_NPSCHL] when you last attended there in the 2010-2011 school year? |
||||||||||||||||||||||||||||||||||||||||||||||||||||||||||||||||||||||||||||||||||||||||||||||||||||||||||||||||||||||||||||||||||||||||||||||||||||||||||||||||||||||||||||||||||||||||||||||||||||||||||||||||||||||||||||||||||||||||||||||||||||||||||||||||||||||||||||||||||||||||||||||||||
Item |
|
||||||||||||||||||||||||||||||||||||||||||||||||||||||||||||||||||||||||||||||||||||||||||||||||||||||||||||||||||||||||||||||||||||||||||||||||||||||||||||||||||||||||||||||||||||||||||||||||||||||||||||||||||||||||||||||||||||||||||||||||||||||||||||||||||||||||||||||||||||||||||||||||||
Question Name |
N12REMEVER (RE-INTERVIEW) |
||||||||||||||||||||||||||||||||||||||||||||||||||||||||||||||||||||||||||||||||||||||||||||||||||||||||||||||||||||||||||||||||||||||||||||||||||||||||||||||||||||||||||||||||||||||||||||||||||||||||||||||||||||||||||||||||||||||||||||||||||||||||||||||||||||||||||||||||||||||||||||||||||
Wording |
Since you completed high school, have you taken any remedial or developmental courses to improve your basic skills, such as in mathematics, reading, writing, or studying? (Remedial courses are used to strengthen your skills before you take your first college-level course in math, reading, or other subjects. Students are usually assigned to remedial courses on the basis of a placement test taken before the school year begins. Often, remedial courses do not count for credit toward graduation.) |
||||||||||||||||||||||||||||||||||||||||||||||||||||||||||||||||||||||||||||||||||||||||||||||||||||||||||||||||||||||||||||||||||||||||||||||||||||||||||||||||||||||||||||||||||||||||||||||||||||||||||||||||||||||||||||||||||||||||||||||||||||||||||||||||||||||||||||||||||||||||||||||||||
Item |
|
||||||||||||||||||||||||||||||||||||||||||||||||||||||||||||||||||||||||||||||||||||||||||||||||||||||||||||||||||||||||||||||||||||||||||||||||||||||||||||||||||||||||||||||||||||||||||||||||||||||||||||||||||||||||||||||||||||||||||||||||||||||||||||||||||||||||||||||||||||||||||||||||||
Question Name |
N12REMSY |
||||||||||||||||||||||||||||||||||||||||||||||||||||||||||||||||||||||||||||||||||||||||||||||||||||||||||||||||||||||||||||||||||||||||||||||||||||||||||||||||||||||||||||||||||||||||||||||||||||||||||||||||||||||||||||||||||||||||||||||||||||||||||||||||||||||||||||||||||||||||||||||||||
Wording |
[If T_CURENR = 1] Have you taken any remedial or developmental courses during the 2010-2011 school year? (If you are currently taking a remedial or developmental course, please answer "yes.") [else] Did you take any remedial or developmental courses during the 2010-2011 school year? |
||||||||||||||||||||||||||||||||||||||||||||||||||||||||||||||||||||||||||||||||||||||||||||||||||||||||||||||||||||||||||||||||||||||||||||||||||||||||||||||||||||||||||||||||||||||||||||||||||||||||||||||||||||||||||||||||||||||||||||||||||||||||||||||||||||||||||||||||||||||||||||||||||
Item |
|
||||||||||||||||||||||||||||||||||||||||||||||||||||||||||||||||||||||||||||||||||||||||||||||||||||||||||||||||||||||||||||||||||||||||||||||||||||||||||||||||||||||||||||||||||||||||||||||||||||||||||||||||||||||||||||||||||||||||||||||||||||||||||||||||||||||||||||||||||||||||||||||||||
Question Name |
N12REMTYPNUM (NEW) |
||||||||||||||||||||||||||||||||||||||||||||||||||||||||||||||||||||||||||||||||||||||||||||||||||||||||||||||||||||||||||||||||||||||||||||||||||||||||||||||||||||||||||||||||||||||||||||||||||||||||||||||||||||||||||||||||||||||||||||||||||||||||||||||||||||||||||||||||||||||||||||||||||
Wording |
In the 2010-2011 school year, how many times did you take remedial or developmental courses in each of the following subjects ... |
||||||||||||||||||||||||||||||||||||||||||||||||||||||||||||||||||||||||||||||||||||||||||||||||||||||||||||||||||||||||||||||||||||||||||||||||||||||||||||||||||||||||||||||||||||||||||||||||||||||||||||||||||||||||||||||||||||||||||||||||||||||||||||||||||||||||||||||||||||||||||||||||||
Item |
|
||||||||||||||||||||||||||||||||||||||||||||||||||||||||||||||||||||||||||||||||||||||||||||||||||||||||||||||||||||||||||||||||||||||||||||||||||||||||||||||||||||||||||||||||||||||||||||||||||||||||||||||||||||||||||||||||||||||||||||||||||||||||||||||||||||||||||||||||||||||||||||||||||
Question Name |
N12ALTCRS (NEW) |
||||||||||||||||||||||||||||||||||||||||||||||||||||||||||||||||||||||||||||||||||||||||||||||||||||||||||||||||||||||||||||||||||||||||||||||||||||||||||||||||||||||||||||||||||||||||||||||||||||||||||||||||||||||||||||||||||||||||||||||||||||||||||||||||||||||||||||||||||||||||||||||||||
Wording |
[If T_CURENR=1]:Are all, some, or none of the classes you are currently taking at [Y_NPSCHL] taught... (If you are not currently taking any classes, select “None” for each of the below.) [Else]: During the last term you attended [Y_NPSCHL] in the 2010-2011 school year, were all, some, or none of the classes you were taking taught… (If you were not taking any classes during the last term you attended [Y_NPSCHL] in the 2010-2011 school year, select “None” for each of the below.) |
||||||||||||||||||||||||||||||||||||||||||||||||||||||||||||||||||||||||||||||||||||||||||||||||||||||||||||||||||||||||||||||||||||||||||||||||||||||||||||||||||||||||||||||||||||||||||||||||||||||||||||||||||||||||||||||||||||||||||||||||||||||||||||||||||||||||||||||||||||||||||||||||||
Item |
|
||||||||||||||||||||||||||||||||||||||||||||||||||||||||||||||||||||||||||||||||||||||||||||||||||||||||||||||||||||||||||||||||||||||||||||||||||||||||||||||||||||||||||||||||||||||||||||||||||||||||||||||||||||||||||||||||||||||||||||||||||||||||||||||||||||||||||||||||||||||||||||||||||
Question Name |
N12SCALEINT (NEW) |
||||||||||||||||||||||||||||||||||||||||||||||||||||||||||||||||||||||||||||||||||||||||||||||||||||||||||||||||||||||||||||||||||||||||||||||||||||||||||||||||||||||||||||||||||||||||||||||||||||||||||||||||||||||||||||||||||||||||||||||||||||||||||||||||||||||||||||||||||||||||||||||||||
Wording |
For the next few questions, please tell [if web: us/if TIO: me] how much you agree with each statement by providing a number from 1 to 5, with 1 being "strongly disagree" and 5 being "strongly agree." If you would like to, you can use decimal values such as a 2.5 or a 4.5 to answer these questions. |
||||||||||||||||||||||||||||||||||||||||||||||||||||||||||||||||||||||||||||||||||||||||||||||||||||||||||||||||||||||||||||||||||||||||||||||||||||||||||||||||||||||||||||||||||||||||||||||||||||||||||||||||||||||||||||||||||||||||||||||||||||||||||||||||||||||||||||||||||||||||||||||||||
Item |
|
||||||||||||||||||||||||||||||||||||||||||||||||||||||||||||||||||||||||||||||||||||||||||||||||||||||||||||||||||||||||||||||||||||||||||||||||||||||||||||||||||||||||||||||||||||||||||||||||||||||||||||||||||||||||||||||||||||||||||||||||||||||||||||||||||||||||||||||||||||||||||||||||||
Question Name |
N12ONLINEATT (NEW) |
||||||||||||||||||||||||||||||||||||||||||||||||||||||||||||||||||||||||||||||||||||||||||||||||||||||||||||||||||||||||||||||||||||||||||||||||||||||||||||||||||||||||||||||||||||||||||||||||||||||||||||||||||||||||||||||||||||||||||||||||||||||||||||||||||||||||||||||||||||||||||||||||||
Wording |
[If T_CURENR=1]: If my on-line courses were not available, I still would have attended school this term. [Else]: If my on-line courses were not available, I still would have attended school in the 2010-2011 school year. |
||||||||||||||||||||||||||||||||||||||||||||||||||||||||||||||||||||||||||||||||||||||||||||||||||||||||||||||||||||||||||||||||||||||||||||||||||||||||||||||||||||||||||||||||||||||||||||||||||||||||||||||||||||||||||||||||||||||||||||||||||||||||||||||||||||||||||||||||||||||||||||||||||
Item |
|
||||||||||||||||||||||||||||||||||||||||||||||||||||||||||||||||||||||||||||||||||||||||||||||||||||||||||||||||||||||||||||||||||||||||||||||||||||||||||||||||||||||||||||||||||||||||||||||||||||||||||||||||||||||||||||||||||||||||||||||||||||||||||||||||||||||||||||||||||||||||||||||||||
Question Name |
N12NIGHTATT (NEW) |
||||||||||||||||||||||||||||||||||||||||||||||||||||||||||||||||||||||||||||||||||||||||||||||||||||||||||||||||||||||||||||||||||||||||||||||||||||||||||||||||||||||||||||||||||||||||||||||||||||||||||||||||||||||||||||||||||||||||||||||||||||||||||||||||||||||||||||||||||||||||||||||||||
Wording |
[If T_CURENR=1]: If my night courses were not available, I still would have attended school this term. [Else]: If my night courses were not available, I still would have attended school in the 2010-2011 school year. |
||||||||||||||||||||||||||||||||||||||||||||||||||||||||||||||||||||||||||||||||||||||||||||||||||||||||||||||||||||||||||||||||||||||||||||||||||||||||||||||||||||||||||||||||||||||||||||||||||||||||||||||||||||||||||||||||||||||||||||||||||||||||||||||||||||||||||||||||||||||||||||||||||
Item |
|
||||||||||||||||||||||||||||||||||||||||||||||||||||||||||||||||||||||||||||||||||||||||||||||||||||||||||||||||||||||||||||||||||||||||||||||||||||||||||||||||||||||||||||||||||||||||||||||||||||||||||||||||||||||||||||||||||||||||||||||||||||||||||||||||||||||||||||||||||||||||||||||||||
Question Name |
N12WKNDATT (NEW) |
||||||||||||||||||||||||||||||||||||||||||||||||||||||||||||||||||||||||||||||||||||||||||||||||||||||||||||||||||||||||||||||||||||||||||||||||||||||||||||||||||||||||||||||||||||||||||||||||||||||||||||||||||||||||||||||||||||||||||||||||||||||||||||||||||||||||||||||||||||||||||||||||||
Wording |
[If T_CURENR=1]: If my weekend courses were not available, I still would have attended school this term. [else]: If my weekend courses were not available, I still would have attended school in the 2010-2011 school year. |
||||||||||||||||||||||||||||||||||||||||||||||||||||||||||||||||||||||||||||||||||||||||||||||||||||||||||||||||||||||||||||||||||||||||||||||||||||||||||||||||||||||||||||||||||||||||||||||||||||||||||||||||||||||||||||||||||||||||||||||||||||||||||||||||||||||||||||||||||||||||||||||||||
Item |
|
||||||||||||||||||||||||||||||||||||||||||||||||||||||||||||||||||||||||||||||||||||||||||||||||||||||||||||||||||||||||||||||||||||||||||||||||||||||||||||||||||||||||||||||||||||||||||||||||||||||||||||||||||||||||||||||||||||||||||||||||||||||||||||||||||||||||||||||||||||||||||||||||||
Question Name |
N12SOCPEER (NEW) |
||||||||||||||||||||||||||||||||||||||||||||||||||||||||||||||||||||||||||||||||||||||||||||||||||||||||||||||||||||||||||||||||||||||||||||||||||||||||||||||||||||||||||||||||||||||||||||||||||||||||||||||||||||||||||||||||||||||||||||||||||||||||||||||||||||||||||||||||||||||||||||||||||
Wording |
[If T_CURENR=1]: My interactions with other [Y_NPSCHL] students are more positive than negative. [else]: My interactions with other [Y_NPSCHL] students were more positive than negative. |
||||||||||||||||||||||||||||||||||||||||||||||||||||||||||||||||||||||||||||||||||||||||||||||||||||||||||||||||||||||||||||||||||||||||||||||||||||||||||||||||||||||||||||||||||||||||||||||||||||||||||||||||||||||||||||||||||||||||||||||||||||||||||||||||||||||||||||||||||||||||||||||||||
Item |
|
||||||||||||||||||||||||||||||||||||||||||||||||||||||||||||||||||||||||||||||||||||||||||||||||||||||||||||||||||||||||||||||||||||||||||||||||||||||||||||||||||||||||||||||||||||||||||||||||||||||||||||||||||||||||||||||||||||||||||||||||||||||||||||||||||||||||||||||||||||||||||||||||||
Question Name |
N12SENSBEL (NEW) |
||||||||||||||||||||||||||||||||||||||||||||||||||||||||||||||||||||||||||||||||||||||||||||||||||||||||||||||||||||||||||||||||||||||||||||||||||||||||||||||||||||||||||||||||||||||||||||||||||||||||||||||||||||||||||||||||||||||||||||||||||||||||||||||||||||||||||||||||||||||||||||||||||
Wording |
[If T_CURENR=1]: I feel that I am a part of [Y_NPSCHL]. [else]: I felt that I was a part of [Y_NPSCHL]. |
||||||||||||||||||||||||||||||||||||||||||||||||||||||||||||||||||||||||||||||||||||||||||||||||||||||||||||||||||||||||||||||||||||||||||||||||||||||||||||||||||||||||||||||||||||||||||||||||||||||||||||||||||||||||||||||||||||||||||||||||||||||||||||||||||||||||||||||||||||||||||||||||||
Item |
|
||||||||||||||||||||||||||||||||||||||||||||||||||||||||||||||||||||||||||||||||||||||||||||||||||||||||||||||||||||||||||||||||||||||||||||||||||||||||||||||||||||||||||||||||||||||||||||||||||||||||||||||||||||||||||||||||||||||||||||||||||||||||||||||||||||||||||||||||||||||||||||||||||
Question Name |
N12SOCSAT (NEW) |
||||||||||||||||||||||||||||||||||||||||||||||||||||||||||||||||||||||||||||||||||||||||||||||||||||||||||||||||||||||||||||||||||||||||||||||||||||||||||||||||||||||||||||||||||||||||||||||||||||||||||||||||||||||||||||||||||||||||||||||||||||||||||||||||||||||||||||||||||||||||||||||||||
Wording |
[If T_CURENR=1]: I’m satisfied with my social experience at [Y_NPSCHL]. [else]: I was satisfied with my social experience at [Y_NPSCHL]. |
||||||||||||||||||||||||||||||||||||||||||||||||||||||||||||||||||||||||||||||||||||||||||||||||||||||||||||||||||||||||||||||||||||||||||||||||||||||||||||||||||||||||||||||||||||||||||||||||||||||||||||||||||||||||||||||||||||||||||||||||||||||||||||||||||||||||||||||||||||||||||||||||||
Item |
|
||||||||||||||||||||||||||||||||||||||||||||||||||||||||||||||||||||||||||||||||||||||||||||||||||||||||||||||||||||||||||||||||||||||||||||||||||||||||||||||||||||||||||||||||||||||||||||||||||||||||||||||||||||||||||||||||||||||||||||||||||||||||||||||||||||||||||||||||||||||||||||||||||
Question Name |
SLDLASTSET (NEW) |
||||||||||||||||||||||||||||||||||||||||||||||||||||||||||||||||||||||||||||||||||||||||||||||||||||||||||||||||||||||||||||||||||||||||||||||||||||||||||||||||||||||||||||||||||||||||||||||||||||||||||||||||||||||||||||||||||||||||||||||||||||||||||||||||||||||||||||||||||||||||||||||||||
Wording |
I am now finished asking you this set of questions that use a 1-5 scale. There will be one other question in the interview that uses a 1-5 scale, but I will let you know when it comes up. |
||||||||||||||||||||||||||||||||||||||||||||||||||||||||||||||||||||||||||||||||||||||||||||||||||||||||||||||||||||||||||||||||||||||||||||||||||||||||||||||||||||||||||||||||||||||||||||||||||||||||||||||||||||||||||||||||||||||||||||||||||||||||||||||||||||||||||||||||||||||||||||||||||
Item |
|
||||||||||||||||||||||||||||||||||||||||||||||||||||||||||||||||||||||||||||||||||||||||||||||||||||||||||||||||||||||||||||||||||||||||||||||||||||||||||||||||||||||||||||||||||||||||||||||||||||||||||||||||||||||||||||||||||||||||||||||||||||||||||||||||||||||||||||||||||||||||||||||||||
Question Name |
N12SRVUSE (NEW) |
||||||||||||||||||||||||||||||||||||||||||||||||||||||||||||||||||||||||||||||||||||||||||||||||||||||||||||||||||||||||||||||||||||||||||||||||||||||||||||||||||||||||||||||||||||||||||||||||||||||||||||||||||||||||||||||||||||||||||||||||||||||||||||||||||||||||||||||||||||||||||||||||||
Wording |
Which of the following services at [Y_NPSCHL] did you use in the 2010-2011 school year? |
||||||||||||||||||||||||||||||||||||||||||||||||||||||||||||||||||||||||||||||||||||||||||||||||||||||||||||||||||||||||||||||||||||||||||||||||||||||||||||||||||||||||||||||||||||||||||||||||||||||||||||||||||||||||||||||||||||||||||||||||||||||||||||||||||||||||||||||||||||||||||||||||||
Item |
|
||||||||||||||||||||||||||||||||||||||||||||||||||||||||||||||||||||||||||||||||||||||||||||||||||||||||||||||||||||||||||||||||||||||||||||||||||||||||||||||||||||||||||||||||||||||||||||||||||||||||||||||||||||||||||||||||||||||||||||||||||||||||||||||||||||||||||||||||||||||||||||||||||
Question Name |
N12SRVMATRX (NEW) |
||||||||||||||||||||||||||||||||||||||||||||||||||||||||||||||||||||||||||||||||||||||||||||||||||||||||||||||||||||||||||||||||||||||||||||||||||||||||||||||||||||||||||||||||||||||||||||||||||||||||||||||||||||||||||||||||||||||||||||||||||||||||||||||||||||||||||||||||||||||||||||||||||
Wording |
How often did you use each of the following services, and how important was each of these services in your decision to stay at [Y_NPSCHL]? |
||||||||||||||||||||||||||||||||||||||||||||||||||||||||||||||||||||||||||||||||||||||||||||||||||||||||||||||||||||||||||||||||||||||||||||||||||||||||||||||||||||||||||||||||||||||||||||||||||||||||||||||||||||||||||||||||||||||||||||||||||||||||||||||||||||||||||||||||||||||||||||||||||
Item |
|
||||||||||||||||||||||||||||||||||||||||||||||||||||||||||||||||||||||||||||||||||||||||||||||||||||||||||||||||||||||||||||||||||||||||||||||||||||||||||||||||||||||||||||||||||||||||||||||||||||||||||||||||||||||||||||||||||||||||||||||||||||||||||||||||||||||||||||||||||||||||||||||||||
Question Name |
N12EXPEVR |
||||||||||||||||||||||||||||||||||||||||||||||||||||||||||||||||||||||||||||||||||||||||||||||||||||||||||||||||||||||||||||||||||||||||||||||||||||||||||||||||||||||||||||||||||||||||||||||||||||||||||||||||||||||||||||||||||||||||||||||||||||||||||||||||||||||||||||||||||||||||||||||||||
Wording |
What is the highest level of education you ever expect to complete at any school? Provide your best guess even if you are not sure at this time. |
||||||||||||||||||||||||||||||||||||||||||||||||||||||||||||||||||||||||||||||||||||||||||||||||||||||||||||||||||||||||||||||||||||||||||||||||||||||||||||||||||||||||||||||||||||||||||||||||||||||||||||||||||||||||||||||||||||||||||||||||||||||||||||||||||||||||||||||||||||||||||||||||||
Item |
|
||||||||||||||||||||||||||||||||||||||||||||||||||||||||||||||||||||||||||||||||||||||||||||||||||||||||||||||||||||||||||||||||||||||||||||||||||||||||||||||||||||||||||||||||||||||||||||||||||||||||||||||||||||||||||||||||||||||||||||||||||||||||||||||||||||||||||||||||||||||||||||||||||
Question Name |
N12PRFDOCTYP |
||||||||||||||||||||||||||||||||||||||||||||||||||||||||||||||||||||||||||||||||||||||||||||||||||||||||||||||||||||||||||||||||||||||||||||||||||||||||||||||||||||||||||||||||||||||||||||||||||||||||||||||||||||||||||||||||||||||||||||||||||||||||||||||||||||||||||||||||||||||||||||||||||
Wording |
What specific degree do you expect to complete? |
||||||||||||||||||||||||||||||||||||||||||||||||||||||||||||||||||||||||||||||||||||||||||||||||||||||||||||||||||||||||||||||||||||||||||||||||||||||||||||||||||||||||||||||||||||||||||||||||||||||||||||||||||||||||||||||||||||||||||||||||||||||||||||||||||||||||||||||||||||||||||||||||||
Item |
|
||||||||||||||||||||||||||||||||||||||||||||||||||||||||||||||||||||||||||||||||||||||||||||||||||||||||||||||||||||||||||||||||||||||||||||||||||||||||||||||||||||||||||||||||||||||||||||||||||||||||||||||||||||||||||||||||||||||||||||||||||||||||||||||||||||||||||||||||||||||||||||||||||
Question Name |
N12OCCINTRO (NEW) |
||||||||||||||||||||||||||||||||||||||||||||||||||||||||||||||||||||||||||||||||||||||||||||||||||||||||||||||||||||||||||||||||||||||||||||||||||||||||||||||||||||||||||||||||||||||||||||||||||||||||||||||||||||||||||||||||||||||||||||||||||||||||||||||||||||||||||||||||||||||||||||||||||
Wording |
[If N12FINISH=3 and N12EXPEVR le T_DEGREE]: Earlier, you told us you don't plan on finishing your [T_DEGREN]. For the next few questions, imagine you don't finish your [T_DEGREN], and that it is five years from now. [else if N12FINISH=3 and N12EXPEVR =10]: Earlier, you told us you don't plan on finishing your [T_DEGREN], but that, in the future, you expect to complete your [T_PRFDOC] degree . For the next few questions, imagine you complete your [T_PRFDOC] degree. [else if N12FINISH=3 and N12EXPEVR gt T_DEGREE]: Earlier, you told us you don't plan on finishing your [T_DEGREN], but that, in the future, you expect to complete your [T_EXPEVR]. For the next few questions, imagine you complete your [T_EXPEVR]. [else if N12EXPEVR=T_DEGREE and N12DBLMAJ=1 and N12MAJ1 ne missing] For the next few questions, assume you complete your [T_DEGREN] in [N12MAJ1]. [else if N12EXPEVR gt T_DEGREE and N12EXPEVR=10 and N12DBLMAJ=1 and N12MAJ1 ne missing]: For the next few questions, assume you complete your [T_DEGREN] in [N12MAJ1] and that you continue on in school and complete your [T_PRFDOC] degree. [else if N12EXPEVR=T_DEGREE] For the next few questions, assume you complete your [T_DEGREN] in your field of study. [else if N12EXPEVR gt T_DEGREE and N12DBLMAJ=1 and N12MAJ1 ne missing]: For the next few questions, assume you complete your [T_DEGREN] in [N12MAJ1] and that you continue on in school and complete your [T_EXPEVR]. [else if N12EXPEVR gt T_DEGREE and N12EXPEVR=10]: For the next few questions, assume you complete your [T_DEGREN] in your field of study and that you continue on in school and complete your [T_PRFDOC] degree. [else if N12EXPEVR gt T_DEGREE]: For the next few questions, assume you complete your [T_DEGREN] in your field of study and that you continue on in school and complete your [T_EXPEVR]. [Else]: For the next few questions assume you complete your [T_DEGREN] in your field of study. If you plan on completing another degree after your [T_DEGREN], assume you continue on in school and complete that degree too. |
||||||||||||||||||||||||||||||||||||||||||||||||||||||||||||||||||||||||||||||||||||||||||||||||||||||||||||||||||||||||||||||||||||||||||||||||||||||||||||||||||||||||||||||||||||||||||||||||||||||||||||||||||||||||||||||||||||||||||||||||||||||||||||||||||||||||||||||||||||||||||||||||||
Item |
|
||||||||||||||||||||||||||||||||||||||||||||||||||||||||||||||||||||||||||||||||||||||||||||||||||||||||||||||||||||||||||||||||||||||||||||||||||||||||||||||||||||||||||||||||||||||||||||||||||||||||||||||||||||||||||||||||||||||||||||||||||||||||||||||||||||||||||||||||||||||||||||||||||
Question Name |
N12EXOCC (NEW) |
||||||||||||||||||||||||||||||||||||||||||||||||||||||||||||||||||||||||||||||||||||||||||||||||||||||||||||||||||||||||||||||||||||||||||||||||||||||||||||||||||||||||||||||||||||||||||||||||||||||||||||||||||||||||||||||||||||||||||||||||||||||||||||||||||||||||||||||||||||||||||||||||||
Wording |
[If N12FINISH=3 and N12EXPEVR le T_DEGREE] What do you think the job title and duties of the occupation you intend to hold will be five years from now? [If N12EXPEVR=T_DEGREE and N12DBLMAJ=1 and N12MAJ1 ne missing] What do you think the job title and duties of the occupation you intend to hold will be after having completed your [T_DEGREN] in [N12MAJ1]? [else If N12EXPEVR=T_DEGREE] What do you think the job title and duties of the occupation you intend to hold will be after having completed your [T_DEGREN] in your field of study? [else if N12EXPEVR gt T_DEGREE and N12EXPEVR=10]: What do you think the job title and duties of the occupation you intend to hold will be after having completed your [T_PRFDOC] degree? [else if N12EXPEVR gt T_DEGREE]: What do you think the job title and duties of the occupation you intend to hold will be after having completed your [T_EXPEVR]? [Else]: What do you think the job title and duties of the occupation you intend to hold will be after having completed your education? |
||||||||||||||||||||||||||||||||||||||||||||||||||||||||||||||||||||||||||||||||||||||||||||||||||||||||||||||||||||||||||||||||||||||||||||||||||||||||||||||||||||||||||||||||||||||||||||||||||||||||||||||||||||||||||||||||||||||||||||||||||||||||||||||||||||||||||||||||||||||||||||||||||
Item |
|
||||||||||||||||||||||||||||||||||||||||||||||||||||||||||||||||||||||||||||||||||||||||||||||||||||||||||||||||||||||||||||||||||||||||||||||||||||||||||||||||||||||||||||||||||||||||||||||||||||||||||||||||||||||||||||||||||||||||||||||||||||||||||||||||||||||||||||||||||||||||||||||||||
Question Name |
N12OCCCOMB (NEW) |
||||||||||||||||||||||||||||||||||||||||||||||||||||||||||||||||||||||||||||||||||||||||||||||||||||||||||||||||||||||||||||||||||||||||||||||||||||||||||||||||||||||||||||||||||||||||||||||||||||||||||||||||||||||||||||||||||||||||||||||||||||||||||||||||||||||||||||||||||||||||||||||||||
Wording |
[If N12EXPEVR=T_DEGREE and N12EXJBTL ne missing] On a scale from 0-10, how likely do you think it is that, after having completed your [T_DEGREN], you will become a(n) [N12EXJBTL]? [else if N12EXPEVR gt T_DEGREE and N12EXPEVR=10 and N12EXJBTL ne missing]: On a scale from 0-10, how likely do you think it is that, after having completed your [T_PRFDOC] degree, you will become a(n) [N12EXJBTL]? [else if N12EXPEVR gt T_DEGREE and N12EXPEVR=10]: On a scale from 0-10, how likely do you think it is that, after having completed your [T_PRFDOC] degree, you will hold your intended occupation? [else if N12EXPEVR gt T_DEGREE and N12EXJBTL ne missing]: On a scale from 0-10, how likely do you think it is that, after having completed your [T_EXPEVR], you will become a(n) [N12EXJBTL]? [else if N12EXPEVR gt T_DEGREE]: On a scale from 0-10, how likely do you think it is that, after having completed your [T_EXPEVR], you will hold your intended occupation? [else if N12EXJBTL ne missing]: On a scale from 0-10, how likely do you think it is that, after having completed your education, you will become a(n) [N12EXJBTL]? [else] On a scale from 0-10, how likely do you think it is that, after having completed your education, you will hold your intended occupation? [else If N12FINISH=3 and N12EXPEVR le T_DEGREE]: On a scale from 0-10, how likely do you think it is that, five years from now you will you will hold your intended occupation? |
||||||||||||||||||||||||||||||||||||||||||||||||||||||||||||||||||||||||||||||||||||||||||||||||||||||||||||||||||||||||||||||||||||||||||||||||||||||||||||||||||||||||||||||||||||||||||||||||||||||||||||||||||||||||||||||||||||||||||||||||||||||||||||||||||||||||||||||||||||||||||||||||||
Item |
|
||||||||||||||||||||||||||||||||||||||||||||||||||||||||||||||||||||||||||||||||||||||||||||||||||||||||||||||||||||||||||||||||||||||||||||||||||||||||||||||||||||||||||||||||||||||||||||||||||||||||||||||||||||||||||||||||||||||||||||||||||||||||||||||||||||||||||||||||||||||||||||||||||
Question Name |
N12OCCWGP (NEW) (RE-INTERVIEW) |
||||||||||||||||||||||||||||||||||||||||||||||||||||||||||||||||||||||||||||||||||||||||||||||||||||||||||||||||||||||||||||||||||||||||||||||||||||||||||||||||||||||||||||||||||||||||||||||||||||||||||||||||||||||||||||||||||||||||||||||||||||||||||||||||||||||||||||||||||||||||||||||||||
Wording |
[If N12EXJBTL ne missing] Once you begin working as a(n) [N12EXJBTL], how much do you think your yearly salary will be? Provide your best guess if you are unsure of the amount. [ELSE] How much do you think your yearly salary will be after you are finished with your education? Provide your best guess if you are unsure of the amount. |
||||||||||||||||||||||||||||||||||||||||||||||||||||||||||||||||||||||||||||||||||||||||||||||||||||||||||||||||||||||||||||||||||||||||||||||||||||||||||||||||||||||||||||||||||||||||||||||||||||||||||||||||||||||||||||||||||||||||||||||||||||||||||||||||||||||||||||||||||||||||||||||||||
Item |
|
||||||||||||||||||||||||||||||||||||||||||||||||||||||||||||||||||||||||||||||||||||||||||||||||||||||||||||||||||||||||||||||||||||||||||||||||||||||||||||||||||||||||||||||||||||||||||||||||||||||||||||||||||||||||||||||||||||||||||||||||||||||||||||||||||||||||||||||||||||||||||||||||||
Question Name |
N12OCCWAGEL (NEW) |
||||||||||||||||||||||||||||||||||||||||||||||||||||||||||||||||||||||||||||||||||||||||||||||||||||||||||||||||||||||||||||||||||||||||||||||||||||||||||||||||||||||||||||||||||||||||||||||||||||||||||||||||||||||||||||||||||||||||||||||||||||||||||||||||||||||||||||||||||||||||||||||||||
Wording |
[If N12EXJBTL ne missing] Once you begin working as a(n) [N12EXJBTL], what is the least amount of money you would reasonably expect to make each year? (Provide your best guess if you are unsure of the amount.) [ELSE] What is the least amount of money you would reasonably expect to make each year when you are finished with your education? (Provide your best guess if you are unsure of the amount.) |
||||||||||||||||||||||||||||||||||||||||||||||||||||||||||||||||||||||||||||||||||||||||||||||||||||||||||||||||||||||||||||||||||||||||||||||||||||||||||||||||||||||||||||||||||||||||||||||||||||||||||||||||||||||||||||||||||||||||||||||||||||||||||||||||||||||||||||||||||||||||||||||||||
Item |
|
||||||||||||||||||||||||||||||||||||||||||||||||||||||||||||||||||||||||||||||||||||||||||||||||||||||||||||||||||||||||||||||||||||||||||||||||||||||||||||||||||||||||||||||||||||||||||||||||||||||||||||||||||||||||||||||||||||||||||||||||||||||||||||||||||||||||||||||||||||||||||||||||||
Question Name |
N12OCCWAGEH (NEW) |
||||||||||||||||||||||||||||||||||||||||||||||||||||||||||||||||||||||||||||||||||||||||||||||||||||||||||||||||||||||||||||||||||||||||||||||||||||||||||||||||||||||||||||||||||||||||||||||||||||||||||||||||||||||||||||||||||||||||||||||||||||||||||||||||||||||||||||||||||||||||||||||||||
Wording |
[If N12EXJBTL ne missing] Once you begin working as a(n) [N12EXJBTL], what is the most amount of money you would reasonably expect to make each year? (Provide your best guess if you are unsure of the amount.) [ELSE] What is the most amount of money you would reasonably expect to make each year when you are finished with your education? (Provide your best guess if you are unsure of the amount.) |
||||||||||||||||||||||||||||||||||||||||||||||||||||||||||||||||||||||||||||||||||||||||||||||||||||||||||||||||||||||||||||||||||||||||||||||||||||||||||||||||||||||||||||||||||||||||||||||||||||||||||||||||||||||||||||||||||||||||||||||||||||||||||||||||||||||||||||||||||||||||||||||||||
Item |
|
Spec Name |
Value |
||||||||||||||||||||||||||||||||||||||||||||||||||||||||||||||
Question Name |
INTFIN |
||||||||||||||||||||||||||||||||||||||||||||||||||||||||||||||
Wording |
[If web mode]: In the next section, we will be asking you questions related to how you paid for your education since high school. To save time, we will focus on specific kinds of grants you may have received or loans you may have taken. [else if TIO mode]: In the next section, I will be asking you questions related to how you paid for your education since high school. To save time, I will focus on specific kinds of grants you may have received or loans you may have taken. |
||||||||||||||||||||||||||||||||||||||||||||||||||||||||||||||
Item |
|
||||||||||||||||||||||||||||||||||||||||||||||||||||||||||||||
Question Name |
N12OTGRNTAID (RE-INTERVIEW) |
||||||||||||||||||||||||||||||||||||||||||||||||||||||||||||||
Wording |
For the 2010-2011 school year, did you receive any... |
||||||||||||||||||||||||||||||||||||||||||||||||||||||||||||||
Item |
|
||||||||||||||||||||||||||||||||||||||||||||||||||||||||||||||
Question Name |
N12OTGRNTAMT |
||||||||||||||||||||||||||||||||||||||||||||||||||||||||||||||
Wording |
What was the total amount you received for the 2010-2011 school year in... (If you are unsure of the amounts, please provide your best guess.) |
||||||||||||||||||||||||||||||||||||||||||||||||||||||||||||||
Item |
|
||||||||||||||||||||||||||||||||||||||||||||||||||||||||||||||
Question Name |
N12RCVLN (NEW) (RE-INTERVIEW) |
||||||||||||||||||||||||||||||||||||||||||||||||||||||||||||||
Wording |
Did you take out any student loans for the 2010-2011 school year? By student loans, we mean any money borrowed for school that you will have to pay back to a federal or state government or to a private financial institution. Do not include parent PLUS loans or any money borrowed from family or friends. |
||||||||||||||||||||||||||||||||||||||||||||||||||||||||||||||
Item |
|
||||||||||||||||||||||||||||||||||||||||||||||||||||||||||||||
Question Name |
N12FEDLN (RE-INTERVIEW) |
||||||||||||||||||||||||||||||||||||||||||||||||||||||||||||||
Wording |
Did
you take out any federal loans, such as a Stafford Loan, for the
2010-2011 school year? |
||||||||||||||||||||||||||||||||||||||||||||||||||||||||||||||
Item |
|
||||||||||||||||||||||||||||||||||||||||||||||||||||||||||||||
Question Name |
N12PRVLN (RE-INTERVIEW) |
||||||||||||||||||||||||||||||||||||||||||||||||||||||||||||||
Wording |
Did you take out any private or alternative loans from a financial institution or state for the 2010-2011 school year? Some examples of commonly used private loans include:
Private loans are loans that usually require a co-signer and have market interest rates based on credit history. |
||||||||||||||||||||||||||||||||||||||||||||||||||||||||||||||
Item |
|
||||||||||||||||||||||||||||||||||||||||||||||||||||||||||||||
Question Name |
N12PRVAMT |
||||||||||||||||||||||||||||||||||||||||||||||||||||||||||||||
Wording |
How
much did you borrow in private or alternative loans for the
2010-2011 school year? Do not include any money borrowed in
federal loans or any money borrowed from family or friends in your
answer. |
||||||||||||||||||||||||||||||||||||||||||||||||||||||||||||||
Item |
|
||||||||||||||||||||||||||||||||||||||||||||||||||||||||||||||
Question Name |
N12PRVEST |
||||||||||||||||||||||||||||||||||||||||||||||||||||||||||||||
Wording |
For the 2010-2011 school year, please indicate the range for how much you borrowed in alternative or private loans. Would you say it was... |
||||||||||||||||||||||||||||||||||||||||||||||||||||||||||||||
Item |
|
||||||||||||||||||||||||||||||||||||||||||||||||||||||||||||||
Question Name |
N12UGLNNPSYR (NEW) (RE-INTERVIEW) |
||||||||||||||||||||||||||||||||||||||||||||||||||||||||||||||
Wording |
What
is the total amount of money you borrowed in student loans for the
2010-2011 school year? Do not include parent PLUS loans or any
money borrowed from family or friends in your answer. |
||||||||||||||||||||||||||||||||||||||||||||||||||||||||||||||
Item |
|
||||||||||||||||||||||||||||||||||||||||||||||||||||||||||||||
Question Name |
N12UGLNYEST (NEW) |
||||||||||||||||||||||||||||||||||||||||||||||||||||||||||||||
Wording |
The NPSAS interview is designed to help us better understand how students and their families pay for college expenses through savings, financial aid, and work. Please consider answering this important question. For the 2010-2011 school year, would you say that you borrowed... |
||||||||||||||||||||||||||||||||||||||||||||||||||||||||||||||
Item |
|
||||||||||||||||||||||||||||||||||||||||||||||||||||||||||||||
Question Name |
N12GRLNNPSYR (NEW) |
||||||||||||||||||||||||||||||||||||||||||||||||||||||||||||||
Wording |
[T_B4JULY = 1] How much have you already borrowed from all sources for your graduate education for the 2010-2011 school year only? [else] Through the end of the 2010-2011 school year only, how much did you borrow from all sources for your graduate education? [All get the following instruction] Please do not include any money borrowed from family or friends. (If you are unsure of the amount, provide your best estimate.) |
||||||||||||||||||||||||||||||||||||||||||||||||||||||||||||||
Item |
|
||||||||||||||||||||||||||||||||||||||||||||||||||||||||||||||
Question Name |
N12GRLNYEST (NEW) |
||||||||||||||||||||||||||||||||||||||||||||||||||||||||||||||
Wording |
The NPSAS interview is designed to help us better understand how students and their families pay for college expenses through savings, financial aid, and work. Please consider answering this important question. For your graduate education for the 2010-2011 school year only, would you say that you borrowed... |
||||||||||||||||||||||||||||||||||||||||||||||||||||||||||||||
Item |
|
||||||||||||||||||||||||||||||||||||||||||||||||||||||||||||||
Question Name |
N12APPAID (RE-INTERVIEW) |
||||||||||||||||||||||||||||||||||||||||||||||||||||||||||||||
Wording |
Did you apply for financial aid for the 2010-2011 school year? |
||||||||||||||||||||||||||||||||||||||||||||||||||||||||||||||
Item |
|
||||||||||||||||||||||||||||||||||||||||||||||||||||||||||||||
Question Name |
N12NOAPP (RE-INTERVIEW) |
||||||||||||||||||||||||||||||||||||||||||||||||||||||||||||||
Wording |
Please indicate whether the following were reasons you did not apply for financial aid. Was it because you…. |
||||||||||||||||||||||||||||||||||||||||||||||||||||||||||||||
Item |
|
||||||||||||||||||||||||||||||||||||||||||||||||||||||||||||||
Question Name |
N12UGLN |
||||||||||||||||||||||||||||||||||||||||||||||||||||||||||||||
Wording |
[If Y_NPLEVL = 3 and T_STAT in (1 3) and T_B4JULY = 1] How much have you already borrowed in student loans for your entire college or vocational education? [else If Y_NPLEVL = 3 and T_STAT in (1 3) and T_B4JULY = 0] Through the end of the 2010-2011 school year, how much did you borrow in student loans for your entire college or vocational education? [else if Y_NPLEVL = 3 and T_B4JULY = 1] How much did you borrow in student loans for your entire college or vocational education? [else if Y_NPLEVL = 3 and T_B4JULY = 0] Through the end of the 2010-2011 school year, how much did you borrow in student loans for your entire college or vocational education? [else if Y_NPLEVL ne 3 and T_STAT in (1 3) and T_B4JULY = 1] How much have you already borrowed in student loans for your entire undergraduate education? [else] Through the end of the 2010-2011 school year, how much did you borrow in student loans for your entire undergraduate education? [All get the following instruction]: Please do not include parent PLUS loans or any money borrowed from family or friends. (If you are unsure of the amount, please provide your best guess. If you have never taken out any student loans for your education, enter "0" in the box.) |
||||||||||||||||||||||||||||||||||||||||||||||||||||||||||||||
Item |
|
||||||||||||||||||||||||||||||||||||||||||||||||||||||||||||||
Question Name |
N12ULNEST |
||||||||||||||||||||||||||||||||||||||||||||||||||||||||||||||
Wording |
[If Y_NPLEVL = 3 and T_STAT in (1 3)] The NPSAS interview is designed to help us better understand how students and their families pay for college expenses through savings, financial aid, and work. Please consider answering this important question. For your entire college or vocational education, would you say that you have borrowed... [else if Y_NPLEVL = 3] The NPSAS interview is designed to help us better understand how students and their families pay for college expenses through savings, financial aid, and work. Please consider answering this important question. For your entire college or vocational education, would you say that you borrowed... [else if Y_NPLEVL ne 3 and T_STAT in (1 3)] The NPSAS interview is designed to help us better understand how students and their families pay for college expenses through savings, financial aid, and work. Please consider answering this important question. For your entire undergraduate education, would you say that you have borrowed... [else] The NPSAS interview is designed to help us better understand how students and their families pay for college expenses through savings, financial aid, and work. Please consider answering this important question. For your entire undergraduate education, would you say that you borrowed... |
||||||||||||||||||||||||||||||||||||||||||||||||||||||||||||||
Item |
|
||||||||||||||||||||||||||||||||||||||||||||||||||||||||||||||
Question Name |
N12UGOWE |
||||||||||||||||||||||||||||||||||||||||||||||||||||||||||||||
Wording |
[If N12BPSELG=1] Do you owe all, some, or none of the total student loans that you took out for the 2010-2011 school year? [Else]: Do you still owe all, some, or none of the total student loans that you took out for your undergraduate education? |
||||||||||||||||||||||||||||||||||||||||||||||||||||||||||||||
Item |
|
||||||||||||||||||||||||||||||||||||||||||||||||||||||||||||||
Question Name |
N12GRLN |
||||||||||||||||||||||||||||||||||||||||||||||||||||||||||||||
Wording |
[If T_CURENR = 1 and T_B4JULY = 1] How much have you already borrowed in student loans for your entire graduate education? (If you are unsure of the amount, please provide your best estimate. Please do not include any money borrowed from family or friends. If you have never borrowed any money for your graduate education, enter "0" in the box.) [else if T_CURENR = 0 and T_B4JULY = 1] How much did you borrow in student loans for your entire graduate education? (If you are unsure of the amount, please provide your best estimate. Please do not include any money borrowed from family or friends. If you have never borrowed any money for your graduate education, enter "0" in the box.) [else] Through the end of the 2010-2011 school year, how much did you borrow in student loans for your entire graduate education? (If you are unsure of the amount, please provide your best estimate. Please do not include any money borrowed from family or friends. If you have never borrowed any money for your graduate education, enter "0" in the box.) |
||||||||||||||||||||||||||||||||||||||||||||||||||||||||||||||
Item |
|
||||||||||||||||||||||||||||||||||||||||||||||||||||||||||||||
Question Name |
N12GLNEST |
||||||||||||||||||||||||||||||||||||||||||||||||||||||||||||||
Wording |
[if T_CURENR = 1] The NPSAS interview is designed to help us better understand how students and their families pay for college expenses through savings, financial aid, and work. Please consider answering this important question. For your entire graduate education, would you say that you have borrowed... [else] The NPSAS interview is designed to help us better understand how students and their families pay for college expenses through savings, financial aid, and work. Please consider answering this important question. For your entire graduate education, would you say that you borrowed... |
||||||||||||||||||||||||||||||||||||||||||||||||||||||||||||||
Item |
|
||||||||||||||||||||||||||||||||||||||||||||||||||||||||||||||
Question Name |
N12GROWE |
||||||||||||||||||||||||||||||||||||||||||||||||||||||||||||||
Wording |
Do you still owe all, some, or none of that amount (that you borrowed for your graduate education)? |
||||||||||||||||||||||||||||||||||||||||||||||||||||||||||||||
Item |
|
||||||||||||||||||||||||||||||||||||||||||||||||||||||||||||||
Question Name |
N12DCLN (NEW) |
||||||||||||||||||||||||||||||||||||||||||||||||||||||||||||||
Wording |
When you were deciding how to pay for college for the 2010-2011 school year, were you offered any student loans from the government that you chose not to accept? (Please do not include loans offered by family or friends in your answer.) |
||||||||||||||||||||||||||||||||||||||||||||||||||||||||||||||
Item |
|
||||||||||||||||||||||||||||||||||||||||||||||||||||||||||||||
Question Name |
N12DCMAXLN (NEW) |
||||||||||||||||||||||||||||||||||||||||||||||||||||||||||||||
Wording |
Of the federal student loans you received, did you choose to take the maximum amount of money offered by the government? |
||||||||||||||||||||||||||||||||||||||||||||||||||||||||||||||
Item |
|
||||||||||||||||||||||||||||||||||||||||||||||||||||||||||||||
Question Name |
N12DCLRSN (NEW) |
||||||||||||||||||||||||||||||||||||||||||||||||||||||||||||||
Wording |
[If N12DCLN = 1 and N12DCMAXLN = 0] What was your main reason for choosing not to accept the additional loan(s) and the full amount of money you were offered? [Else if N12DCLN = 0 and N12DCMAXLN = 0] What was your main reason for choosing not to accept the full amount of money you were offered? [Else] What was your main reason for choosing not to accept the additional loan(s)? |
||||||||||||||||||||||||||||||||||||||||||||||||||||||||||||||
Item |
|
||||||||||||||||||||||||||||||||||||||||||||||||||||||||||||||
Question Name |
N12DCLWHY (NEW) |
||||||||||||||||||||||||||||||||||||||||||||||||||||||||||||||
Wording |
Why were you concerned that you might not be able to repay the additional loan(s)? |
||||||||||||||||||||||||||||||||||||||||||||||||||||||||||||||
Item |
|
||||||||||||||||||||||||||||||||||||||||||||||||||||||||||||||
Question Name |
N12DCLN2K (NEW) |
||||||||||||||||||||||||||||||||||||||||||||||||||||||||||||||
Wording |
[if N12FEDLN=1]: If you had been offered an additional $2,000 college loan, would you have accepted the loan? [else]: If you had been offered a $2,000 college loan, would you have accepted the loan? |
||||||||||||||||||||||||||||||||||||||||||||||||||||||||||||||
Item |
|
||||||||||||||||||||||||||||||||||||||||||||||||||||||||||||||
Question Name |
N12LN2KNO (NEW) |
||||||||||||||||||||||||||||||||||||||||||||||||||||||||||||||
Wording |
What is the main reason why you wouldn't accept the additional loan? |
||||||||||||||||||||||||||||||||||||||||||||||||||||||||||||||
Item |
|
||||||||||||||||||||||||||||||||||||||||||||||||||||||||||||||
Question Name |
N12LNED1K (NEW) |
||||||||||||||||||||||||||||||||||||||||||||||||||||||||||||||
Wording |
[if N12FEDLN=1]: If you had been offered an additional $1,000 college loan to be used only for paying educational expenses like tuition and books, would you have accepted the loan? [else]: If you had been offered a $1,000 college loan to be used only for paying educational expenses like tuition and books, would you have accepted the loan? |
||||||||||||||||||||||||||||||||||||||||||||||||||||||||||||||
Item |
|
||||||||||||||||||||||||||||||||||||||||||||||||||||||||||||||
Question Name |
N12LNLV1K (NEW) |
||||||||||||||||||||||||||||||||||||||||||||||||||||||||||||||
Wording |
[if N12FEDLN=1]: If you had been offered an additional $1,000 college loan to be used only for paying your living expenses like food and rent, would you have accepted the loan? [else]: If you had been offered a $1,000 college loan to be used only for paying your living expenses like food and rent, would you have accepted the loan? |
||||||||||||||||||||||||||||||||||||||||||||||||||||||||||||||
Item |
|
||||||||||||||||||||||||||||||||||||||||||||||||||||||||||||||
Question Name |
N12TOINTEN (NEW) |
||||||||||||||||||||||||||||||||||||||||||||||||||||||||||||||
Wording |
[If N12FEDLN=1 or N12PRVLN=1] Did you choose to take fewer classes at [Y_NPSCHL] during the 2010-2011 school year as a way to avoid taking out additional student loans? [else] Did you choose to take fewer classes at [Y_NPSCHL] during the 2010-2011 school year as a way to avoid taking out student loans? |
||||||||||||||||||||||||||||||||||||||||||||||||||||||||||||||
Item |
|
||||||||||||||||||||||||||||||||||||||||||||||||||||||||||||||
Question Name |
N12TOCOST (NEW) |
||||||||||||||||||||||||||||||||||||||||||||||||||||||||||||||
Wording |
[If N12FEDLN=1 or N12PRVLN=1]: Did you choose to attend a school that cost you less as a way to avoid taking out additional student loans? [else]: Did you choose to attend a school that cost you less as a way to avoid taking out student loans? |
||||||||||||||||||||||||||||||||||||||||||||||||||||||||||||||
Item |
|
||||||||||||||||||||||||||||||||||||||||||||||||||||||||||||||
Question Name |
N12REPAY |
||||||||||||||||||||||||||||||||||||||||||||||||||||||||||||||
Wording |
[If
N12MARR = 2] |
||||||||||||||||||||||||||||||||||||||||||||||||||||||||||||||
Item |
|
||||||||||||||||||||||||||||||||||||||||||||||||||||||||||||||
Question Name |
N12CSTBKS |
||||||||||||||||||||||||||||||||||||||||||||||||||||||||||||||
Wording |
[If T_AGE lt 24 and T_CURENR=1 ] What was the total cost of your books and supplies for this term or semester at [Y_NPSCHL]? Do not include the cost of tuition and fees in this number. (Report the total cost of all books and supplies, even if someone else paid for your books and supplies. If you are unsure of the amount, provide your best guess.) [else if T_AGE lt 24 and T_CURENR=0 ] What was the total cost of your books and supplies at [Y_NPSCHL] for the last term or semester you attended there in the 2010-2011 school year? Do not include the cost of tuition and fees in this number. (Report the total cost of all books and supplies, even if someone else paid for your books and supplies. If you are unsure of the amount, provide your best guess.) [else if T_CURENR=1] What was the total cost of your books and supplies for this term or semester at [Y_NPSCHL]? Do not include the cost of tuition and fees in this number. (If you are unsure of the amount, provide your best guess.) [else] What was the total cost of your books and supplies at [Y_NPSCHL] for the last term or semester you attended there in the 2010-2011 school year? Do not include the cost of tuition and fees in this number. (If you are unsure of the amount, provide your best guess.) |
||||||||||||||||||||||||||||||||||||||||||||||||||||||||||||||
Item |
|
||||||||||||||||||||||||||||||||||||||||||||||||||||||||||||||
Question Name |
N12CSTEXP (NEW) |
||||||||||||||||||||||||||||||||||||||||||||||||||||||||||||||
Wording |
[If T_AGE lt 24 and T_CURENR=1]: Overall, have you or your parents paid less, more, or about what you had planned on paying to attend [Y_NPSCHL]? [else if T_AGE lt 24 and T_CURENR=0 ] Overall, did you or your parents pay less, more, or about what you had planned on paying to attend [Y_NPSCHL] when you last attended there in the 2010-2011 school year? [else if T_CURENR=1] Overall, have you paid less, more, or about what you had planned on paying to attend [Y_NPSCHL]? [else] Overall, did you pay less, more, or about what you had planned on paying to attend [Y_NPSCHL] when you last attended there in the 2010-2011 school year? |
||||||||||||||||||||||||||||||||||||||||||||||||||||||||||||||
Item |
|
||||||||||||||||||||||||||||||||||||||||||||||||||||||||||||||
Question Name |
INTFIN2 |
||||||||||||||||||||||||||||||||||||||||||||||||||||||||||||||
Wording |
[If Web mode] Now we'd like to ask you some questions about any school-related jobs you may have had to help finance your graduate education in the 2010-2011 school year. [If TIO mode]: Now I'd like to ask you some questions about any school-related jobs you may have had to help finance your graduate education in the 2010-2011 school year. |
||||||||||||||||||||||||||||||||||||||||||||||||||||||||||||||
Item |
|
||||||||||||||||||||||||||||||||||||||||||||||||||||||||||||||
Question Name |
N12GRDASTJOB |
||||||||||||||||||||||||||||||||||||||||||||||||||||||||||||||
Wording |
[If T_CURENR=1] In the 2010-2011 school year, have you had a graduate assistantship? [Else] In the 2010-2011 school year, did you have a graduate assistantship? |
||||||||||||||||||||||||||||||||||||||||||||||||||||||||||||||
Item |
|
||||||||||||||||||||||||||||||||||||||||||||||||||||||||||||||
Question Name |
N12GRAST |
||||||||||||||||||||||||||||||||||||||||||||||||||||||||||||||
Wording |
[If T_CURENR=1] In the 2010-2011 school year, have you had a graduate teaching assistantship, a graduate research assistantship, or another type of graduate assistantship? [Else] In the 2010-2011 school year, did you have a graduate teaching assistantship, a graduate research assistantship, or another type of graduate assistantship? |
||||||||||||||||||||||||||||||||||||||||||||||||||||||||||||||
Item |
|
||||||||||||||||||||||||||||||||||||||||||||||||||||||||||||||
Question Name |
N12TUITN |
||||||||||||||||||||||||||||||||||||||||||||||||||||||||||||||
Wording |
Did you receive a tuition waiver or any other form of full or partial tuition assistance through your graduate school job(s)? |
||||||||||||||||||||||||||||||||||||||||||||||||||||||||||||||
Item |
|
||||||||||||||||||||||||||||||||||||||||||||||||||||||||||||||
Question Name |
N12HINS |
||||||||||||||||||||||||||||||||||||||||||||||||||||||||||||||
Wording |
As part of your graduate school job(s), did you receive health insurance? |
||||||||||||||||||||||||||||||||||||||||||||||||||||||||||||||
Item |
|
||||||||||||||||||||||||||||||||||||||||||||||||||||||||||||||
Question Name |
N12GRTAAMT |
||||||||||||||||||||||||||||||||||||||||||||||||||||||||||||||
Wording |
[If T_CURENR=1] What is the amount of your graduate teaching assistantship for the 2010-2011 school year? [Else] What was the amount of your graduate teaching assistantship for the 2010-2011 school year? |
||||||||||||||||||||||||||||||||||||||||||||||||||||||||||||||
Item |
|
||||||||||||||||||||||||||||||||||||||||||||||||||||||||||||||
Question Name |
N12GRRAAMT |
||||||||||||||||||||||||||||||||||||||||||||||||||||||||||||||
Wording |
[If T_CURENR=1] What is the amount of your graduate research assistantship for the 2010-2011 school year? [Else] What was the amount of your graduate research assistantship for the 2010-2011 school year? |
||||||||||||||||||||||||||||||||||||||||||||||||||||||||||||||
Item |
|
||||||||||||||||||||||||||||||||||||||||||||||||||||||||||||||
Question Name |
N12GROTHAMT |
||||||||||||||||||||||||||||||||||||||||||||||||||||||||||||||
Wording |
[If N12GRTA=1 or N12GRRA=1]: What [if T_CURENR=1: is/else: was] the amount of your other graduate assistantship for the 2010-2011 school year? Do not include the amount of any graduate assistantship you've already told [if WEB: us/else: me] about. [else] What [if T_CURENR=1: is/else: was] the amount of your graduate assistantship for the 2010-2011 school year? |
||||||||||||||||||||||||||||||||||||||||||||||||||||||||||||||
Item |
|
||||||||||||||||||||||||||||||||||||||||||||||||||||||||||||||
Question Name |
N12CONTAC |
||||||||||||||||||||||||||||||||||||||||||||||||||||||||||||||
Wording |
Which of the following activities [{If T_CURENR = 1} do {else} did] you perform as a teaching assistant during the 2010-2011 school year? |
||||||||||||||||||||||||||||||||||||||||||||||||||||||||||||||
Item |
|
||||||||||||||||||||||||||||||||||||||||||||||||||||||||||||||
Question Name |
N12GRFELL |
||||||||||||||||||||||||||||||||||||||||||||||||||||||||||||||
Wording |
[If T_CURENR=1] In the 2010-2011 school year, have you had a graduate fellowship? [Else] In the 2010-2011 school year, did you have a graduate fellowship? |
||||||||||||||||||||||||||||||||||||||||||||||||||||||||||||||
Item |
|
||||||||||||||||||||||||||||||||||||||||||||||||||||||||||||||
Question Name |
N12GRFELLAMT |
||||||||||||||||||||||||||||||||||||||||||||||||||||||||||||||
Wording |
[If T_CURENR=1] What is the amount of your graduate fellowship for the 2010-2011 school year? [Else] What was the amount of your graduate fellowship for the 2010-2011 school year? |
||||||||||||||||||||||||||||||||||||||||||||||||||||||||||||||
Item |
|
||||||||||||||||||||||||||||||||||||||||||||||||||||||||||||||
Question Name |
N12GRTRNSHP |
||||||||||||||||||||||||||||||||||||||||||||||||||||||||||||||
Wording |
[If T_CURENR=1] In the 2010-2011 school year, have you had a traineeship? [Else] In the 2010-2011 school year, did you have a traineeship? |
||||||||||||||||||||||||||||||||||||||||||||||||||||||||||||||
Item |
|
||||||||||||||||||||||||||||||||||||||||||||||||||||||||||||||
Question Name |
N12GRTRNAMT |
||||||||||||||||||||||||||||||||||||||||||||||||||||||||||||||
Wording |
[If T_CURENR=1] What is the amount of your traineeship for the 2010-2011 school year? [Else] What was the amount of your traineeship for the 2010-2011 school year? |
||||||||||||||||||||||||||||||||||||||||||||||||||||||||||||||
Item |
|
||||||||||||||||||||||||||||||||||||||||||||||||||||||||||||||
Question Name |
N12GRHRS |
||||||||||||||||||||||||||||||||||||||||||||||||||||||||||||||
Wording |
[If T_CURENR = 1] During the 2010-2011 school year, how many hours, on average, do you work per week in your graduate school job(s)? [else] During the 2010-2011 school year, how many hours, on average, did you work per week in your graduate school job(s)? |
||||||||||||||||||||||||||||||||||||||||||||||||||||||||||||||
Item |
|
||||||||||||||||||||||||||||||||||||||||||||||||||||||||||||||
Question Name |
N12GRWEEK |
||||||||||||||||||||||||||||||||||||||||||||||||||||||||||||||
Wording |
[If T_CURENR = 1] For your graduate school job(s), would you say you have worked during all the weeks you attended [Y_NPSCHL], most of them, half of them, or less than half? [else] For your graduate school job(s), would you say you worked during all the weeks you attended [Y_NPSCHL], most of them, half of them, or less than half? |
||||||||||||||||||||||||||||||||||||||||||||||||||||||||||||||
Item |
|
||||||||||||||||||||||||||||||||||||||||||||||||||||||||||||||
Question Name |
N12SCHJOB |
||||||||||||||||||||||||||||||||||||||||||||||||||||||||||||||
Wording |
[if T_CURENR=1] During the 2010-2011 school year, have you had... [else] During the 2010-2011 school year, did you have... [All conditions include following definition] (An assistantship is a school-related job for which you are paid including such jobs as a research assistant or a teaching assistant.) |
||||||||||||||||||||||||||||||||||||||||||||||||||||||||||||||
Item |
|
||||||||||||||||||||||||||||||||||||||||||||||||||||||||||||||
Question Name |
N12WSMAJR |
||||||||||||||||||||||||||||||||||||||||||||||||||||||||||||||
Wording |
Create ltext fill: {if N12DBLMAJ = 3 or T_STAT = 3} ltext = coursework {else if N12DBLMAJ = 2} ltext = primary major or field of study {else} ltext = major or field of study [If N12DBLMAJ = 3 or T_STAT = 3] {If T_CURENR = 0} Was {else} Is] your work-study job related to your coursework at [Y_NPSCHL]? [else] {If T_CURENR = 0} Was {else} Is] your work-study job related to your [{If N12DBLMAJ = 2} primary] major or field of study at [Y_NPSCHL]? |
||||||||||||||||||||||||||||||||||||||||||||||||||||||||||||||
Item |
|
||||||||||||||||||||||||||||||||||||||||||||||||||||||||||||||
Question Name |
N12ASMAJR (NEW) |
||||||||||||||||||||||||||||||||||||||||||||||||||||||||||||||
Wording |
Create ltext fill: {if N12DBLMAJ = 3 or T_STAT = 3} ltext = coursework {else if N12DBLMAJ = 2} ltext = primary major or field of study {else} ltext = major or field of study [If N12DBLMAJ = 3 or T_STAT = 3] [{If T_CURENR = 0} was {else} is] your assistantship related to your coursework at [Y_NPSCHL]? [else] [{If T_CURENR = 0} was {else} is] your assistantship related to your [{If N12DBLMAJ = 2} primary] major or field of study at [Y_NPSCHL]? |
||||||||||||||||||||||||||||||||||||||||||||||||||||||||||||||
Item |
|
||||||||||||||||||||||||||||||||||||||||||||||||||||||||||||||
Question Name |
N12WSONOF |
||||||||||||||||||||||||||||||||||||||||||||||||||||||||||||||
Wording |
[If T_CURENR=1] Is your work-study job located primarily on or off campus? [else] Was your work-study job located primarily on or off campus? |
||||||||||||||||||||||||||||||||||||||||||||||||||||||||||||||
Item |
|
||||||||||||||||||||||||||||||||||||||||||||||||||||||||||||||
Question Name |
N12ASONOF (NEW) |
||||||||||||||||||||||||||||||||||||||||||||||||||||||||||||||
Wording |
[If T_CURENR=1] Is your assistantship located primarily on or off campus? [else] Was your assistantship located primarily on or off campus? |
||||||||||||||||||||||||||||||||||||||||||||||||||||||||||||||
Item |
|
||||||||||||||||||||||||||||||||||||||||||||||||||||||||||||||
Question Name |
N12WSEMP |
||||||||||||||||||||||||||||||||||||||||||||||||||||||||||||||
Wording |
[If T_CURENR = 1] Is your work-study job for [Y_NPSCHL] or for another institution or organization? [else] Was your work-study job for [Y_NPSCHL] or for another institution or organization? |
||||||||||||||||||||||||||||||||||||||||||||||||||||||||||||||
Item |
|
||||||||||||||||||||||||||||||||||||||||||||||||||||||||||||||
Question Name |
N12ASEMP (NEW) |
||||||||||||||||||||||||||||||||||||||||||||||||||||||||||||||
Wording |
[If T_CURENR = 1] Is your assistantship for [Y_NPSCHL] or for another institution or organization? [else] Was your assistantship for [Y_NPSCHL] or for another institution or organization? |
||||||||||||||||||||||||||||||||||||||||||||||||||||||||||||||
Item |
|
||||||||||||||||||||||||||||||||||||||||||||||||||||||||||||||
Question Name |
N12WAEARN |
||||||||||||||||||||||||||||||||||||||||||||||||||||||||||||||
Wording |
[If T_CURENR = 1] How much do you earn from your work-study job while attending [Y_NPSCHL] in the 2010-2011 school year? [else] How much did you earn from your work-study job while you were attending [Y_NPSCHL] in the 2010-2011 school year? |
||||||||||||||||||||||||||||||||||||||||||||||||||||||||||||||
Item |
|
||||||||||||||||||||||||||||||||||||||||||||||||||||||||||||||
Question Name |
N12WAERNS |
||||||||||||||||||||||||||||||||||||||||||||||||||||||||||||||
Wording |
[If T_CURENR = 1] In the 2010-2011 school year only, how many [{if N12WAERNT = 2} terms {if N12WAERNT = 3} months {else} weeks] will you have worked in your work-study job by the end of the school year? [else] During the 2010-2011 school year, how many [{if N12WAERNT = 2} terms {if N12WAERNT = 3} months {else} weeks] did you work in your work-study job? [If Y_CALSYS=0 and N12WAERNT in (missing, 1, 4, 5)] then provide the following instruction]: A typical semester =15 weeks. A typical quarter or trimester=10 weeks. |
||||||||||||||||||||||||||||||||||||||||||||||||||||||||||||||
Item |
|
||||||||||||||||||||||||||||||||||||||||||||||||||||||||||||||
Question Name |
N12WAHRS |
||||||||||||||||||||||||||||||||||||||||||||||||||||||||||||||
Wording |
[If T_CURENR = 1] During the 2010-2011 school year, how many hours, on average, do you work per week in your work-study job? [else] During the 2010-2011 school year, how many hours, on average, did you work per week in your work-study job? |
||||||||||||||||||||||||||||||||||||||||||||||||||||||||||||||
Item |
|
||||||||||||||||||||||||||||||||||||||||||||||||||||||||||||||
Question Name |
N12ASEARN (NEW) |
||||||||||||||||||||||||||||||||||||||||||||||||||||||||||||||
Wording |
[If T_CURENR = 1] How much do you earn from your assistantship while attending [Y_NPSCHL] in the 2010-2011 school year? [else] How much did you earn from your assistantship while you were attending [Y_NPSCHL] in the 2010-2011 school year? |
||||||||||||||||||||||||||||||||||||||||||||||||||||||||||||||
Item |
|
||||||||||||||||||||||||||||||||||||||||||||||||||||||||||||||
Question Name |
N12ASERNS (NEW) |
||||||||||||||||||||||||||||||||||||||||||||||||||||||||||||||
Wording |
[If T_CURENR = 1] In the 2010-2011 school year, how many [{if N12ASERNT = 2} terms {if N12ASERNT = 3} months {else} weeks] will you have worked in your assistantship by the end of the school year? [else] During the 2010-2011 school year, how many [{if N12ASERNT = 2} terms {if N12ASERNT = 3} months {else} weeks] did you work in your assistantship? [If Y_CALSYS=0 and N12ASERNT in (missing, 4, 5)] then provide the following instruction]: A typical semester =15 weeks. A typical quarter or trimester=10 weeks. |
||||||||||||||||||||||||||||||||||||||||||||||||||||||||||||||
Item |
|
||||||||||||||||||||||||||||||||||||||||||||||||||||||||||||||
Question Name |
N12ASHRS (NEW) |
||||||||||||||||||||||||||||||||||||||||||||||||||||||||||||||
Wording |
[If T_CURENR = 1] During the 2010-2011 school year, how many hours, on average, do you work per week in your assistantship? [else] During the 2010-2011 school year, how many hours, on average, did you work per week in your assistantship? |
||||||||||||||||||||||||||||||||||||||||||||||||||||||||||||||
Item |
|
||||||||||||||||||||||||||||||||||||||||||||||||||||||||||||||
Question Name |
N12ASWEEK (NEW) |
||||||||||||||||||||||||||||||||||||||||||||||||||||||||||||||
Wording |
[If T_CURENR = 1] For your assistantship, would you say you have worked during all the weeks you attended [Y_NPSCHL], most of them, half of them, or less than half? [else] For your assistantship, would you say you worked during all the weeks you attended [Y_NPSCHL], most of them, half of them, or less than half? |
||||||||||||||||||||||||||||||||||||||||||||||||||||||||||||||
Item |
|
Spec Name |
Value |
||||||||||||||||||||||||||||||||||
Question Name |
INTEMP |
||||||||||||||||||||||||||||||||||
Wording |
[If N12BPSELG=1] [t_fill1] would like to continue to ask you about work and school. First, [t_fill1] have a few questions about the type of work you might be doing if you weren’t in school right now. Then, [t_fill1] will ask some specific questions about any [t_fill2] jobs you may have held during the 2010-2011 school year. [Else]: [t_fill1] would like to continue to ask you about work and school. [t_fill1] will ask some specific questions about any [t_fill2] jobs you may have held during the 2010-2011 school year. |
||||||||||||||||||||||||||||||||||
Question Name |
N12WRKPAY (NEW) (RE-INTERVIEW) |
||||||||||||||||||||||||||||||||||
Wording |
If you had not attended college at all in 2010-2011, which of the following would you most likely have done? |
||||||||||||||||||||||||||||||||||
Item |
|
||||||||||||||||||||||||||||||||||
Question Name |
N12ALTNUMJOB (NEW) |
||||||||||||||||||||||||||||||||||
Wording |
If you had not attended college at all in 2010-2011, how many jobs for pay do you think you would have held at one time? |
||||||||||||||||||||||||||||||||||
Item |
|
||||||||||||||||||||||||||||||||||
Question Name |
N12ALTWAGE1 (NEW) |
||||||||||||||||||||||||||||||||||
Wording |
[If N12WRKPAY=4] How much do you think you would have earned if you had entered the military? Provide your best guess if you are unsure of the amount. [Else] How much do you think you would have earned at that job? Provide your best guess if you are unsure of the amount. [All get the following instruction]: (Tip: The average minimum wage is $7.75 per hour.) |
||||||||||||||||||||||||||||||||||
Item |
|
||||||||||||||||||||||||||||||||||
Question Name |
N12ALTWAGE2 (NEW) |
||||||||||||||||||||||||||||||||||
Wording |
How much do you think you would have earned at all those jobs together? Provide your best guess if you are unsure of the amount. (Tip: The average minimum wage is $7.75 per hour.) |
||||||||||||||||||||||||||||||||||
Item |
|
||||||||||||||||||||||||||||||||||
Question Name |
N12ALTHRSWK (NEW) |
||||||||||||||||||||||||||||||||||
Wording |
[If N12WRKPAY=4 and TIO mode] If you had not attended college at all in 2010-2011, do you think that on average you would have worked 35 or more hours per week, or less than 35 hours per week in the military? [Else if N12WRKPAY=4] On average, how many hours per week do you think you would have worked in the military if you had not attended college at all in 2010-2011? [Else if TIO mode] If you had not attended college at all in 2010-2011, do you think that on average you would have worked 35 or more hours per week, or less than 35 hours per week? [Else] On average, how many hours per week do you think you would have worked if you had not attended college at all in 2010-2011? |
||||||||||||||||||||||||||||||||||
Item |
|
||||||||||||||||||||||||||||||||||
Question Name |
N12POCC (NEW) |
||||||||||||||||||||||||||||||||||
Wording |
[If N12WRKPAY=4]: If you had entered the military instead of attending college in 2010-2011, what would be the title and duties of the job you think you would have held? [else if N12ALTNUMJOB=1]: If you had worked for pay instead of attending college in 2010-2011, what would be the title and duties of the job you think you would have held? [else]: If you had worked for pay instead of attending college in 2010-2011, what would be the title and duties of the job you think you would have held? Since you think you would have held more than one job, tell [if web: us/if TIO: me] about the job where you would have worked the most hours. |
||||||||||||||||||||||||||||||||||
Item |
|
||||||||||||||||||||||||||||||||||
Question Name |
N12SIMJOB (NEW) |
||||||||||||||||||||||||||||||||||
Wording |
[If N12PJBTL ne missing]: Were you working as a(n) [N12PJBTL] or at a similar job to that before you began attending [Y_NPSCHL]? [else]: Before attending [Y_NPSCHL], did you have a job that was the same as or similar to the job you think you would have held if you had not gone to college in 2010-2011? |
||||||||||||||||||||||||||||||||||
Item |
|
||||||||||||||||||||||||||||||||||
Question Name |
N12POCCTIM (NEW) |
||||||||||||||||||||||||||||||||||
Wording |
[If N12PJBTL ne missing]: For how long were you working as a(n) [N12PJBTL] prior to attending [Y_NPSCHL]? [else]: For how long were you working at that job prior to attending [Y_NPSCHL]? |
||||||||||||||||||||||||||||||||||
Item |
|
||||||||||||||||||||||||||||||||||
Question Name |
N12LIFECHNG (NEW) |
||||||||||||||||||||||||||||||||||
Wording |
Tell [if web: us/if TIO: me] how much you agree with this statement by providing a number from 1 to 5, with 1 being "strongly disagree" and 5 being "strongly agree." If you would like to, you can use a decimal value such as a 2.5 or a 4.5 to answer this question. [If T_STAT=2] My life would be better overall if I finished my education. [Else] My life would be better overall if I finished my [T_DEGREN]. |
||||||||||||||||||||||||||||||||||
Item |
|
||||||||||||||||||||||||||||||||||
Question Name |
N12CHNGWAYS (NEW) |
||||||||||||||||||||||||||||||||||
Wording |
[If N12LIFECHNG in (3.5, 4, 4.5, 5)] In which of the following ways do you think your life would be better if you finished your education? (Else) In which of the following ways do you think your life would be worse if you finished your education? |
||||||||||||||||||||||||||||||||||
Item |
|
||||||||||||||||||||||||||||||||||
Question Name |
N12NUMJOB |
||||||||||||||||||||||||||||||||||
Wording |
[If T_CURENR=1 and (N12GRTA in (0, blank) and N12GRRA in (0, blank) and N12GROTH in (0, blank) and N12GRFELL in (0, blank) and N12GRTRNSHP in (0, blank) and N12WKST ne 1 and N12ASST ne 1)] How many jobs are you currently working for pay? [else if T_CURENR = 1] Other than your [school_job1 + school_job2 + school_job3 + school_job4], how many jobs are you currently working for pay? [else if T_CURENR ne 1 and (N12GRTA in (0, blank) and N12GRRA in (0, blank) and N12GROTH in (0, blank) and N12GRFELL in (0, blank) and N12GRTRNSHP in (0, blank) and N12WKST ne 1 and N12ASST ne 1)] How many jobs for pay did you have when you last attended [Y_NPSCHL] in the 2010-2011 school year? [else] Other than your [school_job1 + school_job2 + school_job3 + school_job4], how many jobs for pay did you have when you last attended [Y_NPSCHL] in the 2010-2011 school year? |
||||||||||||||||||||||||||||||||||
Item |
|
||||||||||||||||||||||||||||||||||
Question Name |
N12ENRWRK |
||||||||||||||||||||||||||||||||||
Wording |
[If T_CURENR = 1] While attending [Y_NPSCHL] and working, would you say you are primarily... [else] While you were attending [Y_NPSCHL] during the 2010-2011 school year and working, would you say you were primarily... |
||||||||||||||||||||||||||||||||||
Item |
|
||||||||||||||||||||||||||||||||||
Question Name |
N12SAMEJOB (NEW) |
||||||||||||||||||||||||||||||||||
Wording |
[If T_CURENR=1 and N12PJBTL=missing] Are you working in the same job you had before you began attending [Y_NPSCHL]? [else if T_CURENR=0 and N12PJBTL=missing] While you were attending [Y_NPSCHL] during the 2010-2011 school year, were you working in the same job you had before you began attending [Y_NPSCHL]? [If T_CURENR=1] Are you working as a(n) [N12PJBTL]? [else] While you were attending [Y_NPSCHL] during the 2010-2011 school year, were you working as a(n) [N12PJBTL]? |
||||||||||||||||||||||||||||||||||
Item |
|
||||||||||||||||||||||||||||||||||
Question Name |
N12ONOFF |
||||||||||||||||||||||||||||||||||
Wording |
[If N12NUMJOB = 1 and If T_CURENR=1]: Is your job located on or off campus? [If N12NUMJOB=1 and T_CURENR=0]: The next set of questions focuses on the job you had when you last attended [Y_NPSCHL] in the 2010-2011 school year. Was that job located on or off campus? [else If N12NUMJOB gt 1 and T_CURENR=1]: Are your jobs all located on campus, all located off campus, or located both on and off campus? [else if N12NUMJOB gt 1 and T_CURENR=0]: When you last attended [Y_NPSCHL] in the 2010-2011 school year, were your jobs all located on campus, all located off campus, or located both on and off campus? |
||||||||||||||||||||||||||||||||||
Item |
|
||||||||||||||||||||||||||||||||||
Question Name |
N12SEARN |
||||||||||||||||||||||||||||||||||
Wording |
[if T_CURENR = 1 and (N12GRTA=1 or N12GRRA=1 or N12GROTH=1 or N12GRFELL=1 or N12GRTRNSHP=1 or N12WKST=1 or N12ASST=1)] How much do you earn [t_fill2] while attending during the 2010-2011 school year? Please exclude your [school_job1 + school_job2 + school_job3 + school_job4] and any summer earnings if you were not attending during the summer. [else if T_CURENR = 1] How much do you earn [t_fill2] while attending during the 2010-2011 school year? Please exclude any summer earnings if you were not attending during the summer. [else if T_CURENR = 0 and (N12GRTA=1 or N12GRRA=1 or N12GROTH=1 or N12GRFELL=1 or N12GRTRNSHP=1 or N12WKST=1 or N12ASST=1)] How much did you earn [t_fill2] when you last attended [Y_NPSCHL] in the 2010-2011 school year? Please exclude your [school_job1 + school_job2 + school_job3 + school_job4] and any summer earnings if you were not attending during the summer. [else] How much did you earn [t_fill2] when you last attended [Y_NPSCHL] in the 2010-2011 school year? Please exclude any summer earnings if you were not attending during the summer. |
||||||||||||||||||||||||||||||||||
Item |
|
||||||||||||||||||||||||||||||||||
Question Name |
N12SEARNS |
||||||||||||||||||||||||||||||||||
Wording |
[If T_CURENR = 1 and (N12GRTA = 1 or N12GRRA = 1 or N12GROTH = 1 or N12GRFELL = 1 or N12GRTRNSHP = 1 or N12WKST = 1 or N12ASST = 1)] While attending [Y_NPSCHL] in the 2010-2011 school year only, and not including your [school_job1 + school_job2 + school_job3 + school_job4], how many [t_fill2] will you have worked [t_fill3] by the end of the year? [else if T_CURENR=1] While attending [Y_NPSCHL] in the 2010-2011 school year only, how many [t_fill2] will you have worked [t_fill3] by the end of the year? [else if T_CURENR = 0 and (N12GRTA = 1 or N12GRRA = 1 or N12GROTH = 1 or N12GRFELL = 1 or N12GRTRNSHP = 1 or N12WKST = 1 or N12ASST =1)] Not including your [school_job1 + school_job2 + school_job3 + school_job4], how many [t_fill2] did you work [t_fill3] while attending [Y_NPSCHL] during the 2010-2011 school year? [else] How many [t_fill2] did you work [t_fill3] while attending [Y_NPSCHL] during the 2010-2011 school year? [If Y_CALSYS=0 and N12SERNTIM in (missing,1,4,5) then provide the following instruction]: A typical semester =15 weeks. A typical quarter or trimester=10 weeks. |
||||||||||||||||||||||||||||||||||
Item |
|
||||||||||||||||||||||||||||||||||
Question Name |
N12SBHRS |
||||||||||||||||||||||||||||||||||
Wording |
[If T_CURENR = 1 and (N12GRTA=1 or N12GRRA=1 or N12GROTH=1 or N12GRFELL=1 or N12GRTRNSHP=1 or N12WKST=1 or N12ASST=1)] How many hours, on average, do you work [t_fill2] per week during the 2010-2011 school year? Please exclude your [school_job1 + school_job2 + school_job3 + school_job4] and any summer hours if you are not attending [Y_NPSCHL] during the summer. [else if T_CURENR = 1] How many hours, on average, do you work [t_fill2] per week during the 2010-2011 school year? (Please exclude summer hours if you are not attending [Y_NPSCHL] during the summer.)" [else if T_CURENR = 0 and (N12GRTA=1 or N12GRRA=1 or N12GROTH=1 or N12GRFELL=1 or N12GRTRNSHP=1 or N12WKST=1 or N12ASST=1)] How many hours, on average, did you work [t_fill2] per week when you last attended [Y_NPSCHL] in the 2010-2011 school year? Please exclude your [school_job1 + school_job2 + school_job3 + school_job4] and any summer earnings if you were not attending during the summer. [else] How many hours, on average, did you work [t_fill2] per week when you last attended [Y_NPSCHL] in the 2010-2011 school year? (Please exclude summer hours if you did not attend [Y_NPSCHL] during the summer.) |
||||||||||||||||||||||||||||||||||
Item |
|
||||||||||||||||||||||||||||||||||
Question Name |
N12DISTWKDAY (NEW) |
||||||||||||||||||||||||||||||||||
Wording |
[If T_CURENR=1 and N12NUMJOB=2]: In an average week, how many days do you travel to the job where you work the most hours? [Else if T_CURENR=1]: In an average week, how many days do you travel to work? [else if T_CURENR=0 and N12NUMJOB=2]: When you last attended [Y_NPSCHL] in the 2010-2011 school year, how many days in an average week did you travel to the job where you worked the most hours? [else]: When you last attended [Y_NPSCHL] in the 2010-2011 school year, how many days in an average week did you travel to work? |
||||||||||||||||||||||||||||||||||
Item |
|
||||||||||||||||||||||||||||||||||
Question Name |
N12DISTWKTIM (NEW) |
||||||||||||||||||||||||||||||||||
Wording |
[If T_CURENR=1 and N12NUMJOB=2]: On an average day, how much time does it take for you to get to the job where you work the most hours? [Else if T_CURENR=1]: On an average day, how much time does it take for you to get to work? [Else if T_CURENR=0 and N12NUMJOB=2]: When you last attended [Y_NPSCHL] in the 2010-2011 school year, how much time did it take on an average day for you to get to the job where you worked the most hours? [else]: When you last attended [Y_NPSCHL] in the 2010-2011 school year, how much time did it take on an average day for you to get to work? |
||||||||||||||||||||||||||||||||||
Item |
|
||||||||||||||||||||||||||||||||||
Question Name |
N12WRKLIMITS (NEW) |
||||||||||||||||||||||||||||||||||
Wording |
[If T_CURENR=1] Does working while you are attending [Y_NPSCHL]... [Else] Did working when you last attended [Y_NPSCHL] during the 2010-2011 school year... |
||||||||||||||||||||||||||||||||||
Item |
|
Spec Name |
Value |
||||||||||||||||||||||||||||||||||||||||||||||||||||||||||||||||||||||||||
Question Name |
N12INCOM |
||||||||||||||||||||||||||||||||||||||||||||||||||||||||||||||||||||||||||
Wording |
[If N12WAAMT > 0 or N12ERNAMT > 0 or N12GRTAAMT > 1 or N12GRRAAMT > 1 or N12GRFELLAMT > 1 or N12GRTRNAMT > 1 or N12GROTHAMT > 1] Earlier, you told [if web: us/if TIO: me] about the money you earned while you were attending [Y_NPSCHL] (July 1, 2010 through June 30, 2011). Now we'd like to find out about your income for calendar year 2010 (January 1, 2010 through December 31, 2010). What was your income from all sources (including income from work, investment income, alimony, etc.) prior to taxes and deductions in 2010? [If N12MARR = 2 (Please exclude your spouse's income.)] [else] What was your income from all sources (including income from work, investment income, alimony, etc.) prior to taxes and deductions for calendar year 2010 (January 1, 2010 through December 31, 2010)? [If N12MARR = 2 (Please exclude your spouse's income.)] |
||||||||||||||||||||||||||||||||||||||||||||||||||||||||||||||||||||||||||
Item |
|
||||||||||||||||||||||||||||||||||||||||||||||||||||||||||||||||||||||||||
Question Name |
N12INCSP |
||||||||||||||||||||||||||||||||||||||||||||||||||||||||||||||||||||||||||
Wording |
How much would you estimate your spouse earned from all sources prior to taxes and deductions in calendar year 2010 (January 1, 2010 - December 31, 2010)? |
||||||||||||||||||||||||||||||||||||||||||||||||||||||||||||||||||||||||||
Item |
|
||||||||||||||||||||||||||||||||||||||||||||||||||||||||||||||||||||||||||
Question Name |
N12DEPS |
||||||||||||||||||||||||||||||||||||||||||||||||||||||||||||||||||||||||||
Wording |
[If Web mode]: Next we have some questions that will help us understand how students' family situations affect how they pay for college. Do you have any children? [if TIO mode]: Next I have some questions for you that will help us understand how students' family situations affect how they pay for college. Do you have any children? |
||||||||||||||||||||||||||||||||||||||||||||||||||||||||||||||||||||||||||
Item |
|
||||||||||||||||||||||||||||||||||||||||||||||||||||||||||||||||||||||||||
Question Name |
N12DEP2 |
||||||||||||||||||||||||||||||||||||||||||||||||||||||||||||||||||||||||||
Wording |
[If T_CURENR = 1] How many children do you support financially? [else] How many children did you support financially during the most recent term you attended [Y_NPSCHL] in the 2010-2011 school year? |
||||||||||||||||||||||||||||||||||||||||||||||||||||||||||||||||||||||||||
Item |
|
||||||||||||||||||||||||||||||||||||||||||||||||||||||||||||||||||||||||||
Question Name |
N12DAGE |
||||||||||||||||||||||||||||||||||||||||||||||||||||||||||||||||||||||||||
Wording |
[If N12DEP2= 1] How old is your child? [else] How old is your youngest dependent child? |
||||||||||||||||||||||||||||||||||||||||||||||||||||||||||||||||||||||||||
Item |
|
||||||||||||||||||||||||||||||||||||||||||||||||||||||||||||||||||||||||||
Question Name |
N12CARE (NEW) |
||||||||||||||||||||||||||||||||||||||||||||||||||||||||||||||||||||||||||
Wording |
[if T_CURENR = 1] How many of your dependent children are in day care or after school care? [else]: How many of your dependent children were in day care or after school care, during the most recent term you attended [Y_NPSCHL] in the 2010-2011 school year? |
||||||||||||||||||||||||||||||||||||||||||||||||||||||||||||||||||||||||||
Item |
|
||||||||||||||||||||||||||||||||||||||||||||||||||||||||||||||||||||||||||
Question Name |
N12CARE1 (NEW) |
||||||||||||||||||||||||||||||||||||||||||||||||||||||||||||||||||||||||||
Wording |
[if T_CURENR = 1] Is your child in day care or after school care? [else] Was your child in day care or after school care, during the most recent term you attended [Y_NPSCHL] in the 2010-2011 school year? |
||||||||||||||||||||||||||||||||||||||||||||||||||||||||||||||||||||||||||
Item |
|
||||||||||||||||||||||||||||||||||||||||||||||||||||||||||||||||||||||||||
Question Name |
N12DAYCST (NEW) |
||||||||||||||||||||||||||||||||||||||||||||||||||||||||||||||||||||||||||
Wording |
[If T_CURENR = 1 and N12MARR=2]: How much (on average) do you and your spouse pay each month for childcare? Indicate only the amount for which you and your spouse are responsible each month. Indicate 0 if someone else pays all of your childcare costs for you. [else if T_CURENR = 1] How much (on average) do you pay each month for childcare? Indicate only the amount for which you are responsible each month. Indicate 0 if someone else pays all of your childcare costs for you. [else if T_CURENR=0 and N12MARR=2]: During the most recent term you attended [Y_NPSCHL] in the 2010-2011 school year, how much (on average) did you and your spouse pay each month for childcare? Indicate only the amount for which you and your spouse were responsible each month. Indicate 0 if someone else paid all of your childcare costs for you. [else]: During the most recent term you attended [Y_NPSCHL] in the 2010-2011 school year, how much (on average) did you pay each month for childcare? Indicate only the amount for which you were responsible each month. Indicate 0 if someone else paid all of your childcare costs for you." |
||||||||||||||||||||||||||||||||||||||||||||||||||||||||||||||||||||||||||
Item |
|
||||||||||||||||||||||||||||||||||||||||||||||||||||||||||||||||||||||||||
Question Name |
N12KIDCOL |
||||||||||||||||||||||||||||||||||||||||||||||||||||||||||||||||||||||||||
Wording |
[If
T_CURENR = 1] |
||||||||||||||||||||||||||||||||||||||||||||||||||||||||||||||||||||||||||
Item |
|
||||||||||||||||||||||||||||||||||||||||||||||||||||||||||||||||||||||||||
Question Name |
N12KIDCOL1 |
||||||||||||||||||||||||||||||||||||||||||||||||||||||||||||||||||||||||||
Wording |
[If T_CURENR = 1] Has your child been in college at some point since July 1, 2010? [else] Was your child in college at some point during the most recent term you attended [Y_NPSCHL] in the 2010-2011 school year? |
||||||||||||||||||||||||||||||||||||||||||||||||||||||||||||||||||||||||||
Item |
|
||||||||||||||||||||||||||||||||||||||||||||||||||||||||||||||||||||||||||
Question Name |
N12COLCOST (NEW) |
||||||||||||||||||||||||||||||||||||||||||||||||||||||||||||||||||||||||||
Wording |
[If N12KIDCOL=1] Excluding any loans for which you may have co-signed for your child, how much did you contribute to the cost of your child's college expenses between July 1, 2010 and June 30, 2011? [else] Excluding any loans for which you may have co-signed for your children, how much did you contribute to the cost of your children's college expenses between July 1, 2010 and June 30, 2011? |
||||||||||||||||||||||||||||||||||||||||||||||||||||||||||||||||||||||||||
Item |
|
||||||||||||||||||||||||||||||||||||||||||||||||||||||||||||||||||||||||||
Question Name |
N12OTDEPS |
||||||||||||||||||||||||||||||||||||||||||||||||||||||||||||||||||||||||||
Wording |
Create t_fill1, t_fill2, and t_fill3: {if T_CURENR=1} t_fill1=have you been {else} t_fill1=were you {if T_CURENR=1} t_fill2=Have you been {else} t_fill2=Were you {if N12DEP2=1} t_fill3=child {else} t_fill3=children [If N12MARR=2 and N12DEPS in (0, blank) or (N12MARR=2 and N12DEPS=1 and N12DEP2 in (0, blank)] Other than your spouse, [t_fill1] financially supporting anyone else during the 2010-2011 school year? [else if N12MARR ne 2 and N12DEPS=0 or blank] [t_fill2] financially supporting anyone else during the 2010-2011 school year? [else if N12MARR=2 and N12DEP2 gt 0] Other than your spouse and your [t_fill3], [t_fill1] financially supporting anyone else during the 2010-2011 school year? [else if N12MARR ne 2 and N12DEP2 gt 0] Other than your [t_fill3], [t_fill1] financially supporting anyone else during the 2010-2011 school year? [else] [t_fill2] financially supporting anyone else during the 2010-2011 school year? |
||||||||||||||||||||||||||||||||||||||||||||||||||||||||||||||||||||||||||
Item |
|
||||||||||||||||||||||||||||||||||||||||||||||||||||||||||||||||||||||||||
Question Name |
N12OTDEPS2 (NEW) |
||||||||||||||||||||||||||||||||||||||||||||||||||||||||||||||||||||||||||
Wording |
Create t_fill1, t_fill2: {if T_CURENR=1} t_fill1=have you been {else} t_fill1=were you {if N12DEP2=1} t_fill2=child {else} t_fill2=children [If N12MARR=2 and N12DEPS in (0, blank) or (N12MARR=2 and N12DEPS=1 and N12DEP2 in (0, blank)] Other than your spouse, how many others [t_fill1] financially supporting during the 2010-2011 school year? [else if N12MARR ne 2 and N12DEPS in (0, blank) or (N12MARR ne 2 and N12DEPS=1 and N12DEP2 in (0, blank)] How many others [t_fill1] financially supporting during the 2010-2011 school year? [else if N12MARR=2 and N12DEP2 gt 0] Other than your spouse and your [t_fill2], how many others [t_fill1] financially supporting during the 2010-2011 school year? [else] Other than your [t_fill2], how many others [t_fill1] financially supporting during the 2010-2011 school year? |
||||||||||||||||||||||||||||||||||||||||||||||||||||||||||||||||||||||||||
Item |
|
||||||||||||||||||||||||||||||||||||||||||||||||||||||||||||||||||||||||||
Question Name |
N12OTDEPAMT (NEW) |
||||||||||||||||||||||||||||||||||||||||||||||||||||||||||||||||||||||||||
Wording |
Create: {if N12DEP2=1} t_fill1=child {else} t_fill1=children Create: {if N12OTDEPS2=1} t_fill2=this other person {else} t_fill2=these other people [If N12MARR=2 and N12DEP2 gt 0] In an average month, how much do you spend supporting [t_fill2]? (Do not include money you spend to support your spouse or your [t_fill1].) [else if N12MARR=2] In an average month, how much do you spend supporting [t_fill2]? (Do not include any money you spend to support your spouse.) [else] In an average month, how much do you spend supporting [t_fill2]? |
||||||||||||||||||||||||||||||||||||||||||||||||||||||||||||||||||||||||||
Item |
|
||||||||||||||||||||||||||||||||||||||||||||||||||||||||||||||||||||||||||
Question Name |
N12FLNUSETYP (NEW) (RE-INTERVIEW) |
||||||||||||||||||||||||||||||||||||||||||||||||||||||||||||||||||||||||||
Wording |
The next several questions focus on how you have paid for your expenses while you have attended [Y_NPSCHL]. In the 2010-2011 school year, have you used more than $1,000 of your federal student loans to pay for: |
||||||||||||||||||||||||||||||||||||||||||||||||||||||||||||||||||||||||||
Item |
|
||||||||||||||||||||||||||||||||||||||||||||||||||||||||||||||||||||||||||
Question Name |
N12PLNUSETYP (NEW) (RE-INTERVIEW) |
||||||||||||||||||||||||||||||||||||||||||||||||||||||||||||||||||||||||||
Wording |
In the 2010-2011 school year, have you used more than $1,000 of your private student loans to pay for: |
||||||||||||||||||||||||||||||||||||||||||||||||||||||||||||||||||||||||||
Item |
|
||||||||||||||||||||||||||||||||||||||||||||||||||||||||||||||||||||||||||
Question Name |
N12FAMHELP (NEW) (RE-INTERVIEW) |
||||||||||||||||||||||||||||||||||||||||||||||||||||||||||||||||||||||||||
Wording |
[If N12MARR=2] Other than your spouse, have family members or friends helped pay for any of your educational or other expenses while you have attended [Y_NPSCHL] in the 2010-2011 school year? [Else]: Have family members or friends helped pay for any of your educational or other expenses while you have attended [Y_NPSCHL] in the 2010-2011 school year? |
||||||||||||||||||||||||||||||||||||||||||||||||||||||||||||||||||||||||||
Item |
|
||||||||||||||||||||||||||||||||||||||||||||||||||||||||||||||||||||||||||
Question Name |
N12FAMHLPORD (NEW) |
||||||||||||||||||||||||||||||||||||||||||||||||||||||||||||||||||||||||||
Wording |
[If N12MARR=2] Of the money received from family or friends other than your spouse, about how much do you use each term or semester to pay for: [Else] Of the money received from family or friends, about how much do you use each term or semester to pay for: |
||||||||||||||||||||||||||||||||||||||||||||||||||||||||||||||||||||||||||
Item |
|
||||||||||||||||||||||||||||||||||||||||||||||||||||||||||||||||||||||||||
Question Name |
N12NUMCRD |
||||||||||||||||||||||||||||||||||||||||||||||||||||||||||||||||||||||||||
Wording |
Excluding debit or ATM cards, how many credit cards do you have in your own name that are billed to you? |
||||||||||||||||||||||||||||||||||||||||||||||||||||||||||||||||||||||||||
Item |
|
||||||||||||||||||||||||||||||||||||||||||||||||||||||||||||||||||||||||||
Question Name |
N12PAYOFF |
||||||||||||||||||||||||||||||||||||||||||||||||||||||||||||||||||||||||||
Wording |
[If N12NUMCRD=1] Do you usually pay off your credit card balance each month, or carry a balance over from month to month? [else] Do you usually pay off your credit card balances each month, or carry a balance over from month to month? |
||||||||||||||||||||||||||||||||||||||||||||||||||||||||||||||||||||||||||
Item |
|
||||||||||||||||||||||||||||||||||||||||||||||||||||||||||||||||||||||||||
Question Name |
N12CRDBAL |
||||||||||||||||||||||||||||||||||||||||||||||||||||||||||||||||||||||||||
Wording |
[If N12NUMCRD gt 1]: What was the balance on all your credit cards combined according to your last statements? [else] What was the balance on your credit card according to your last statement? |
||||||||||||||||||||||||||||||||||||||||||||||||||||||||||||||||||||||||||
Item |
|
||||||||||||||||||||||||||||||||||||||||||||||||||||||||||||||||||||||||||
Question Name |
N12CCUSE (NEW) |
||||||||||||||||||||||||||||||||||||||||||||||||||||||||||||||||||||||||||
Wording |
Have you used credit cards to help pay for any of your educational or other expenses while you have attended [Y_NPSCHL] in the 2010-2011 school year? |
||||||||||||||||||||||||||||||||||||||||||||||||||||||||||||||||||||||||||
Item |
|
||||||||||||||||||||||||||||||||||||||||||||||||||||||||||||||||||||||||||
Question Name |
N12CCUSEORD (NEW) |
||||||||||||||||||||||||||||||||||||||||||||||||||||||||||||||||||||||||||
Wording |
About how much have you charged on your credit cards each term or semester to pay for: |
||||||||||||||||||||||||||||||||||||||||||||||||||||||||||||||||||||||||||
Item |
|
||||||||||||||||||||||||||||||||||||||||||||||||||||||||||||||||||||||||||
Question Name |
N12CCREASON (NEW) |
||||||||||||||||||||||||||||||||||||||||||||||||||||||||||||||||||||||||||
Wording |
[If N12NUMCRD=1]Did you use your credit card in the 2010-2011 school year because it was the only way you had to pay for your expenses? [else]:Did you use your credit cards in the 2010-2011 school year because they were the only way you had to pay for your expenses? |
||||||||||||||||||||||||||||||||||||||||||||||||||||||||||||||||||||||||||
Item |
|
||||||||||||||||||||||||||||||||||||||||||||||||||||||||||||||||||||||||||
Question Name |
N12SCHRES |
||||||||||||||||||||||||||||||||||||||||||||||||||||||||||||||||||||||||||
Wording |
[If T_CURENR=1 and web mode] While attending [Y_NPSCHL] during the 2010-2011 school year, are you living… (If you have lived in more than one residence, choose the place where you have lived for the longest period of time.) [else If T_CURENR = 1] While attending [Y_NPSCHL] during the 2010-2011 school year, are you living in college-owned housing, with your parent(s) or guardian(s), or some place else? (If you have lived in more than one residence, choose the place where you have lived for the longest period of time.) [else if T_CURENR=0 and web mode ] While attending [Y_NPSCHL] during the 2010-2011 school year, did you live… (If you lived in more than one residence, choose the place where you lived for the longest period of time.) [else] While attending [Y_NPSCHL] during the 2010-2011 school year, did you live in college-owned housing, with your parent(s) or guardian(s), or some place else? (If you lived in more than one residence, choose the place where you lived for the longest period of time.) |
||||||||||||||||||||||||||||||||||||||||||||||||||||||||||||||||||||||||||
Item |
|
||||||||||||||||||||||||||||||||||||||||||||||||||||||||||||||||||||||||||
Question Name |
N12DISTHDAYS (NEW) |
||||||||||||||||||||||||||||||||||||||||||||||||||||||||||||||||||||||||||
Wording |
[If T_CURENR=1]: On average, how many days per week (or per month) do you travel between your current residence and [Y_NPSCHL] [else]: In the 2010-2011 school year, how many days per week on average (or per month) did you travel between where you lived and [Y_NPSCHL]? |
||||||||||||||||||||||||||||||||||||||||||||||||||||||||||||||||||||||||||
Item |
|
||||||||||||||||||||||||||||||||||||||||||||||||||||||||||||||||||||||||||
Question Name |
N12DISTHMINS (NEW) |
||||||||||||||||||||||||||||||||||||||||||||||||||||||||||||||||||||||||||
Wording |
[If T_CURENR=1] On an average day, how much time does it take for you to get from your current residence to [Y_NPSCHL]? [else] On an average day in the 2010-2011 school year, how much time did it take for you to get from where you lived to [Y_NPSCHL]? |
||||||||||||||||||||||||||||||||||||||||||||||||||||||||||||||||||||||||||
Item |
|
||||||||||||||||||||||||||||||||||||||||||||||||||||||||||||||||||||||||||
Question Name |
N12HOME |
||||||||||||||||||||||||||||||||||||||||||||||||||||||||||||||||||||||||||
Wording |
Do you own a home or pay a mortgage on a home? |
||||||||||||||||||||||||||||||||||||||||||||||||||||||||||||||||||||||||||
Item |
|
||||||||||||||||||||||||||||||||||||||||||||||||||||||||||||||||||||||||||
Question Name |
N12RNTAMT |
||||||||||||||||||||||||||||||||||||||||||||||||||||||||||||||||||||||||||
Wording |
[If T_CURENR = 1 and N12HOME=1] While attending [Y_NPSCHL] during the 2010-2011 school year, how much (on average) is your monthly mortgage payment? Please indicate only the amount that you ([if N12MARR=2] and your spouse/[else if N12MARR=6] and your partner) are responsible for paying. If someone else pays your mortgage on your behalf, please indicate "0". [else if T_CURENR=0 and N12HOME=1] While you were attending [Y_NPSCHL] during the 2010-2011 school year, how much (on average) was your monthly mortgage payment? Please indicate only the amount that you ([if N12MARR=2] and your spouse/[else if N12MARR=6] and your partner) were responsible for paying. If someone else paid your mortgage on your behalf, please indicate "0". [else if T_CURENR=1 and N12HOME=0] While attending [Y_NPSCHL] during the 2010-2011 school year, how much (on average) is your monthly rent payment? Please indicate only the amount that you ([if N12MARR=2] and your spouse/[else if N12MARR=6] and your partner) are responsible for paying. If you do not have a rent payment or someone else pays your rent on your behalf, please indicate "0". [else if T_CURENR=0 and N12HOME=0] While you were attending [Y_NPSCHL] during the 2010-2011 school year, how much (on average) was your monthly rent payment? Please indicate only the amount that you ([if N12MARR=2] and your spouse/[else if N12MARR=6] and your partner) were responsible for paying. If you did not pay rent or if someone else paid your rent on your behalf, please indicate "0". [else if T_CURENR=1] While attending [Y_NPSCHL] during the 2010-2011 school year, how much (on average) is your monthly rent or mortgage payment? Please indicate only the amount that you ([if N12MARR=2] and your spouse/[else if N12MARR=6] and your partner) are responsible for paying. If someone else pays your rent or mortgage on your behalf, please indicate "0". [else] While you were attending [Y_NPSCHL] during the 2010-2011 school year, how much (on average) was your monthly rent or mortgage payment? Please indicate only the amount that you ([if N12MARR=2] and your spouse/[else if N12MARR=6] and your partner) were responsible for paying. If you did not pay rent or a mortgage or if someone else paid your rent or mortgage on your behalf, please indicate "0". |
||||||||||||||||||||||||||||||||||||||||||||||||||||||||||||||||||||||||||
Item |
|
||||||||||||||||||||||||||||||||||||||||||||||||||||||||||||||||||||||||||
Question Name |
N12UNTAX |
||||||||||||||||||||||||||||||||||||||||||||||||||||||||||||||||||||||||||
Wording |
[IF T_AGE ge 24 or N12MARR=2 or N12DEP2 gt 0 or N12OTDEPS2 gt 0] Between July 1, 2010 and June 30, 2011, did you [if N12MARR=2 or N12DEP2 gt 0 or N12OTDEPS2 gt 0: or anyone in your household] receive any of the following benefits? (Bulleted list) Social Security, SNAP (the Food Stamp Program), TANF (the Temporary Assistance for Needy Families Program), [if N12DAGE LT 19 ]: The Free and Reduced Price School Lunch Program, [if N12DAGE LT 6]: WIC (the Special Supplemental Nutrition Program for Women, Infants, and Children) [else] Between July 1, 2010 and June 30, 2011, did you or anyone in your parent or guardian’s household receive any of the following benefits? (Bulleted list) Social Security, SNAP (the Food Stamp Program), TANF (the Temporary Assistance for Needy Families Program), The Free and Reduced Price School Lunch Program, WIC (the Special Supplemental Nutrition Program for Women, Infants, and Children) |
||||||||||||||||||||||||||||||||||||||||||||||||||||||||||||||||||||||||||
Item |
|
||||||||||||||||||||||||||||||||||||||||||||||||||||||||||||||||||||||||||
Question Name |
N12PARST |
||||||||||||||||||||||||||||||||||||||||||||||||||||||||||||||||||||||||||
Wording |
What
is the current marital status of your parents or guardians? If
your parents are divorced, please answer this question about the
marital status of the parent or guardian whom you lived with most
during the past 12 months. |
||||||||||||||||||||||||||||||||||||||||||||||||||||||||||||||||||||||||||
Item |
|
||||||||||||||||||||||||||||||||||||||||||||||||||||||||||||||||||||||||||
Question Name |
N12PARNC |
||||||||||||||||||||||||||||||||||||||||||||||||||||||||||||||||||||||||||
Wording |
[If N12PARST=1] What was your parents' or guardians' combined income in calendar year 2010 (January 1, 2010 through December 31, 2010)? If your parents are divorced and the parent you lived with more during the past 12 months is remarried, tell us about the combined income of that parent and the person he or she is married to. [Else if N12PARST = 2] What was your parent or guardian's income in calendar year 2010 (January 1, 2010 through December 31, 2010)? Would you say it was… (Tell us about the parent or guardian whom you lived with most during the past 12 months. If you did not live with one parent more than the other, answer about the parent who provided more financial support during the last 12 months, or during the most recent year that you received support from a parent.) [Else if N12PARST = 4] What was your parent or guardian's income in calendar year 2010 (January 1, 2010 through December 31, 2010)? Would you say it was... [Else] In calendar year 2010 (January 1, 2010 through December 31, 2010), what was the income of the parent or guardian whom you lived with most in the past 12 months? Would you say it was... (If you did not live with one parent more than the other, answer about the parent who provided more financial support during the last 12 months, or during the most recent year that you received support from a parent.) |
||||||||||||||||||||||||||||||||||||||||||||||||||||||||||||||||||||||||||
Item |
|
||||||||||||||||||||||||||||||||||||||||||||||||||||||||||||||||||||||||||
Question Name |
N12PRHSD |
||||||||||||||||||||||||||||||||||||||||||||||||||||||||||||||||||||||||||
Wording |
[If N12PARST=1 and T_CURENR=1]: Not including yourself or your parents or guardians, how many people have your parents or guardians been supporting financially since July 1, 2010? If your parents are divorced and the parent you lived with more during the past 12 months is remarried, tell us about the number of people that parent and the person he or she is married to, are supporting. [Else if N12PARST=1 and T_CURENR=0] Not including yourself or your parents or guardians, how many people did your parents or guardians support financially during the most recent term you attended [Y_NPSCHL] in the 2010-2011 school year? If your parents are divorced and the parent you lived with more during the past 12 months is remarried, tell us about the number of people that parent and the person he or she is married to, are supporting. [Else If N12PARST in (2,4) and T_CURENR=1]: Not including yourself or your parent or guardian, how many people has your parent or guardian been supporting financially since July 1, 2010? [If N12PARST=2]: Tell us about the parent or guardian whom you lived with most during the past 12 months. (If you did not live with one parent more than the other, answer about the parent who provided more financial support during the last 12 months, or during the most recent year that you received support from a parent.) [Else if N12PARST in (2,4) and T_CURENR=0] Not including yourself or your parent or guardian, how many people did your parent or guardian support financially during the most recent term you attended [Y_NPSCHL] in the 2010-2011 school year? [If N12PARST=2]: Tell us about the parent or guardian whom you lived with most during the past 12 months. (If you did not live with one parent more than the other, answer about the parent who provided more financial support during the last 12 months, or during the most recent year that you received support from a parent.) [Else if T_CURENR=1] Not including yourself or the parent or guardian whom you lived with most in the past 12 months, how many people has this parent or guardian been supporting financially since July 1, 2010? (If you did not live with one parent more than the other, answer about the parent who provided more financial support during the last 12 months, or during the most recent year that you received support from a parent.) [else] Not including yourself or the parent or guardian whom you lived with most in the past 12 months, how many people did this parent or guardian support financially during the most recent term you attended [Y_NPSCHL] in the 2010-2011 school year? (If you did not live with one parent more than the other, answer about the parent who provided more financial support during the last 12 months, or during the most recent year that you received support from a parent.) |
||||||||||||||||||||||||||||||||||||||||||||||||||||||||||||||||||||||||||
Item |
|
||||||||||||||||||||||||||||||||||||||||||||||||||||||||||||||||||||||||||
Question Name |
N12DPNUM |
||||||||||||||||||||||||||||||||||||||||||||||||||||||||||||||||||||||||||
Wording |
[If N12PARST=1 and T_CURENR=1]: Not including yourself or your parents or guardians, how many of the people financially supported by your parents or guardians have attended a college, university, or trade school since July 1, 2010? [else if N12PARST=1 and T_CURENR=0] Not including yourself or your parents or guardians, how many of the people financially supported by your parents or guardians attended a college, university, or trade school during the most recent term you attended [Y_NPSCHL] in the 2010-2011 school year? [else if T_CURENR=1] Not including yourself or your parent or guardian, how many of the people financially supported by your parent or guardian have attended a college, university, or trade school since July 1, 2010? [else] Not including yourself or your parent or guardian, how many of the people financially supported by your parent or guardian attended a college, university, or trade school during the most recent term you attended [Y_NPSCHL] in the 2010-2011 school year?" |
||||||||||||||||||||||||||||||||||||||||||||||||||||||||||||||||||||||||||
Item |
|
||||||||||||||||||||||||||||||||||||||||||||||||||||||||||||||||||||||||||
Question Name |
N12DISCOUNTA (NEW) (RE-INTERVIEW) |
||||||||||||||||||||||||||||||||||||||||||||||||||||||||||||||||||||||||||
Wording |
Imagine you have a choice between receiving $750 today, or $1500 one year from today. This gift is guaranteed to be paid whether you would choose to take the $750 today or wait to receive $1500 one year from today. Would you prefer... |
||||||||||||||||||||||||||||||||||||||||||||||||||||||||||||||||||||||||||
Item |
|
||||||||||||||||||||||||||||||||||||||||||||||||||||||||||||||||||||||||||
Question Name |
N12DISCOUNTB (NEW) (RE-INTERVIEW) |
||||||||||||||||||||||||||||||||||||||||||||||||||||||||||||||||||||||||||
Wording |
You just said you would wait a year to receive $1500 rather than take $750 today. Starting with $750, what’s the least amount of money you’d be willing to wait a year for? |
||||||||||||||||||||||||||||||||||||||||||||||||||||||||||||||||||||||||||
Item |
|
||||||||||||||||||||||||||||||||||||||||||||||||||||||||||||||||||||||||||
Question Name |
N12DISCOUNTC (NEW) (RE-INTERVIEW) |
||||||||||||||||||||||||||||||||||||||||||||||||||||||||||||||||||||||||||
Wording |
Imagine you have a choice between receiving $750 today, or $815 one month from today. This gift is guaranteed to be paid whether you would choose to take the $750 today or wait to receive $815 one month from today. Would you prefer... |
||||||||||||||||||||||||||||||||||||||||||||||||||||||||||||||||||||||||||
Item |
|
||||||||||||||||||||||||||||||||||||||||||||||||||||||||||||||||||||||||||
Question Name |
N12DISCOUNTD (NEW) (RE-INTERVIEW) |
||||||||||||||||||||||||||||||||||||||||||||||||||||||||||||||||||||||||||
Wording |
You just said you would wait a month to receive $815 rather than take $750 today. Starting with $750, what’s the least amount of money you’d be willing to wait a month for? |
||||||||||||||||||||||||||||||||||||||||||||||||||||||||||||||||||||||||||
Item |
|
Spec Name |
Value |
||||||||||||||||||||||||||||||||||||||||||||||||||||||||||||||||||||||||||||||||||||||||||||||||||||||||||||||||||||||||||||||||||||
Question Name |
INTBCK |
||||||||||||||||||||||||||||||||||||||||||||||||||||||||||||||||||||||||||||||||||||||||||||||||||||||||||||||||||||||||||||||||||||
Wording |
[if Web mode]: Finally, we have a few additional questions to ask you. This information is important in helping researchers and policymakers better understand factors affecting students from different backgrounds, and how those are related to their experiences in college. [if TIO mode]: Finally, I have a few additional questions to ask you. This information is important in helping researchers and policymakers better understand factors affecting students from different backgrounds, and how those are related to their experiences in college. |
||||||||||||||||||||||||||||||||||||||||||||||||||||||||||||||||||||||||||||||||||||||||||||||||||||||||||||||||||||||||||||||||||||
Item |
|
||||||||||||||||||||||||||||||||||||||||||||||||||||||||||||||||||||||||||||||||||||||||||||||||||||||||||||||||||||||||||||||||||||
Question Name |
N12STATE (RE-INTERVIEW) |
||||||||||||||||||||||||||||||||||||||||||||||||||||||||||||||||||||||||||||||||||||||||||||||||||||||||||||||||||||||||||||||||||||
Wording |
Of which state are you a legal resident? |
||||||||||||||||||||||||||||||||||||||||||||||||||||||||||||||||||||||||||||||||||||||||||||||||||||||||||||||||||||||||||||||||||||
Item |
|
||||||||||||||||||||||||||||||||||||||||||||||||||||||||||||||||||||||||||||||||||||||||||||||||||||||||||||||||||||||||||||||||||||
Question Name |
N12DISTNC (RE-INTERVIEW) |
||||||||||||||||||||||||||||||||||||||||||||||||||||||||||||||||||||||||||||||||||||||||||||||||||||||||||||||||||||||||||||||||||||
Wording |
[If T_CURENR=1] What is the 5-digit zip code of your permanent address? Your permanent address is usually your legal residence, such as where you maintain your driver’s license or are registered to vote. [else] What was the 5-digit zip code of your permanent address when you last attended [Y_NPSCHL] in the 2010-2011 school year? Your permanent address is usually your legal residence, such as where you maintain your driver’s license or are registered to vote. |
||||||||||||||||||||||||||||||||||||||||||||||||||||||||||||||||||||||||||||||||||||||||||||||||||||||||||||||||||||||||||||||||||||
Item |
|
||||||||||||||||||||||||||||||||||||||||||||||||||||||||||||||||||||||||||||||||||||||||||||||||||||||||||||||||||||||||||||||||||||
Question Name |
N12USBORN |
||||||||||||||||||||||||||||||||||||||||||||||||||||||||||||||||||||||||||||||||||||||||||||||||||||||||||||||||||||||||||||||||||||
Wording |
Were you born in the United States (including Puerto Rico or another U.S. territory)? |
||||||||||||||||||||||||||||||||||||||||||||||||||||||||||||||||||||||||||||||||||||||||||||||||||||||||||||||||||||||||||||||||||||
Item |
|
||||||||||||||||||||||||||||||||||||||||||||||||||||||||||||||||||||||||||||||||||||||||||||||||||||||||||||||||||||||||||||||||||||
Question Name |
N12CITZN |
||||||||||||||||||||||||||||||||||||||||||||||||||||||||||||||||||||||||||||||||||||||||||||||||||||||||||||||||||||||||||||||||||||
Wording |
Are you a U.S. citizen? |
||||||||||||||||||||||||||||||||||||||||||||||||||||||||||||||||||||||||||||||||||||||||||||||||||||||||||||||||||||||||||||||||||||
Item |
|
||||||||||||||||||||||||||||||||||||||||||||||||||||||||||||||||||||||||||||||||||||||||||||||||||||||||||||||||||||||||||||||||||||
Question Name |
N12IMGRAGE (NEW) |
||||||||||||||||||||||||||||||||||||||||||||||||||||||||||||||||||||||||||||||||||||||||||||||||||||||||||||||||||||||||||||||||||||
Wording |
How old were you when you came to the United States? |
||||||||||||||||||||||||||||||||||||||||||||||||||||||||||||||||||||||||||||||||||||||||||||||||||||||||||||||||||||||||||||||||||||
Item |
|
||||||||||||||||||||||||||||||||||||||||||||||||||||||||||||||||||||||||||||||||||||||||||||||||||||||||||||||||||||||||||||||||||||
Question Name |
N12FLANG (NEW) (RE-INTERVIEW) |
||||||||||||||||||||||||||||||||||||||||||||||||||||||||||||||||||||||||||||||||||||||||||||||||||||||||||||||||||||||||||||||||||||
Wording |
What was the first language you learned to speak as a child? |
||||||||||||||||||||||||||||||||||||||||||||||||||||||||||||||||||||||||||||||||||||||||||||||||||||||||||||||||||||||||||||||||||||
Item |
|
||||||||||||||||||||||||||||||||||||||||||||||||||||||||||||||||||||||||||||||||||||||||||||||||||||||||||||||||||||||||||||||||||||
Question Name |
N12FFLANGA (NEW) |
||||||||||||||||||||||||||||||||||||||||||||||||||||||||||||||||||||||||||||||||||||||||||||||||||||||||||||||||||||||||||||||||||||
Wording |
[If N12FLANG in (2, 3) and N12DIPL=1] How often did you speak Spanish with your mother or primary caregiver when you were in 9th grade? [Else if N12FLANG in (2, 3) and NI2DIPL ne 1] How often did you speak Spanish with your mother or primary caregiver when you were 14 years old? [Else if N12FLANG not in (2, 3) and N12DIPL=1] How often did you speak your non-English language with your mother or primary caregiver when you were in 9th grade? [Else] How often did you speak your non-English language with your mother or primary caregiver when you were 14 years old? |
||||||||||||||||||||||||||||||||||||||||||||||||||||||||||||||||||||||||||||||||||||||||||||||||||||||||||||||||||||||||||||||||||||
Item |
|
||||||||||||||||||||||||||||||||||||||||||||||||||||||||||||||||||||||||||||||||||||||||||||||||||||||||||||||||||||||||||||||||||||
Question Name |
N12FFLANGB (NEW) |
||||||||||||||||||||||||||||||||||||||||||||||||||||||||||||||||||||||||||||||||||||||||||||||||||||||||||||||||||||||||||||||||||||
Wording |
[If N12FLANG in (2, 3)] Today, how often do you interact with others in Spanish? [Else] Today, how often do you interact with others in your non-English language? |
||||||||||||||||||||||||||||||||||||||||||||||||||||||||||||||||||||||||||||||||||||||||||||||||||||||||||||||||||||||||||||||||||||
Item |
|
||||||||||||||||||||||||||||||||||||||||||||||||||||||||||||||||||||||||||||||||||||||||||||||||||||||||||||||||||||||||||||||||||||
Question Name |
N12PARUS |
||||||||||||||||||||||||||||||||||||||||||||||||||||||||||||||||||||||||||||||||||||||||||||||||||||||||||||||||||||||||||||||||||||
Wording |
Were your parents born in the United States (including Puerto Rico or another U.S. territory)? |
||||||||||||||||||||||||||||||||||||||||||||||||||||||||||||||||||||||||||||||||||||||||||||||||||||||||||||||||||||||||||||||||||||
Item |
|
||||||||||||||||||||||||||||||||||||||||||||||||||||||||||||||||||||||||||||||||||||||||||||||||||||||||||||||||||||||||||||||||||||
Question Name |
N12HISP |
||||||||||||||||||||||||||||||||||||||||||||||||||||||||||||||||||||||||||||||||||||||||||||||||||||||||||||||||||||||||||||||||||||
Wording |
Are you of either Hispanic or Latino origin? |
||||||||||||||||||||||||||||||||||||||||||||||||||||||||||||||||||||||||||||||||||||||||||||||||||||||||||||||||||||||||||||||||||||
Item |
|
||||||||||||||||||||||||||||||||||||||||||||||||||||||||||||||||||||||||||||||||||||||||||||||||||||||||||||||||||||||||||||||||||||
Question Name |
N12HISTYP |
||||||||||||||||||||||||||||||||||||||||||||||||||||||||||||||||||||||||||||||||||||||||||||||||||||||||||||||||||||||||||||||||||||
Wording |
Are you of... |
||||||||||||||||||||||||||||||||||||||||||||||||||||||||||||||||||||||||||||||||||||||||||||||||||||||||||||||||||||||||||||||||||||
Item |
|
||||||||||||||||||||||||||||||||||||||||||||||||||||||||||||||||||||||||||||||||||||||||||||||||||||||||||||||||||||||||||||||||||||
Question Name |
N12RAC1 |
||||||||||||||||||||||||||||||||||||||||||||||||||||||||||||||||||||||||||||||||||||||||||||||||||||||||||||||||||||||||||||||||||||
Wording |
What is your race? Choose one or more. |
||||||||||||||||||||||||||||||||||||||||||||||||||||||||||||||||||||||||||||||||||||||||||||||||||||||||||||||||||||||||||||||||||||
Item |
|
||||||||||||||||||||||||||||||||||||||||||||||||||||||||||||||||||||||||||||||||||||||||||||||||||||||||||||||||||||||||||||||||||||
Question Name |
N12TRIBE |
||||||||||||||||||||||||||||||||||||||||||||||||||||||||||||||||||||||||||||||||||||||||||||||||||||||||||||||||||||||||||||||||||||
Wording |
Are you enrolled in a state- or federally-recognized tribe? |
||||||||||||||||||||||||||||||||||||||||||||||||||||||||||||||||||||||||||||||||||||||||||||||||||||||||||||||||||||||||||||||||||||
Item |
|
||||||||||||||||||||||||||||||||||||||||||||||||||||||||||||||||||||||||||||||||||||||||||||||||||||||||||||||||||||||||||||||||||||
Question Name |
N12SPCOL |
||||||||||||||||||||||||||||||||||||||||||||||||||||||||||||||||||||||||||||||||||||||||||||||||||||||||||||||||||||||||||||||||||||
Wording |
Has your spouse attended a college, university, or trade school during the 2010-2011 school year? |
||||||||||||||||||||||||||||||||||||||||||||||||||||||||||||||||||||||||||||||||||||||||||||||||||||||||||||||||||||||||||||||||||||
Item |
|
||||||||||||||||||||||||||||||||||||||||||||||||||||||||||||||||||||||||||||||||||||||||||||||||||||||||||||||||||||||||||||||||||||
Question Name |
N12GUARDED (RE-INTERVIEW) |
||||||||||||||||||||||||||||||||||||||||||||||||||||||||||||||||||||||||||||||||||||||||||||||||||||||||||||||||||||||||||||||||||||
Wording |
For each of your parents or guardians, describe their relationship to you (for example, "mother") and the highest level of education they have completed. |
||||||||||||||||||||||||||||||||||||||||||||||||||||||||||||||||||||||||||||||||||||||||||||||||||||||||||||||||||||||||||||||||||||
Item |
|
||||||||||||||||||||||||||||||||||||||||||||||||||||||||||||||||||||||||||||||||||||||||||||||||||||||||||||||||||||||||||||||||||||
Question Name |
N12MILIT |
||||||||||||||||||||||||||||||||||||||||||||||||||||||||||||||||||||||||||||||||||||||||||||||||||||||||||||||||||||||||||||||||||||
Wording |
Are you a veteran of the U.S. Armed Forces, or are you currently serving in the Armed Forces either on active duty or in the reserves? |
||||||||||||||||||||||||||||||||||||||||||||||||||||||||||||||||||||||||||||||||||||||||||||||||||||||||||||||||||||||||||||||||||||
Item |
|
||||||||||||||||||||||||||||||||||||||||||||||||||||||||||||||||||||||||||||||||||||||||||||||||||||||||||||||||||||||||||||||||||||
Question Name |
N12MILST |
||||||||||||||||||||||||||||||||||||||||||||||||||||||||||||||||||||||||||||||||||||||||||||||||||||||||||||||||||||||||||||||||||||
Wording |
Have you ever served on active duty during a military operation, such as a war or national emergency? |
||||||||||||||||||||||||||||||||||||||||||||||||||||||||||||||||||||||||||||||||||||||||||||||||||||||||||||||||||||||||||||||||||||
Item |
|
||||||||||||||||||||||||||||||||||||||||||||||||||||||||||||||||||||||||||||||||||||||||||||||||||||||||||||||||||||||||||||||||||||
Question Name |
N12ACS16A (NEW) |
||||||||||||||||||||||||||||||||||||||||||||||||||||||||||||||||||||||||||||||||||||||||||||||||||||||||||||||||||||||||||||||||||||
Wording |
These last few questions will help us better understand the educational services available for people with disabilities. Are you deaf or do you have serious difficulty hearing? |
||||||||||||||||||||||||||||||||||||||||||||||||||||||||||||||||||||||||||||||||||||||||||||||||||||||||||||||||||||||||||||||||||||
Item |
|
||||||||||||||||||||||||||||||||||||||||||||||||||||||||||||||||||||||||||||||||||||||||||||||||||||||||||||||||||||||||||||||||||||
Question Name |
N12ACS16B (NEW) |
||||||||||||||||||||||||||||||||||||||||||||||||||||||||||||||||||||||||||||||||||||||||||||||||||||||||||||||||||||||||||||||||||||
Wording |
Are you blind or do you have serious difficulty seeing even when wearing glasses? |
||||||||||||||||||||||||||||||||||||||||||||||||||||||||||||||||||||||||||||||||||||||||||||||||||||||||||||||||||||||||||||||||||||
Item |
|
||||||||||||||||||||||||||||||||||||||||||||||||||||||||||||||||||||||||||||||||||||||||||||||||||||||||||||||||||||||||||||||||||||
Question Name |
N12ACS17A (NEW) |
||||||||||||||||||||||||||||||||||||||||||||||||||||||||||||||||||||||||||||||||||||||||||||||||||||||||||||||||||||||||||||||||||||
Wording |
Because of a physical, mental, or emotional condition, do you have serious difficulty concentrating, remembering, or making decisions? |
||||||||||||||||||||||||||||||||||||||||||||||||||||||||||||||||||||||||||||||||||||||||||||||||||||||||||||||||||||||||||||||||||||
Item |
|
||||||||||||||||||||||||||||||||||||||||||||||||||||||||||||||||||||||||||||||||||||||||||||||||||||||||||||||||||||||||||||||||||||
Question Name |
N12ACS17B (NEW) |
||||||||||||||||||||||||||||||||||||||||||||||||||||||||||||||||||||||||||||||||||||||||||||||||||||||||||||||||||||||||||||||||||||
Wording |
Do you have serious difficulty walking or climbing stairs? |
||||||||||||||||||||||||||||||||||||||||||||||||||||||||||||||||||||||||||||||||||||||||||||||||||||||||||||||||||||||||||||||||||||
Item |
|
||||||||||||||||||||||||||||||||||||||||||||||||||||||||||||||||||||||||||||||||||||||||||||||||||||||||||||||||||||||||||||||||||||
Question Name |
N12ACS17C (NEW) |
||||||||||||||||||||||||||||||||||||||||||||||||||||||||||||||||||||||||||||||||||||||||||||||||||||||||||||||||||||||||||||||||||||
Wording |
Do you have difficulty dressing or bathing? |
||||||||||||||||||||||||||||||||||||||||||||||||||||||||||||||||||||||||||||||||||||||||||||||||||||||||||||||||||||||||||||||||||||
Item |
|
||||||||||||||||||||||||||||||||||||||||||||||||||||||||||||||||||||||||||||||||||||||||||||||||||||||||||||||||||||||||||||||||||||
Question Name |
N12ACS18 (NEW) |
||||||||||||||||||||||||||||||||||||||||||||||||||||||||||||||||||||||||||||||||||||||||||||||||||||||||||||||||||||||||||||||||||||
Wording |
Because of a physical, mental, or emotional condition, do you have difficulty doing errands alone such as visiting a doctor's office or shopping? |
||||||||||||||||||||||||||||||||||||||||||||||||||||||||||||||||||||||||||||||||||||||||||||||||||||||||||||||||||||||||||||||||||||
Item |
|
||||||||||||||||||||||||||||||||||||||||||||||||||||||||||||||||||||||||||||||||||||||||||||||||||||||||||||||||||||||||||||||||||||
Question Name |
N12PHYSH (NEW) (RE-INTERVIEW) |
||||||||||||||||||||||||||||||||||||||||||||||||||||||||||||||||||||||||||||||||||||||||||||||||||||||||||||||||||||||||||||||||||||
Wording |
How would you rate your physical health? |
||||||||||||||||||||||||||||||||||||||||||||||||||||||||||||||||||||||||||||||||||||||||||||||||||||||||||||||||||||||||||||||||||||
Item |
|
||||||||||||||||||||||||||||||||||||||||||||||||||||||||||||||||||||||||||||||||||||||||||||||||||||||||||||||||||||||||||||||||||||
Question Name |
N12MENTH (NEW) (RE-INTERVIEW) |
||||||||||||||||||||||||||||||||||||||||||||||||||||||||||||||||||||||||||||||||||||||||||||||||||||||||||||||||||||||||||||||||||||
Wording |
How would you rate your mental health? |
||||||||||||||||||||||||||||||||||||||||||||||||||||||||||||||||||||||||||||||||||||||||||||||||||||||||||||||||||||||||||||||||||||
Item |
|
||||||||||||||||||||||||||||||||||||||||||||||||||||||||||||||||||||||||||||||||||||||||||||||||||||||||||||||||||||||||||||||||||||
Question Name |
N12MISSH (NEW) |
||||||||||||||||||||||||||||||||||||||||||||||||||||||||||||||||||||||||||||||||||||||||||||||||||||||||||||||||||||||||||||||||||||
Wording |
In the past 30 days, how often did a physical or mental health problem cause you to miss a day of school or work? |
||||||||||||||||||||||||||||||||||||||||||||||||||||||||||||||||||||||||||||||||||||||||||||||||||||||||||||||||||||||||||||||||||||
Item |
|
Spec Name |
Value |
||||||||||||||||||||||||||||||||||||||||||||||||||||||||||||||||||||||||||||||||||||||||||||||||||||||||||||||||||||||||||||||||||||||||||||||||||||||||||||||||||||||||||||||||||||||||||||||||||||||||||||||||||||||||||||||||||||||||||||||||||||||||||||||||||||
Question Name |
N12LINTRO |
||||||||||||||||||||||||||||||||||||||||||||||||||||||||||||||||||||||||||||||||||||||||||||||||||||||||||||||||||||||||||||||||||||||||||||||||||||||||||||||||||||||||||||||||||||||||||||||||||||||||||||||||||||||||||||||||||||||||||||||||||||||||||||||||||||
Wording |
In
about 2 years, we would like to be able to get in touch with you
again to see what you’re doing and what has changed in your
life. To find you then, we need to collect some address
information. |
||||||||||||||||||||||||||||||||||||||||||||||||||||||||||||||||||||||||||||||||||||||||||||||||||||||||||||||||||||||||||||||||||||||||||||||||||||||||||||||||||||||||||||||||||||||||||||||||||||||||||||||||||||||||||||||||||||||||||||||||||||||||||||||||||||
|
|
||||||||||||||||||||||||||||||||||||||||||||||||||||||||||||||||||||||||||||||||||||||||||||||||||||||||||||||||||||||||||||||||||||||||||||||||||||||||||||||||||||||||||||||||||||||||||||||||||||||||||||||||||||||||||||||||||||||||||||||||||||||||||||||||||||
Question Name |
N12NAME |
||||||||||||||||||||||||||||||||||||||||||||||||||||||||||||||||||||||||||||||||||||||||||||||||||||||||||||||||||||||||||||||||||||||||||||||||||||||||||||||||||||||||||||||||||||||||||||||||||||||||||||||||||||||||||||||||||||||||||||||||||||||||||||||||||||
Wording |
We
currently have your name as follows: |
||||||||||||||||||||||||||||||||||||||||||||||||||||||||||||||||||||||||||||||||||||||||||||||||||||||||||||||||||||||||||||||||||||||||||||||||||||||||||||||||||||||||||||||||||||||||||||||||||||||||||||||||||||||||||||||||||||||||||||||||||||||||||||||||||||
Item |
|
||||||||||||||||||||||||||||||||||||||||||||||||||||||||||||||||||||||||||||||||||||||||||||||||||||||||||||||||||||||||||||||||||||||||||||||||||||||||||||||||||||||||||||||||||||||||||||||||||||||||||||||||||||||||||||||||||||||||||||||||||||||||||||||||||||
Question Name |
N12VERLOC |
||||||||||||||||||||||||||||||||||||||||||||||||||||||||||||||||||||||||||||||||||||||||||||||||||||||||||||||||||||||||||||||||||||||||||||||||||||||||||||||||||||||||||||||||||||||||||||||||||||||||||||||||||||||||||||||||||||||||||||||||||||||||||||||||||||
Wording |
Do you consider the following address to be your local address? |
||||||||||||||||||||||||||||||||||||||||||||||||||||||||||||||||||||||||||||||||||||||||||||||||||||||||||||||||||||||||||||||||||||||||||||||||||||||||||||||||||||||||||||||||||||||||||||||||||||||||||||||||||||||||||||||||||||||||||||||||||||||||||||||||||||
Item |
|
||||||||||||||||||||||||||||||||||||||||||||||||||||||||||||||||||||||||||||||||||||||||||||||||||||||||||||||||||||||||||||||||||||||||||||||||||||||||||||||||||||||||||||||||||||||||||||||||||||||||||||||||||||||||||||||||||||||||||||||||||||||||||||||||||||
Question Name |
N12LOCADR |
||||||||||||||||||||||||||||||||||||||||||||||||||||||||||||||||||||||||||||||||||||||||||||||||||||||||||||||||||||||||||||||||||||||||||||||||||||||||||||||||||||||||||||||||||||||||||||||||||||||||||||||||||||||||||||||||||||||||||||||||||||||||||||||||||||
Wording |
[If web mode] Please provide your local address. [else] What is your local address? |
||||||||||||||||||||||||||||||||||||||||||||||||||||||||||||||||||||||||||||||||||||||||||||||||||||||||||||||||||||||||||||||||||||||||||||||||||||||||||||||||||||||||||||||||||||||||||||||||||||||||||||||||||||||||||||||||||||||||||||||||||||||||||||||||||||
Item |
|
||||||||||||||||||||||||||||||||||||||||||||||||||||||||||||||||||||||||||||||||||||||||||||||||||||||||||||||||||||||||||||||||||||||||||||||||||||||||||||||||||||||||||||||||||||||||||||||||||||||||||||||||||||||||||||||||||||||||||||||||||||||||||||||||||||
Question Name |
N12P1AD1 |
||||||||||||||||||||||||||||||||||||||||||||||||||||||||||||||||||||||||||||||||||||||||||||||||||||||||||||||||||||||||||||||||||||||||||||||||||||||||||||||||||||||||||||||||||||||||||||||||||||||||||||||||||||||||||||||||||||||||||||||||||||||||||||||||||||
Wording |
Please provide contact information for your parent(s) or guardian(s) who live together at the same address. You will have the opportunity to provide contact information for other parents or guardians who live at a different address next. |
||||||||||||||||||||||||||||||||||||||||||||||||||||||||||||||||||||||||||||||||||||||||||||||||||||||||||||||||||||||||||||||||||||||||||||||||||||||||||||||||||||||||||||||||||||||||||||||||||||||||||||||||||||||||||||||||||||||||||||||||||||||||||||||||||||
Item |
|
||||||||||||||||||||||||||||||||||||||||||||||||||||||||||||||||||||||||||||||||||||||||||||||||||||||||||||||||||||||||||||||||||||||||||||||||||||||||||||||||||||||||||||||||||||||||||||||||||||||||||||||||||||||||||||||||||||||||||||||||||||||||||||||||||||
Question Name |
N12P2SAME |
||||||||||||||||||||||||||||||||||||||||||||||||||||||||||||||||||||||||||||||||||||||||||||||||||||||||||||||||||||||||||||||||||||||||||||||||||||||||||||||||||||||||||||||||||||||||||||||||||||||||||||||||||||||||||||||||||||||||||||||||||||||||||||||||||||
Wording |
[If N12P1DS=1] Is there another guardian for whom you would like to provide contact information? [else] Is there another parent or guardian for whom you would like to provide contact information? |
||||||||||||||||||||||||||||||||||||||||||||||||||||||||||||||||||||||||||||||||||||||||||||||||||||||||||||||||||||||||||||||||||||||||||||||||||||||||||||||||||||||||||||||||||||||||||||||||||||||||||||||||||||||||||||||||||||||||||||||||||||||||||||||||||||
Item |
|
||||||||||||||||||||||||||||||||||||||||||||||||||||||||||||||||||||||||||||||||||||||||||||||||||||||||||||||||||||||||||||||||||||||||||||||||||||||||||||||||||||||||||||||||||||||||||||||||||||||||||||||||||||||||||||||||||||||||||||||||||||||||||||||||||||
Question Name |
N12P2AD2 |
||||||||||||||||||||||||||||||||||||||||||||||||||||||||||||||||||||||||||||||||||||||||||||||||||||||||||||||||||||||||||||||||||||||||||||||||||||||||||||||||||||||||||||||||||||||||||||||||||||||||||||||||||||||||||||||||||||||||||||||||||||||||||||||||||||
Wording |
[If N12P1DS=1] Please provide contact information for your other guardian(s).
[Else] Please provide contact information for your other parent(s) or guardian(s). |
||||||||||||||||||||||||||||||||||||||||||||||||||||||||||||||||||||||||||||||||||||||||||||||||||||||||||||||||||||||||||||||||||||||||||||||||||||||||||||||||||||||||||||||||||||||||||||||||||||||||||||||||||||||||||||||||||||||||||||||||||||||||||||||||||||
Item |
|
||||||||||||||||||||||||||||||||||||||||||||||||||||||||||||||||||||||||||||||||||||||||||||||||||||||||||||||||||||||||||||||||||||||||||||||||||||||||||||||||||||||||||||||||||||||||||||||||||||||||||||||||||||||||||||||||||||||||||||||||||||||||||||||||||||
Question Name |
N12OTINFO |
||||||||||||||||||||||||||||||||||||||||||||||||||||||||||||||||||||||||||||||||||||||||||||||||||||||||||||||||||||||||||||||||||||||||||||||||||||||||||||||||||||||||||||||||||||||||||||||||||||||||||||||||||||||||||||||||||||||||||||||||||||||||||||||||||||
Wording |
Please provide the name, address, and telephone number for someone else [{if N12MARR=2}, other than your spouse,] who will always know how to contact you. |
||||||||||||||||||||||||||||||||||||||||||||||||||||||||||||||||||||||||||||||||||||||||||||||||||||||||||||||||||||||||||||||||||||||||||||||||||||||||||||||||||||||||||||||||||||||||||||||||||||||||||||||||||||||||||||||||||||||||||||||||||||||||||||||||||||
Item |
|
||||||||||||||||||||||||||||||||||||||||||||||||||||||||||||||||||||||||||||||||||||||||||||||||||||||||||||||||||||||||||||||||||||||||||||||||||||||||||||||||||||||||||||||||||||||||||||||||||||||||||||||||||||||||||||||||||||||||||||||||||||||||||||||||||||
Question Name |
N12SPS |
||||||||||||||||||||||||||||||||||||||||||||||||||||||||||||||||||||||||||||||||||||||||||||||||||||||||||||||||||||||||||||||||||||||||||||||||||||||||||||||||||||||||||||||||||||||||||||||||||||||||||||||||||||||||||||||||||||||||||||||||||||||||||||||||||||
Wording |
What is your spouse's full name (including previous last name, if applicable)? |
||||||||||||||||||||||||||||||||||||||||||||||||||||||||||||||||||||||||||||||||||||||||||||||||||||||||||||||||||||||||||||||||||||||||||||||||||||||||||||||||||||||||||||||||||||||||||||||||||||||||||||||||||||||||||||||||||||||||||||||||||||||||||||||||||||
Item |
|
||||||||||||||||||||||||||||||||||||||||||||||||||||||||||||||||||||||||||||||||||||||||||||||||||||||||||||||||||||||||||||||||||||||||||||||||||||||||||||||||||||||||||||||||||||||||||||||||||||||||||||||||||||||||||||||||||||||||||||||||||||||||||||||||||||
Question Name |
N12VERPRM |
||||||||||||||||||||||||||||||||||||||||||||||||||||||||||||||||||||||||||||||||||||||||||||||||||||||||||||||||||||||||||||||||||||||||||||||||||||||||||||||||||||||||||||||||||||||||||||||||||||||||||||||||||||||||||||||||||||||||||||||||||||||||||||||||||||
Wording |
[If
only 1 address is preloaded] |
||||||||||||||||||||||||||||||||||||||||||||||||||||||||||||||||||||||||||||||||||||||||||||||||||||||||||||||||||||||||||||||||||||||||||||||||||||||||||||||||||||||||||||||||||||||||||||||||||||||||||||||||||||||||||||||||||||||||||||||||||||||||||||||||||||
Item |
|
||||||||||||||||||||||||||||||||||||||||||||||||||||||||||||||||||||||||||||||||||||||||||||||||||||||||||||||||||||||||||||||||||||||||||||||||||||||||||||||||||||||||||||||||||||||||||||||||||||||||||||||||||||||||||||||||||||||||||||||||||||||||||||||||||||
Question Name |
N12PRMADR |
||||||||||||||||||||||||||||||||||||||||||||||||||||||||||||||||||||||||||||||||||||||||||||||||||||||||||||||||||||||||||||||||||||||||||||||||||||||||||||||||||||||||||||||||||||||||||||||||||||||||||||||||||||||||||||||||||||||||||||||||||||||||||||||||||||
Wording |
Please provide your permanent or primary address. |
||||||||||||||||||||||||||||||||||||||||||||||||||||||||||||||||||||||||||||||||||||||||||||||||||||||||||||||||||||||||||||||||||||||||||||||||||||||||||||||||||||||||||||||||||||||||||||||||||||||||||||||||||||||||||||||||||||||||||||||||||||||||||||||||||||
Item |
|
||||||||||||||||||||||||||||||||||||||||||||||||||||||||||||||||||||||||||||||||||||||||||||||||||||||||||||||||||||||||||||||||||||||||||||||||||||||||||||||||||||||||||||||||||||||||||||||||||||||||||||||||||||||||||||||||||||||||||||||||||||||||||||||||||||
Question Name |
N12EMAIL |
||||||||||||||||||||||||||||||||||||||||||||||||||||||||||||||||||||||||||||||||||||||||||||||||||||||||||||||||||||||||||||||||||||||||||||||||||||||||||||||||||||||||||||||||||||||||||||||||||||||||||||||||||||||||||||||||||||||||||||||||||||||||||||||||||||
Wording |
[If
web] Please provide your e-mail address. If you have more than one
e-mail address, please provide those as well. |
||||||||||||||||||||||||||||||||||||||||||||||||||||||||||||||||||||||||||||||||||||||||||||||||||||||||||||||||||||||||||||||||||||||||||||||||||||||||||||||||||||||||||||||||||||||||||||||||||||||||||||||||||||||||||||||||||||||||||||||||||||||||||||||||||||
Item |
|
||||||||||||||||||||||||||||||||||||||||||||||||||||||||||||||||||||||||||||||||||||||||||||||||||||||||||||||||||||||||||||||||||||||||||||||||||||||||||||||||||||||||||||||||||||||||||||||||||||||||||||||||||||||||||||||||||||||||||||||||||||||||||||||||||||
Question Name |
N12TEXT |
||||||||||||||||||||||||||||||||||||||||||||||||||||||||||||||||||||||||||||||||||||||||||||||||||||||||||||||||||||||||||||||||||||||||||||||||||||||||||||||||||||||||||||||||||||||||||||||||||||||||||||||||||||||||||||||||||||||||||||||||||||||||||||||||||||
Wording |
May we contact you next year by sending a text message to your cell phone? |
||||||||||||||||||||||||||||||||||||||||||||||||||||||||||||||||||||||||||||||||||||||||||||||||||||||||||||||||||||||||||||||||||||||||||||||||||||||||||||||||||||||||||||||||||||||||||||||||||||||||||||||||||||||||||||||||||||||||||||||||||||||||||||||||||||
Item |
|
||||||||||||||||||||||||||||||||||||||||||||||||||||||||||||||||||||||||||||||||||||||||||||||||||||||||||||||||||||||||||||||||||||||||||||||||||||||||||||||||||||||||||||||||||||||||||||||||||||||||||||||||||||||||||||||||||||||||||||||||||||||||||||||||||||
Question Name |
N12CELLPRO (NEW) |
||||||||||||||||||||||||||||||||||||||||||||||||||||||||||||||||||||||||||||||||||||||||||||||||||||||||||||||||||||||||||||||||||||||||||||||||||||||||||||||||||||||||||||||||||||||||||||||||||||||||||||||||||||||||||||||||||||||||||||||||||||||||||||||||||||
Wording |
Please provide the name of your cell phone service provider. |
||||||||||||||||||||||||||||||||||||||||||||||||||||||||||||||||||||||||||||||||||||||||||||||||||||||||||||||||||||||||||||||||||||||||||||||||||||||||||||||||||||||||||||||||||||||||||||||||||||||||||||||||||||||||||||||||||||||||||||||||||||||||||||||||||||
Item |
|
||||||||||||||||||||||||||||||||||||||||||||||||||||||||||||||||||||||||||||||||||||||||||||||||||||||||||||||||||||||||||||||||||||||||||||||||||||||||||||||||||||||||||||||||||||||||||||||||||||||||||||||||||||||||||||||||||||||||||||||||||||||||||||||||||||
Question Name |
N12SSNINF |
||||||||||||||||||||||||||||||||||||||||||||||||||||||||||||||||||||||||||||||||||||||||||||||||||||||||||||||||||||||||||||||||||||||||||||||||||||||||||||||||||||||||||||||||||||||||||||||||||||||||||||||||||||||||||||||||||||||||||||||||||||||||||||||||||||
Wording |
What
is your Social Security number? |
||||||||||||||||||||||||||||||||||||||||||||||||||||||||||||||||||||||||||||||||||||||||||||||||||||||||||||||||||||||||||||||||||||||||||||||||||||||||||||||||||||||||||||||||||||||||||||||||||||||||||||||||||||||||||||||||||||||||||||||||||||||||||||||||||||
Item |
|
Spec Name |
Value |
||||||||||||||||||||||||||||||||||||||||||||||||||||||||||||||||||||||||||||||||||||||||||||||||||||||||||||||||||||
Question Name |
INCENT |
||||||||||||||||||||||||||||||||||||||||||||||||||||||||||||||||||||||||||||||||||||||||||||||||||||||||||||||||||||
Wording |
To
show our appreciation for completing the survey today, we would
like to send you a $[INCENT_AMOUNT] check. |
||||||||||||||||||||||||||||||||||||||||||||||||||||||||||||||||||||||||||||||||||||||||||||||||||||||||||||||||||||
Item |
|
||||||||||||||||||||||||||||||||||||||||||||||||||||||||||||||||||||||||||||||||||||||||||||||||||||||||||||||||||||
Question Name |
INCENTADDR |
||||||||||||||||||||||||||||||||||||||||||||||||||||||||||||||||||||||||||||||||||||||||||||||||||||||||||||||||||||
Wording |
[If INCENT=6 or missing] Please provide the address to which you would like the check mailed. (Allow 4 weeks for delivery.)
[Else]:
To show our appreciation for completing the interview today, we
would like to send you a $[INCENT_AMOUNT] check. Please provide the address to which you would like the check mailed. Allow 4 weeks for delivery. |
||||||||||||||||||||||||||||||||||||||||||||||||||||||||||||||||||||||||||||||||||||||||||||||||||||||||||||||||||||
Item |
|
||||||||||||||||||||||||||||||||||||||||||||||||||||||||||||||||||||||||||||||||||||||||||||||||||||||||||||||||||||
Question Name |
OPEDVID (NEW) |
||||||||||||||||||||||||||||||||||||||||||||||||||||||||||||||||||||||||||||||||||||||||||||||||||||||||||||||||||||
Wording |
Please
help us to improve our future surveys by answering these few
questions about your experience with the NPSAS survey. Did you receive information about a YouTube video featuring “ED?” |
||||||||||||||||||||||||||||||||||||||||||||||||||||||||||||||||||||||||||||||||||||||||||||||||||||||||||||||||||||
Item |
|
||||||||||||||||||||||||||||||||||||||||||||||||||||||||||||||||||||||||||||||||||||||||||||||||||||||||||||||||||||
Question Name |
OPEDVID2 (NEW) |
||||||||||||||||||||||||||||||||||||||||||||||||||||||||||||||||||||||||||||||||||||||||||||||||||||||||||||||||||||
Wording |
Did the video help you decide to participate in the NPSAS interview? |
||||||||||||||||||||||||||||||||||||||||||||||||||||||||||||||||||||||||||||||||||||||||||||||||||||||||||||||||||||
Item |
|
||||||||||||||||||||||||||||||||||||||||||||||||||||||||||||||||||||||||||||||||||||||||||||||||||||||||||||||||||||
Question Name |
OPMOBDEV (NEW) |
||||||||||||||||||||||||||||||||||||||||||||||||||||||||||||||||||||||||||||||||||||||||||||||||||||||||||||||||||||
Wording |
Did you access the NPSAS:12 study website on a mobile device such as a cell phone, iPad, iPhone, smartphone, or other mobile device? |
||||||||||||||||||||||||||||||||||||||||||||||||||||||||||||||||||||||||||||||||||||||||||||||||||||||||||||||||||||
Item |
|
||||||||||||||||||||||||||||||||||||||||||||||||||||||||||||||||||||||||||||||||||||||||||||||||||||||||||||||||||||
Question Name |
OPCONCLUSE |
||||||||||||||||||||||||||||||||||||||||||||||||||||||||||||||||||||||||||||||||||||||||||||||||||||||||||||||||||||
Wording |
If you have any additional comments about your experiences participating in the NPSAS interview, [if web: please enter them in the box below] [if TIO: please tell me about them now.] |
||||||||||||||||||||||||||||||||||||||||||||||||||||||||||||||||||||||||||||||||||||||||||||||||||||||||||||||||||||
Item |
|
||||||||||||||||||||||||||||||||||||||||||||||||||||||||||||||||||||||||||||||||||||||||||||||||||||||||||||||||||||
Question Name |
REINTSEL |
||||||||||||||||||||||||||||||||||||||||||||||||||||||||||||||||||||||||||||||||||||||||||||||||||||||||||||||||||||
Wording |
[if
usermode = "web"] |
||||||||||||||||||||||||||||||||||||||||||||||||||||||||||||||||||||||||||||||||||||||||||||||||||||||||||||||||||||
Item |
|
||||||||||||||||||||||||||||||||||||||||||||||||||||||||||||||||||||||||||||||||||||||||||||||||||||||||||||||||||||
Question Name |
END3 |
||||||||||||||||||||||||||||||||||||||||||||||||||||||||||||||||||||||||||||||||||||||||||||||||||||||||||||||||||||
Wording |
On behalf of the U.S. Department of Education, thank you for your time and cooperation. We greatly appreciate your participation in this study. |
||||||||||||||||||||||||||||||||||||||||||||||||||||||||||||||||||||||||||||||||||||||||||||||||||||||||||||||||||||
Item |
|
||||||||||||||||||||||||||||||||||||||||||||||||||||||||||||||||||||||||||||||||||||||||||||||||||||||||||||||||||||
Flow Chart
NPSAS:12
Supporting Statement Request for OMB Review H-
| File Type | application/vnd.openxmlformats-officedocument.wordprocessingml.document |
| File Title | Chapter 2 |
| Author | spowell |
| File Modified | 0000-00-00 |
| File Created | 2021-02-01 |