HoneyBee Survey Addendum

Generic Clearance for Citizen Science and Crowdsourcing Projects (New)

2521ss06 Honey Bee Survey_Adendum 1

HoneyBee Survey Addendum

OMB: 2080-0083

Document [docx]
Download: docx | pdf

OMB # 2080-0083

EPA ICR # 2521.06


CONTRIBUTE TO A BETTER UNDERSTANDING OF HONEY BEE COLONY HEALTH

(Mobile App instrument)



What Are We Doing?



The United States Environmental Protection Agency (EPA) is helping to lead a national effort to promote the health of honey bees and other pollinators. As part of this effort, we are reaching out to beekeepers to help us identify indicators of honey bee colony health.



Why Is It Important?



Inaction is not a viable option. Honey bee health is at risk from multiple factors including parasites, disease, poor nutrition, pesticides and agronomic practices.  We realize that failure to take action could have dramatic impacts on the agricultural economy, the diversity of foods available, and biological diversity.



How You Can Help



If you’re a beekeeper with an enthusiasm for bees and an interest in taking action to promote honey bee health, you can get involved in our effort by counting Varroa mites, providing a brief list of Varroa control measures on which you rely, and donating a small sample of honey for analysis.



Participation Requirements



For this pilot project, a limited number of beekeepers will be asked to: (1) complete a brief apiary survey, (2) determine the Varroa mite load in a single honey bee colony, (3) report these data to the EPA, and (4) provide a sample of honey to be analyzed for biomarkers of health and disease. Since this is a pilot project, we are also seeking feedback on our data collection and reporting procedures. Participants will be provided with the materials necessary for counting mites and reporting their data.



How Will Data be Stored and Used



Data will be securely stored to protect individual identities and results. Data will be organized into temporal and geographic context to identify mite management trends and outcomes as they relate to Varroa mite numbers.



Get Started Today!



If you would like to help make a difference, please contact David Lehmann (Lehmann.David@epa.gov; (919) 541-0234). Please remember, participation is voluntary and no compensation will be provided. We would like to collect data during your first full hive inspection of the season and are eager to get started.



David Lehmann
US EPA, Office of Research and Development, RTP, NC

Tom Steeger

US EPA, Office of Pesticide Programs, Washington, DC

Thank you for partnering with the EPA to help identify new, less-invasive ways to gauge the health of honey bee colonies. Your participation is essential to a nationwide effort to protect the health of honey bees. Please carefully read and follow the instructions below. Please return the completed Data Collection Form, Data Collection and Feedback sheet and a properly packed honey sample to the EPA as soon as possible.



Completing the Data Collection Form



The Data Collection Sheet needs to be filled out during completion of this survey. It is important that each field be filled out on the form. If you do not know the answer to a particular question please write "Do not know" in the field.



Monitoring Varroa Mite Infestation



Varroa mites are widely regarded as one of the greatest threats to honey bee health. While honey bee colonies can tolerate low numbers of Varroa mites, high mite numbers can weaken colonies and ultimately lead to the death of the entire colony. Actively monitoring Varroa mites enables beekeepers to detect high mite loads while there is still time to treat the hive. For these reasons, all beekeepers should regularly monitor their colonies for Varroa mites.



Participants in this project will measure the mite level in one beehive using the powdered sugar shake method. This method is non-lethal, and the bees can be returned to the hive after testing. The equipment required and instructions for performing this procedure are described below. Before collecting any data, please carefully read the instructions provided. And, if you have any questions, please contact David Lehmann (Lehmann.David@epa.gov; (919) 541-0234).



Equipment & Supplies Required (not provided)


  • One honey bee colony containing nest-brood comb

    • Please count the mites contained in only one hive for this experiment.

  • Standard beekeeping equipment (e.g. veil, hive tool, smoker etc.)

  • Camera to capture images of the dislodged mites (a phone camera may be used).

  • Varroa mite monitoring supplies:

    • Wide-mouth jar with #8 mesh screen lid for separating the bees from the mites

    • Mark the collection jar at the ½ cup mark (standard sample size (i.e., 300 bees))

    • Powdered sugar

    • Tablespoon for measuring sugar (hive tool can be used if necessary)

    • White plastic bee collection tub

    • Plastic bottle for water to dissolve the sugar in order to see the mites clearly

  • Data Collection Form



Sample Collection



  1. Prior to opening your hive, fill out the Background, Varroa Management and Current Hive Status sections of the Data Collection Form.

  2. Before collecting any bees, identify a suitable brood-nest comb. If the queen is present, select another brood-nest frame or move her to a different frame.

  3. Shake the bees from the brood-nest comb directly into the bee collection tub.

  4. Fill the wide mouth jar to the ½ cup demarcation and quickly secure the lid.



Powdered Sugar Shake Method

  1. Add two tablespoons of powdered sugar to the jar by placing the sugar on the mesh lid. Gently tap the jar lid or bottom to settle the sugar into the jar.

  2. Vigorously shake the jar for at least one minute to cover the bees in sugar and to dislodge the mites from the bees.

  3. Set the jar down in the shade and wait three to five minutes. Rushing the process increases the risk of undercounting the mites.

  4. Invert the jar and shake it like a saltshaker, capturing the falling mites onto the bee collection tub bottom (turn the tub upside down) or other suitable surface (e.g. white paper plate). Shake the inverted jar until mites stop falling out.

  5. Use water to dissolve the sugar on the collection tub lid, revealing the small red mites. A magnifying glass can be used to help see the mites if you are new to this procedure.

  6. Carefully count the mites. Pay close attention because other debris may easily be mistaken for mites, altering the count.

  7. Record the number of Varroa mites counted on the data entry sheet.

  8. Take a picture of the mites. Please attempt to get a clear picture of the mites, with the tub lid filling the picture frame.

  9. Discard the mites and clean the tub bottom to remove all mites from the first count.

  10. Add an additional tablespoon of sugar to the jar, shake and roll the bees again for 30+ seconds, and repeat steps 4, 5, and 6 to improve the accuracy of the count.

  11. Count the number of mites.

  12. Take a picture of the second set of mites. Please attempt to get a clear picture of the mites, with the lid filling the picture frame.

  13. Record the number of Varroa mites counted on the data entry sheet.

  14. Bees can be released back into the top of their colony or at the colony entrance.



Assessing Varroa Mite Treatment Efficacy

  1. If your colony was treated for Varroa mite infestation, repeat the Powdered Sugar Shake Method (steps 1 – 13 above) one week after treatment.



Determining Percentage Mite Infestation

  1. Add the number of mites from Count #1 and Count #2 together to obtain the total number of dislodged mites.

  2. Divide the total number of dislodged mites by the number of bees in the sample (i.e. 300 bees).

  3. Multiply by 100 to yield a percentage.



Example:

  • A beekeeper samples 300 adult bees and counts 12 total mites.

    1. 12 total mites ÷ 300 bees = 0.04

    2. 0.04 x 100 = 4% of the bees have mites.

References:

  1. Tools for Varroa Management. A Guide to Effective Varroa Sampling and Control. http://honeybeehealthcoalition.org/varroa/.



Honey as an Indicator of Honey Bee Colony Health



Bees produce honey from nectar collected from flowers and other nectaries throughout their foraging range. Honey constituents may provide a snapshot of environmental conditions near the colony; honey may also contain indicators (i.e. biomarkers) of colony health.



To aid in the discovery of potential biomarkers, participants in this project will collect a sample of honey directly from the same hive used for mite sampling. To minimize the risk of errors, honey must be collected straight from the comb. Before collecting your honey sample, please carefully read the instructions provided below. And, if you have any questions, please contact David Lehmann (Lehmann.David@epa.gov; (919) 541-0234).



Equipment & Supplies Provided


  • Black tube for honey collection

  • Data Collection Form

  • Whirl-Pak plastic bag

  • Protective padded sleeve honey collection tube

  • Padded shipping envelope shipping label



Honey Collection



  1. Please collect the honey sample at the time of Varroa mite sampling and before any treatment is applied.

  2. For the purposes of this project, honey must be collected from the same hive that was used for mite counting. Collecting honey from a different hive will prevent us from identifying meaningful associations between the number of mites and honey constituents.

  3. Using your hive tool, create a small V-shaped groove in comb containing sealed honey cells. The groove should be about 2-3 inches in length, and its point should face the bottom of the frame. The honey will run to the bottom of the V for collection into the tube. The collection tube holds a maximum of 50 mL of honey (i.e. ~2.5 oz). Although the amount is small, it may be necessary to collect honey from more than one groove to achieve the desired quantity.

    1. If sealed cells are not available, please collect honey from unsealed cells and make a note on the Data Collection Form.

    2. Collection of small amounts of honey in this way will not adversely affect your bees. The bees will quickly repair the comb.

  4. Collect dripping honey directly into the honey pre-labeled collection tube until it is nearly full.

  5. Please DO NOT mix the honey with any other liquids or add anything else to the honey.

  6. Cap the sample securely.

  7. Place the collection tube inside a Whirl-Pak plastic bag so that the tube is lying flat across the bottom. Squeeze the air out of the bag and roll the top down until it touches the collection tube. Then, fold the wire tabs over to seal the bag closed.

  8. Return sample to the EPA following the directions provided below.





Data Reporting:



The data and samples you collected are very valuable to us. To maximize the value of your contributions, follow these last steps to ensure that we receive and can use all of your data.



  • Soon after completion, please enclose the (1) completed Data Collection Form, (2) completed Data Collection and Reporting Feedback sheet, and (3) the properly packaged honey sample in the pre-addressed, padded envelope provided with these instructions. Then, ship the materials using the United States Postal Service to the EPA.



  • Please email one picture from each of the mite counts to Lehmann.David@epa.gov. Remember, if you did not treat the hive, there will be a total of two pictures. Treatment of the hive for mites necessitates verification of efficacy producing two additional pictures. Please include in the file name for each picture the unique identifier provided in the upper right hand corner of the of the data collection sheet, date captured and specify if the picture is associated with the first, second, third or fourth mite count (e.g. SMtH Pilot_H01_mm/dd/2016_Count 1).





Thank you for turning your dedication and interest in beekeeping into action by partnering with us to better understand honey bee colony health. Please do not hesitate to contact David Lehmann (Lehmann.David@epa.gov; (919) 541-0234) if you have any questions or comments.



David Lehmann
US EPA, Office of Research and Development, RTP, NC



Tom Steeger

US EPA, Office of Pesticide Programs, Washington, DC



























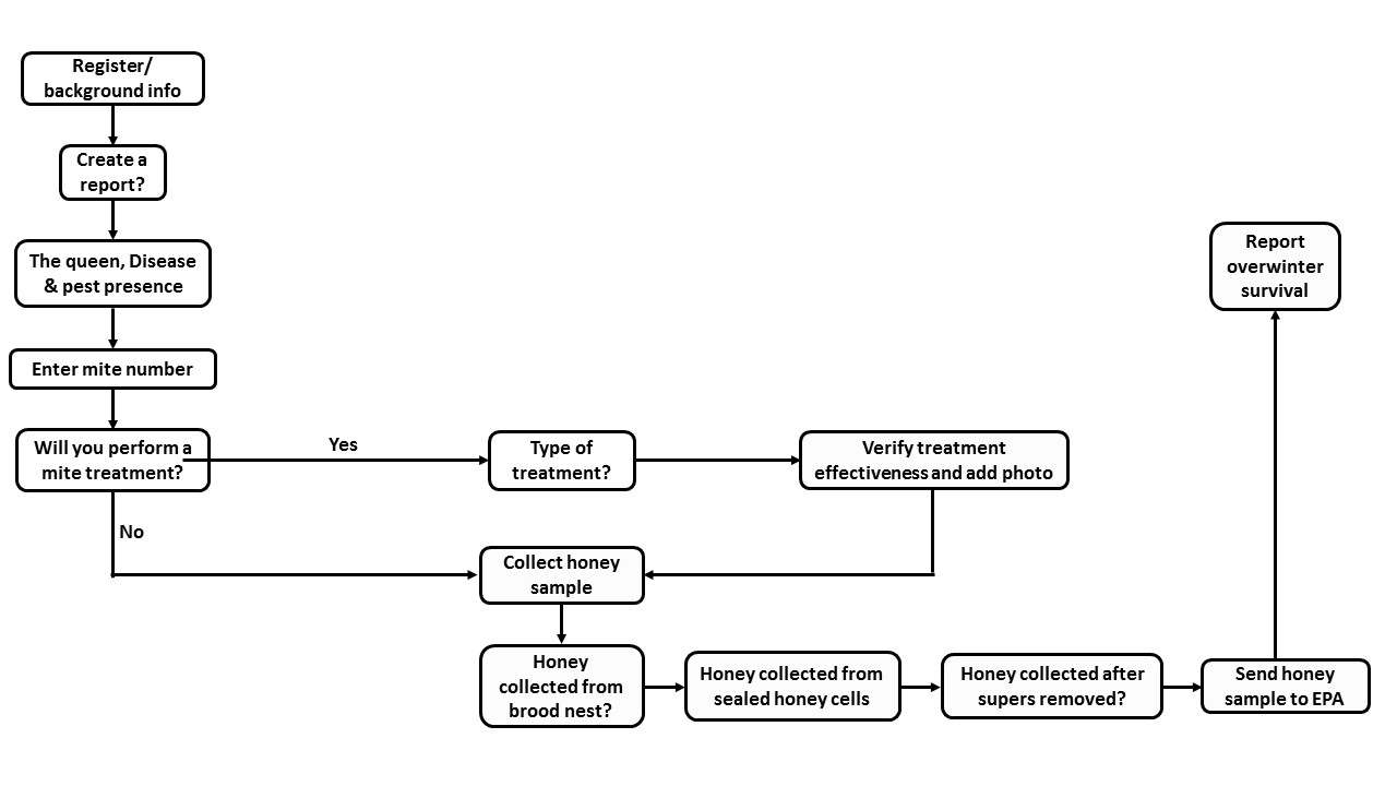
Figure 1. Progression of questions through mobile App.



































Figure 2. Screenshots showing progression through mobile App.

File Typeapplication/vnd.openxmlformats-officedocument.wordprocessingml.document
AuthorParker, Alison
File Modified0000-00-00
File Created2021-01-23

© 2026 OMB.report | Privacy Policy